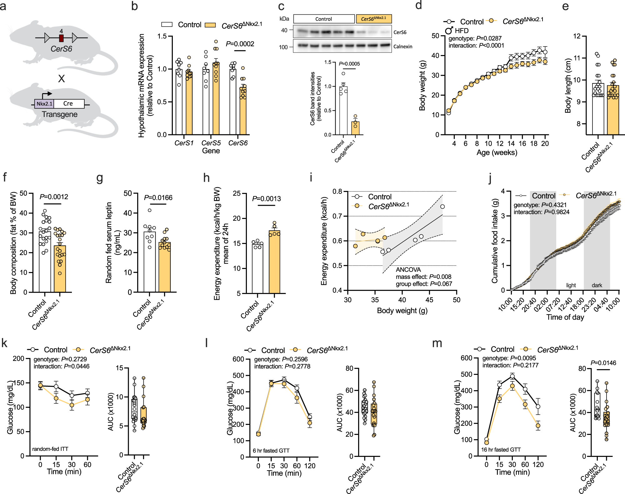
Fig. 3: Depletion of CerS6 in hypothalamic neurons attenuates diet-induced obesity and improves insulin sensitivity and energy metabolism in HFD-fed male mice.

a CerS6fl/fl mice in which exon 4 of CerS6 (red square) is flanked by loxP sites (gray triangles) were bred to mice with transgenic expression of the Cre recombinase (white rectangle) under control of the Nkx2.1 promoter (purple rectangle). Nkx2.1-Cre-positive CerS6fl/fl mice (CerS6ΔNkx2.1, yellow) and Cre-negative CerS6fl/fl control littermates (Control, white) were used for analysis. b Relative mRNA expression of CerS1, CerS5, and CerS6 in hypothalamus samples of HFD-fed control animals and CerS6ΔNkx2.1 mice determined by qPCR analysis (n = 8 vs. 10 mice). c Immunoblot analysis of CerS6 in hypothalamus lysates of controls and CerS6ΔNkx2.1 mice fed a HFD (n = 5 vs. 3 mice). CerS6 protein band intensities normalized to Calnexin and values expressed as relative to control. Uncropped blots in Source Data. d Body weight development of mice during HFD feeding (n = 7–35 vs. 11–36 mice/week). e Body length in adult mice (n = 20 vs. 21 mice). f Body fat content relative to body weight (n = 20 vs. 21 mice). g Random-fed serum leptin levels (n = 9 vs. 12 mice). h Average energy expenditure over 24 h normalized for body weight (n = 5 vs. 5 mice). i Regression-based analysis of absolute energy expenditure against body weight (n = 5 vs. 5 mice). Dotted lines indicate the 95% confidence interval. j Cumulative food intake over 48 h (n = 5 vs. 6 mice; gray background indicates dark phase). k Insulin tolerance test and area under the curve (AUC) for each mouse (n = 20 vs. 18 mice). l Glucose tolerance test following a 6 h fasting period and AUCs (n = 21 vs. 20 mice). m Glucose tolerance test following a 16 h fasting period and AUCs (n = 14 vs. 22 mice). All data obtained from male mice. Data in (b–h) and longitudinal data in (j–m) are represented as mean values ± SEM. P-values calculated using two-tailed unpaired Student’s t-test (b, c, f–h, and AUC in m), a mixed-effects model (d), analysis of covariance (ANCOVA) (i), or two-way RM ANOVA (j, longitudinal analysis in k–m). Source data and further details of statistical analyses are provided as a Source Data file. Illustration in (a) created with BioRender.com.