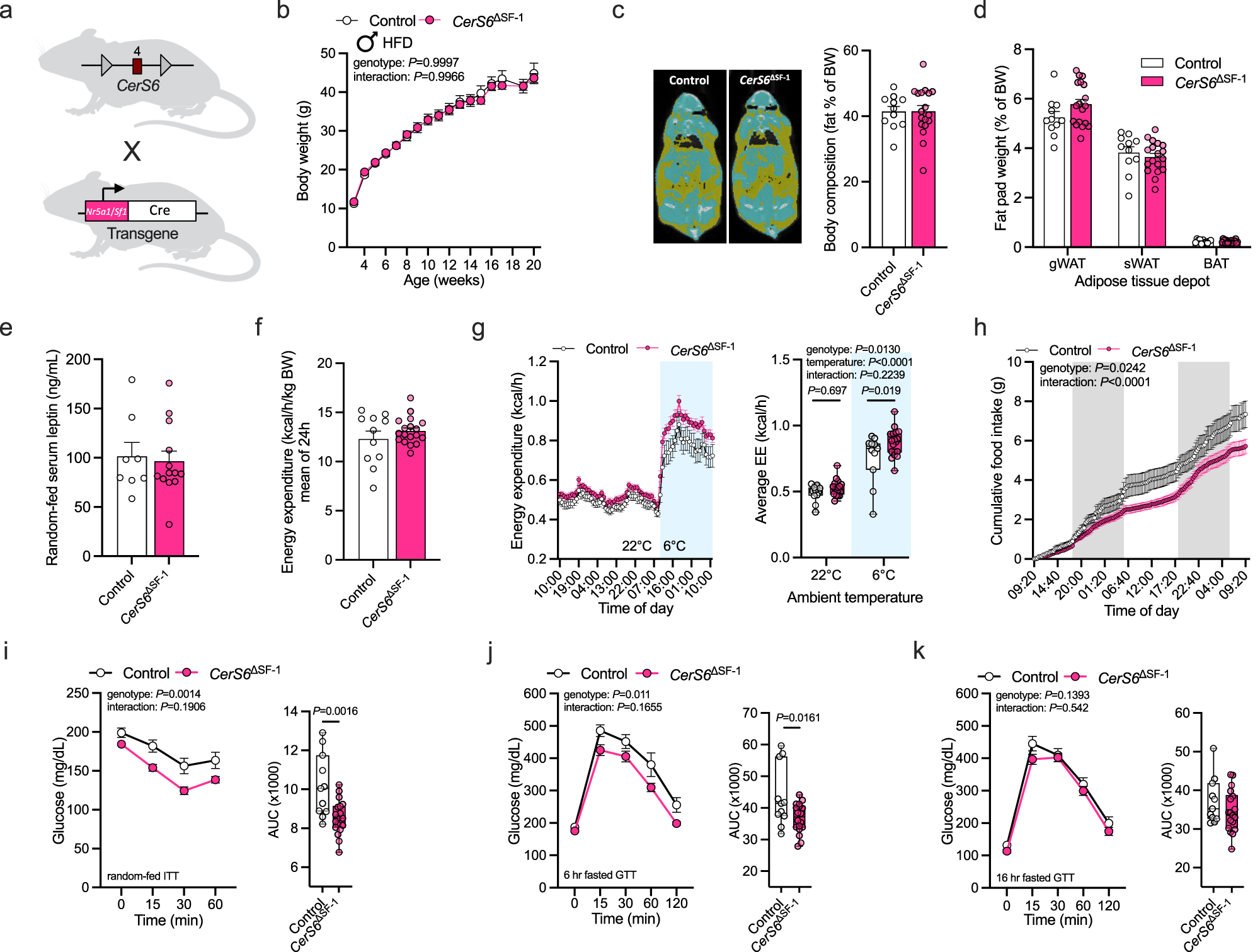
Fig. 4: Depletion of CerS6 in SF-1 neurons affects cold-induced energy expenditure and improves glucose metabolism in HFD-fed male mice.

a CerS6fl/fl mice in which exon 4 of CerS6 (red square) is flanked by loxP sites (gray triangles) were bred to mice carrying a transgene for Cre expression (white rectangle) under control of the SF−1 promoter (pink rectangle). SF-1-Cre-positive CerS6fl/fl mice (CerS6ΔSF-1, pink) and Cre-negative CerS6fl/fl littermate controls (Control, white) were used for analysis. b Body weight development of mice during HFD feeding (n = 6–11 vs. 9–18 mice/weeks). c CT scans (yellow, fat tissue; blue, non-adipose soft tissue) and body fat content relative to body weight (n = 11 vs. 18 mice). d Fat-pad weights of gonadal white adipose tissue (gWAT), subcutaneous WAT (sWAT), and brown adipose tissue (BAT) relative to body weight (n = 11 vs. 18 mice). e Serum leptin levels of random-fed mice (n = 8 vs. 13 mice). f Average energy expenditure over 24 h normalized for body weight (n = 11 vs. 18 mice). g Absolute energy expenditure (EE) at 22 °C ambient temperature (white background) and upon exposure to 6 °C (blue background), over time (left) and in average (right; n = 11 vs. 18 mice). h Cumulative food intake over 48 h (n = 11 vs. 18 mice, gray background indicates dark phase). i Insulin tolerance test and area under the curve (AUC) for each mouse (n = 11 vs. 18 mice). j, k Glucose tolerance test following a 6 h (j) or 16 h (k) fasting period and AUCs (n = 11 vs. 18 mice). All data obtained from male mice. Data in (b–f) and longitudinal data in (g–k) are represented as mean values ± SEM. Boxplots indicate median ±min/max and include data points of individual mice entering the analysis. P-values calculated using two-tailed unpaired Student’s t-test (AUCs in i, j), two-way ANOVA and Bonferroni’s multiple comparison test (Average EE in g), two-way RM ANOVA (longitudinal analysis in h–k), or a mixed-effects model (b). Source data and further details of statistical analyses are provided as a Source Data file. Illustration in (a) created with BioRender.com.