Fig. 2: Self-promoted electrostimulation induces osteogenic differentiation of mesenchymal stem cells via calcium channels.
From: Self-promoted electroactive biomimetic mineralized scaffolds for bacteria-infected bone regeneration

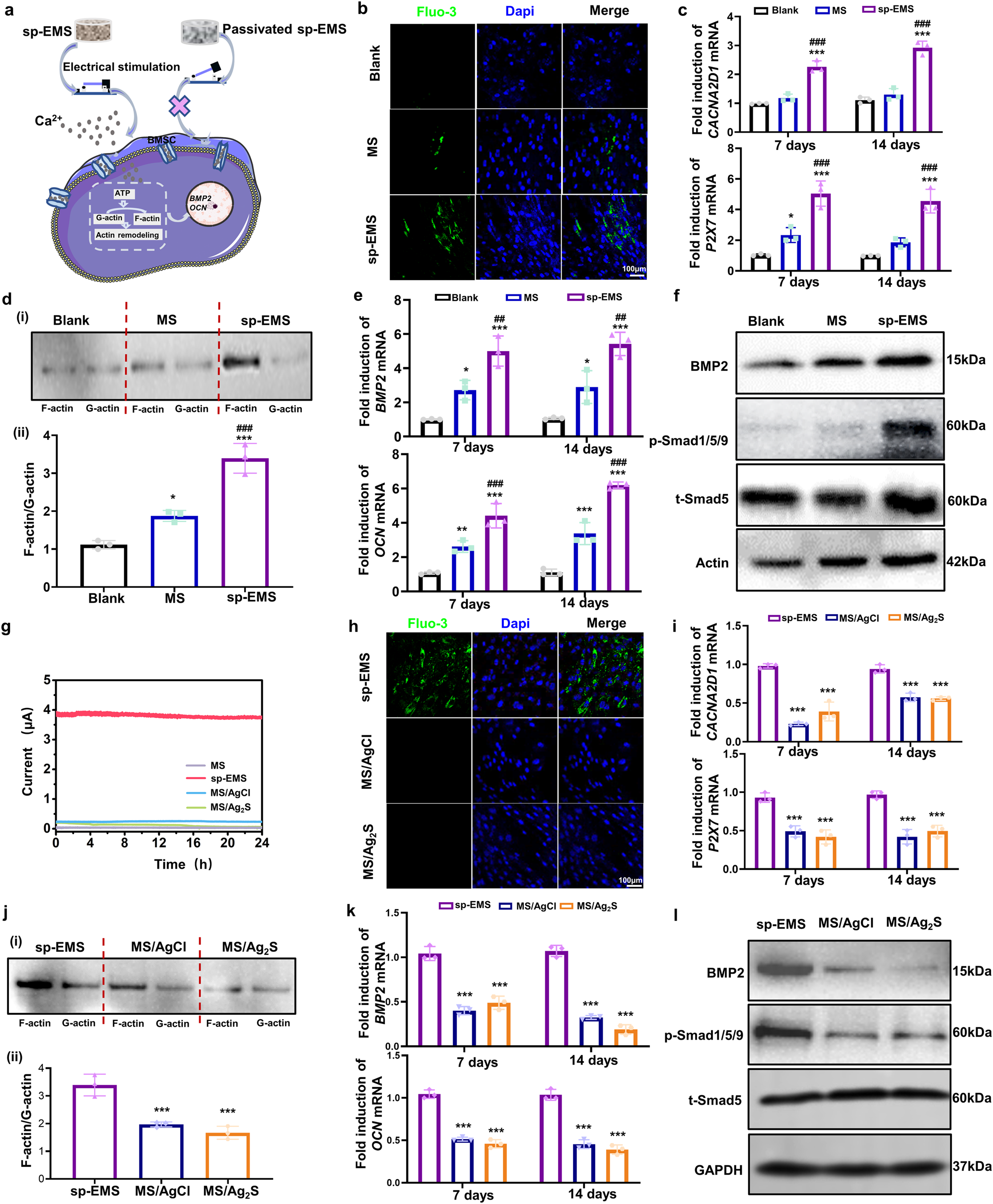
a Schematic of osteogenic differentiation of BMSCs induced by the sp-EMS. b Representative immunofluorescence images of Fluo-3 (green) in BMSCs seeded on the 6-well plate (blank), the MS, and the sp-EMS for 7 days. c Relative mRNA expressions of calcium channel (CACNA2D1) and purinoceptors (P2X7) in BMSCs seeded on different groups for 7 and 14 days (n = 3 biologically independent samples, by one-way ANOVA with Tukey’s post hoc test: ***P < 0.001 versus blank; ### P < 0.001 versus MS). d (i) Western blotting of actin in BMSCs seeded on different scaffolds for 7 days by differential ultracentrifugation. (ii) Ratio of F-actin to G-actin from densitometry of actin bands in (i) (n = 3 biologically independent samples, by one-way ANOVA with Tukey’s post hoc test: *P < 0.05, ***P < 0.001 versus blank; ###P < 0.001 versus MS). e Relative mRNA expressions of the osteogenic differentiation markers (BMP2 and OCN) in BMSCs cultured on different scaffolds for 7 and 14 days (n = 3 biologically independent samples, by one-way ANOVA with Tukey’s post hoc test: *P < 0.05, **P < 0.01, ***P < 0.001 versus blank; ##P < 0.01, ###P < 0.001 versus MS). f Western blotting of the expressions of BMP2, p-Smad1/5/9, and t-Smad5 in BMSCs cultured on different scaffolds for 7 days. Beta-actin served as an internal control for equal loading. g The electrical signal of the passivated sp-EMS. h Representative immunofluorescence images of Fluo-3 (green) in BMSCs seeded on the sp-EMS and passivated sp-EMS (MS/AgCl and MS/Ag2S scaffolds) for 7 days. i Relative mRNA expressions of CACNA2D1 and P2X7 in BMSCs cultured on the sp-EMS, MS/AgCl and MS/Ag2S for 7 and 14 days (n = 3 biologically independent samples, by one-way ANOVA with Tukey’s post hoc test: ***P < 0.001 versus sp-EMS). j (i) Western blotting of actin in BMSCs seeded on different scaffolds for 7 days by differential ultracentrifugation. (ii) Ratio of F-actin to G-actin from densitometry of actin bands in (i) (n = 3 biologically independent samples, by one-way ANOVA with Tukey’s post hoc test: ***P < 0.001 versus sp-EMS). k Relative mRNA expressions of BMP2 and OCN in BMSCs seeded on the sp-EMS, MS/AgCl, and MS/Ag2S for 7 and 14 days (n = 3 biologically independent samples, by one-way ANOVA with Tukey’s post hoc test: ***P < 0.001 versus sp-EMS). l Western blotting of the expressions of BMP2, p-Smad1/5/9, and t-Smad5 in BMSCs cultured on different scaffolds for 7 days. GAPDH served as an internal control for equal loading. All experiments were repeated independently at least three times. Data are presented as means ± SD. Source data and exact P values are provided in the Source Data file.