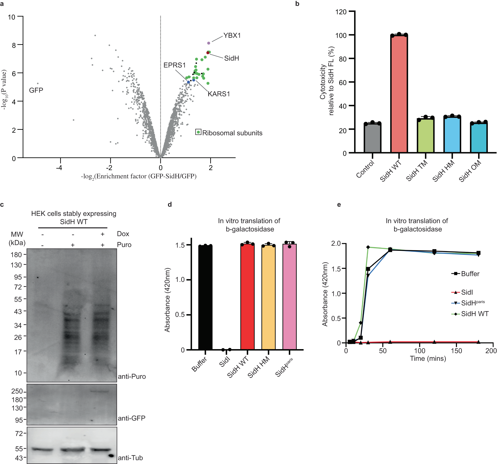
Fig. 5: SidH does not affect host protein synthesis.
From: Structural basis for the toxicity of Legionella pneumophila effector SidH

a GFP-SidH or GFP alone was expressed in HEK293T cells and isolated proteins were subjected to quantitative mass spectrometry analysis. A volcano plot is shown here for the GFP-SidH interaction proteomics. n = 3 biologically independent experiments. A protein was annotated as a hit with a false discovery rate (fdr) smaller than 5 % and a fold-change of at least 100% and as a candidate with a fdr below 20 % and a fold-change of at least 50 %. b The quantification of cell death shows that TM, HM and OM are not toxic in comparison to the SidH WT. Data represents the mean ± SD of three independent reactions. (SidH WT represents SidH from strain Philadelphia in the Fig. 5b–e) c HEK Cells stably expressing GFP-SidH WT subjected to puromycin incorporation analyses. Doxycyclin was used to induce the expression of GFP-SidH WT. Immunoblotting of lysates was performed using antibodies against puromycin, GFP and Tubulin. d Cell free translation of β-galactosidase in human cell extracts in the presence of purified His-tagged SidI/SidH WT/SidH HM/SidHParis. The reactions were carried out for 30 min. Graph depicts the activity of synthesized β-galactosidase on its substrate ONPG. Data represents mean ± standard error of the mean; n = 3 replicates per treatment condition. e Cell free translation of β-galactosidase in the presence of different proteins shows that SidH (both from Paris and Philadelphia strains) is unable to repress the host protein synthesis at different time points. Source data are provided as a Source Data file for (b–e).