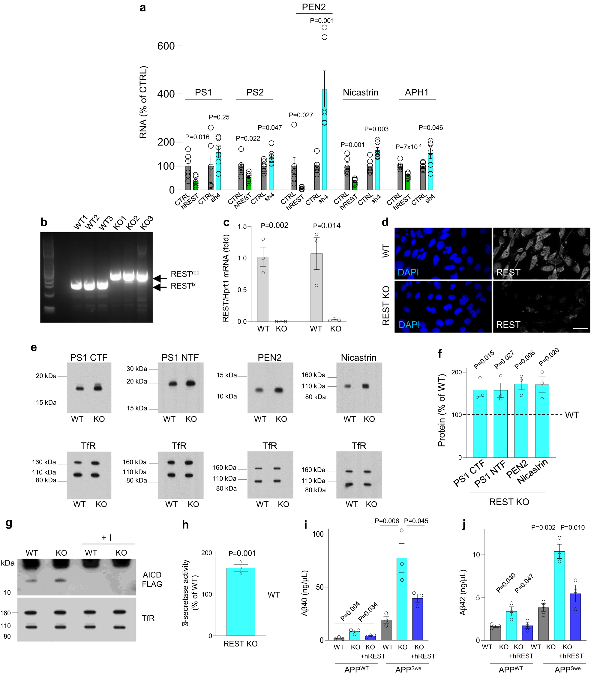
Fig. 6: REST suppresses γ-secretase.
From: A neurodegeneration checkpoint mediated by REST protects against the onset of Alzheimer’s disease

a Cultured human SHY-5Y neuroblastoma cells were transduced with recombinant lentiviruses leading to either REST inhibition (short hairpin RNA; sh4) or overexpression (human REST cDNA: hREST), as previously described10. Expression of γ-secretase components was assessed by qRT-PCR. b RESTlx/lx MEF cells were transduced with Cre recombinase (generating REST-KO lines 1–3) or a control vector without Cre (lines WT 1–3). The REST floxed (RESTlx) and Cre-recombined REST (RESTrec) alleles were detected by PCR. No RESTlx band was detected in REST-KO cells, suggesting complete Cre-mediated recombination. c qRT-PCR using two sets of primers spanning the transcript shows loss of REST mRNA in REST-KO MEFs. d Immunolabeling with anti-REST antibody (REST1444; white) shows loss of REST expression in REST-KO MEFs. Nuclei are labeled with DAPI (blue). Scale bar, 40 μm. e Western blot analysis of γ-secretase components in WT and REST-KO MEFs. The transferrin receptor (TfR) served as loading control. f Quantification of protein levels normalized to TfR shown as percentage expression in REST-KO relative to WT cells (interrupted line: 100%). For PS1, similar results were seen with antibodies against the N-terminus (NTF; antibody 231f) or C-terminus (CTF; antibody EP2000Y). g REST-KO MEFs show elevated γ-secretase enzymatic activity. Solubilized membranes were incubated with Met-C99-FLAG in the presence or absence of a γ-secretase inhibitor (+I), and levels of AICD-FLAG were determined by Western blotting using TfR as a loading control. h Quantification of γ-secretase activity in membrane preparations from WT and REST-KO cells. AICD-FLAG levels were normalized to TfR, and shown as percentage expression in REST-KO relative to WT cells (interrupted line: 100%). Loss of REST in REST-KO MEFs leads to elevated Aβ40 (i) and Aβ42 (j) levels following transfection of hAPPWT or hAPPSwe. Lentiviral transduction of human REST cDNA (hREST) suppresses Aβ production. Individual values and the mean ± S.E.M are shown for n = 6 (a) or n = 3 (c, f, h, i, j) independent experiments. P-values are derived from two-tailed unpaired t-tests (a, c, f, h) or one-way ANOVA with Tukey’s post-hoc test (i, j). Source data are provided as a Source Data file.