Fig. 7: REST suppresses tau accumulation and Aβ deposition in AD mouse models.
From: A neurodegeneration checkpoint mediated by REST protects against the onset of Alzheimer’s disease

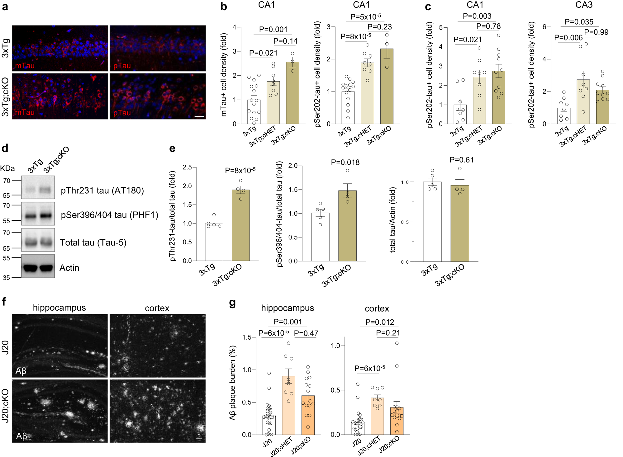
a, b Increased mTau and pTau accumulation in REST-deficient 3xTg mice. a Immunolabeling for conformationally altered tau (antibody MC1, mTau) or pSer202 tau (antibody CP13, right panels, pTau), and DNA (DAPI) in 18-month-old 3xTg and 3xTg;cKO mice with a CA1 neuron-specific REST deletion. b Quantification of mTau-positive and pTau-positive neuron density in the hippocampal CA1 sector of 17–18-month-old 3xTg (n = 15), 3xTg;cHET (n = 8) and 3xTg;cKO (n = 3) mice. Scale bar, 25 μm. c Quantification of pTau-positive neuron density in 17–18-month-old 3xTg (n = 8), 3xTg;cHET (n = 8) and 3xTg;cKO (n = 10) mice generated with a second Cre line that gives rise to conditional forebrain deletion of REST in glutamatergic neurons. d, e REST deletion induces multiple phospho-tau epitopes associated with neurofibrillary pathology. d Western blot analysis of pThr231-tau (antibody AT180) and pSer396-tau (antibody PHF1), as well as total tau (antibody tau-5) and actin, in the hippocampus of 9-month-old 3xTg (n = 5) and 3xTg;cKO (n = 4) mice. e Quantification of pThr231-tau:total tau, pSer396-tau:total tau and total tau:Actin ratios in 9-month-old 3xTg and 3xTg;cKO mice. f, g Increased Aβ plaque deposition in aged REST-deficient J20 mice. f Immunolabeling of Aβ (white) in 14-month-old J20 and J20;cKO hippocampus and cortex. g Quantification of Aβ plaque burden in the hippocampus (left bar graph) and the cortex (right bar graph) in 12−14-month-old J20 (n = 26), J20;cHET (n = 8), and J20;cKO (n = 15) mice. Scale bar, 200 μm. b, c, e, g Individual values as well as the mean ± S.E.M are shown. P-values were generated by one-way ANOVA with Tukey’s post-hoc test (b, c), Kruskal–Wallis one-way ANOVA with Dunn’s post-hoc test (g) or two-tailed unpaired t-test (e). Source data are provided as a Source Data file.