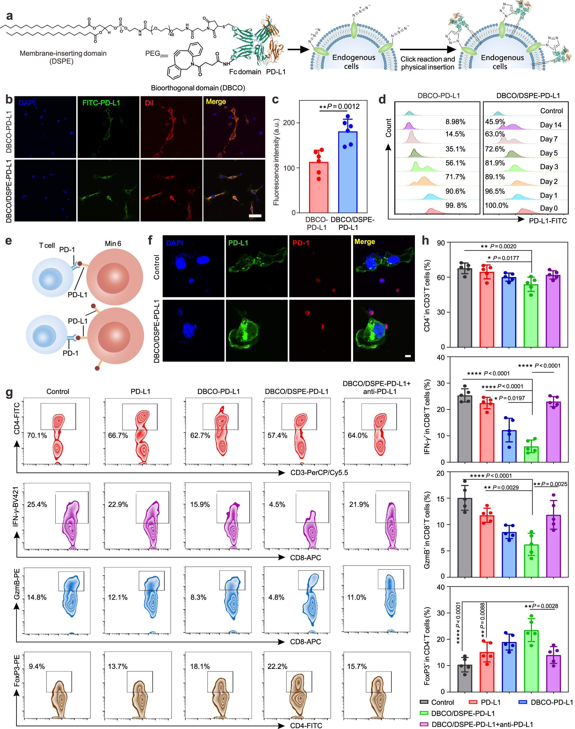
Fig. 2: Immobilization of PD-L1 on Min 6 cells inhibited the activation of immune cells in vitro.
From: An in situ dual-anchoring strategy for enhanced immobilization of PD-L1 to treat autoimmune diseases

a Schematic illustration indicated the modification of PD-L1 analog and the conjugation process of PD-L1 analog on Min 6 cells. b, c Confocal imaging (b) and quantitative assay (c) of Min 6 cells labeled with FITC-PD-L1 analogs on day 3. Scale bar: 50 μm. Data represent the mean ± s.d. (n = 6 independent samples). The data were analyzed by a two-tailed Student’s t-test; **P < 0.01. d Flow cytometry of Min 6 cells labeled with FITC-PD-L1 analogs at predetermined time points. e Schematic illustration revealed the interactions between unlabeled Min 6 cells or PD-L1-labeled Min 6 cells with lymph node T cells. f Colocalization of Min 6 cells or PD-L1-conjugated Min 6 cells and lymph node T cells were displayed by immunofluorescence staining. Scale bar: 5 μm. g, h The status (g) and quantitative analysis (h) of T cells in different treatment groups analyzed by flow cytometry. Data represent the mean ± s.d. (n = 5 biologically independent samples). The data were analyzed by one-way two-sided ANOVA; ****P < 0.0001, **P < 0.01, *P < 0.05.