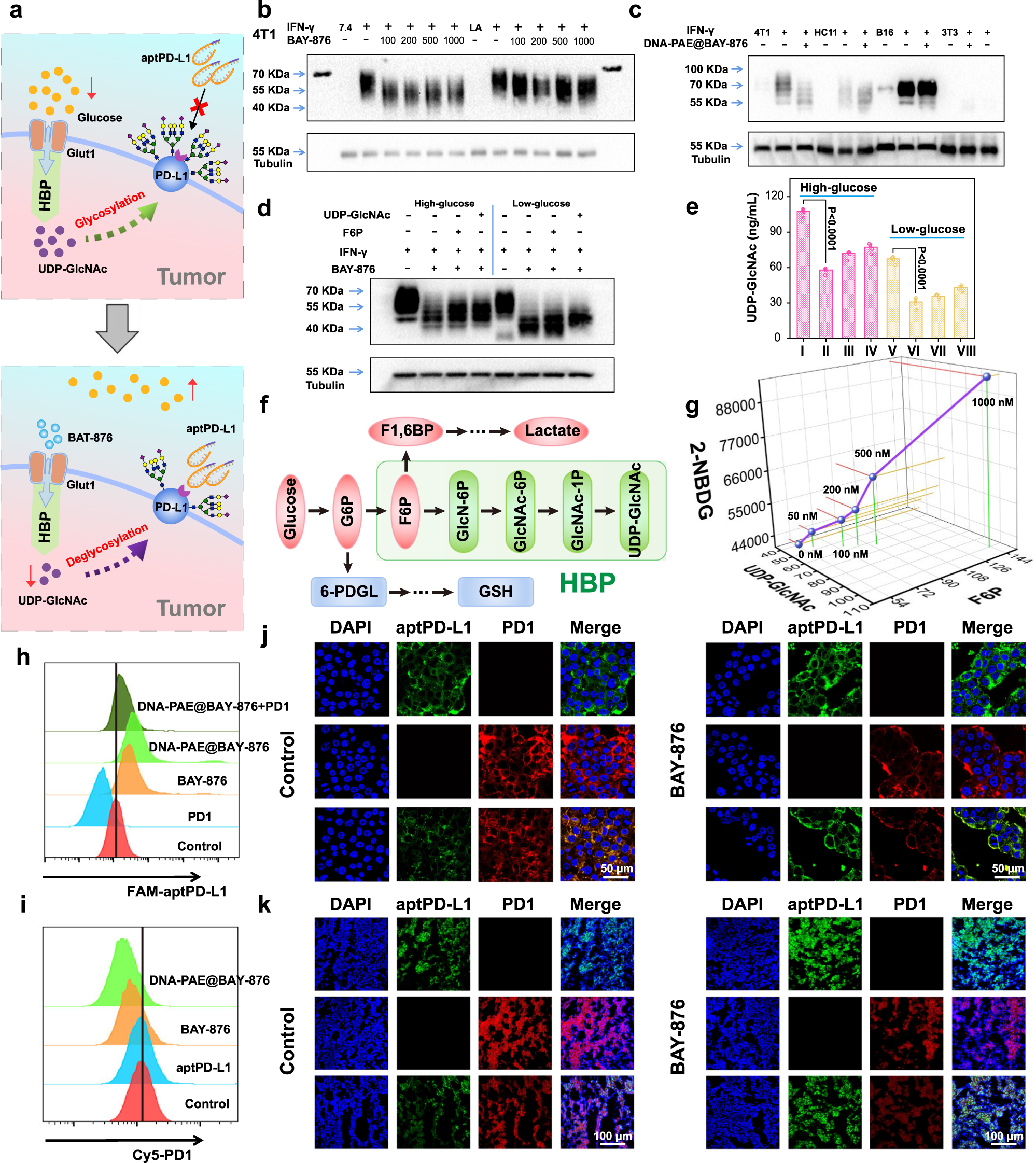
Fig. 5: Nanoassembly-enhanced 4T1 cell recognition and binding by aptPD-L1.

a Schematic illustration on the nanoassembly-mediated metabolic rewiring of 4T1 cells for enhanced ICT. b Evaluation on the dose-dependent impact of BAY-876 on PD-L1 glycosylation in 4T1 cells with pH 7.4/6.8 at 37 °C for 24 h. The concentration of IFN-γ was 1 µg·mL−1. Note: the molecular weight of PD-L1 is 33–70 KDa; the molecular weight of Tubulin is 50 KDa. c Impact of DNA-PAE@BAY-876 on the PD-L1 glycosylation level in multiple cell types at 37 °C for 24 h. The concentration of DNA-PAE@BAY-876 was 100 nM and the concentration of IFN-γ was 1 µg·mL−1. d Impact of UDP-GlcNAc and F6P on the PD-L1 glycosylation levels in 4T1 cells after BAY-876 treatment with high/low-glucose media. The concentration of BAY-876, UDP-GlcNAc and IFN-γ was 100 nM, 0.1 mM and 1 µg·mL−1, respectively. e UDP-GlcNAc abundance in 4T1 cells under different conditions. (I, V) Control; (II, VI) BAY-876; (III, VII) BAY-876 + F6P; (IV, VIII) BAY-876 + UDP-GlcNAc. f Schematic illustration of Hexosamine Biosynthesis Pathway (HBP). g 3D plot on the correlation between UDP-GlcNAc and F6P with 2-NBDG after treatment by BAY-876 under graded concentrations. h–k Impact of BAY-876 on the competitive combination between aptPD-L1/PD1 with PD-L1 on 4T1 cell surface. Western blot, flow cytometry and immunofluorescence experiments in panels b–d and h–k were repeated three times independently with similar results. Data are presented as mean values ± SEM (n = 4 biologically independent samples for panel e). Statistical analysis was carried out via two-way ANOVA method. Source data are provided as a Source Data file.