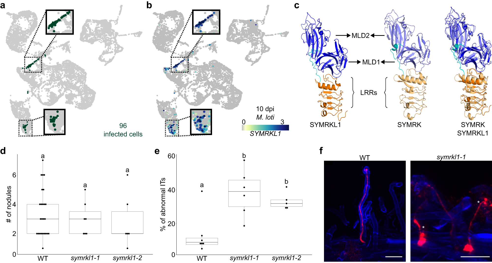
Fig. 5: SYMRKL1 is a l regulator of rhizobial infection.
From: Single-cell analysis identifies genes facilitating rhizobium infection in Lotus japonicus

a Illustration of infected cells in the 10 dpi UMAP. b Normalized expression of SYMRKL1 in M. loti treated root hair and cortical cells 10 dpi. c Comparison of SYMRKL1 with SYMRK predicted ectodomains containing malectin-like domains (MLD) and leucine rich repeats (LRRs). d Nodule number and e percentage of abnormal infection threads (ITs) of wild-type and symrkl1 plants 14 and 11 dpi. Letters indicate statistical groups (one-way ANOVA; p ≤ 0.05; d: n(WT) = 25, n(symrkl1-1) = 7, n(symrkl1-2) = 6; e: n(WT) = 7, n(symrkl1-1) = 6, n(symrkl1-2) = 5). f Normal and abnormal wild type and symrkl1-1 ITs. See also Supplementary Fig. 13. Abnormal ITs are marked by asterisks. Scale bar: 50 µm. Box plots in d and e show min, q1, median, q3 and maximum with outliers greater than 1.5x interquartile range shown individually. Exact p values can be found in Source Data “Fig. 5d raw and statistics”, “Fig. 5e raw and statistics”. Experiments in d and e have been successfully replicated twice.