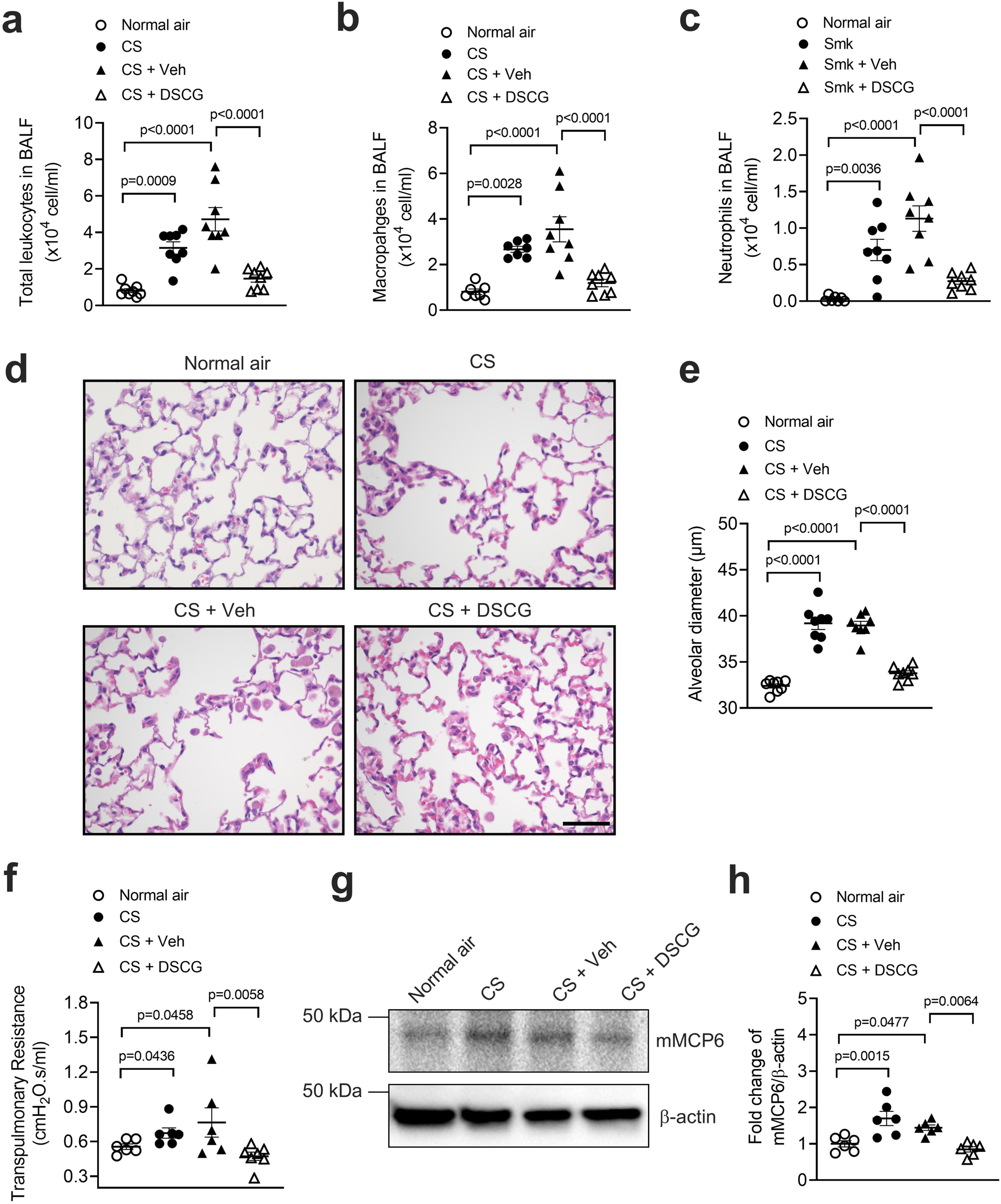
Fig. 7: Treatment with a mast cell degranulation stabilizer completely inhibits the development of experimental COPD and increases in the levels of mast cell tryptase.
From: TLR7 promotes smoke-induced experimental lung damage through the activity of mast cell tryptase

Wild-type BALB/c mice (6–8 weeks old, female) were exposed to cigarette smoke (CS) for 8 weeks and treated with disodium cromoglycate (DSCG) intranasally from weeks 6–8. control mice received equal volumes of vehicle. DSCG completely inhibited the development of chronic airway inflammation, emphysema and impaired lung function in CS exposed mice. a Total leukocyte, b macrophage and c neutrophil numbers in bronchoalveolar lavage fluid (BALF) after 8 weeks of CS exposure (n = 8 per group). d Lung sections were stained with hematoxylin and eosin (scale bar = 50 μm), and e alveolar diameter was assessed as a measure of emphysema (n = 8 per group). f Lung function, in terms of transpulmonary resistance (n = 8 per group). g mMCP6 protein was assessed in whole mouse lung tissues by immunoblot (n = 8 per group), and h fold change of densitometry analysis of mMCP6 protein was normalized to β-actin. Results are mean ± s.e.m, Statistical differences were determined using one-way ANOVA followed by Bonferroni post-test. Source data are provided as a Source Data file.