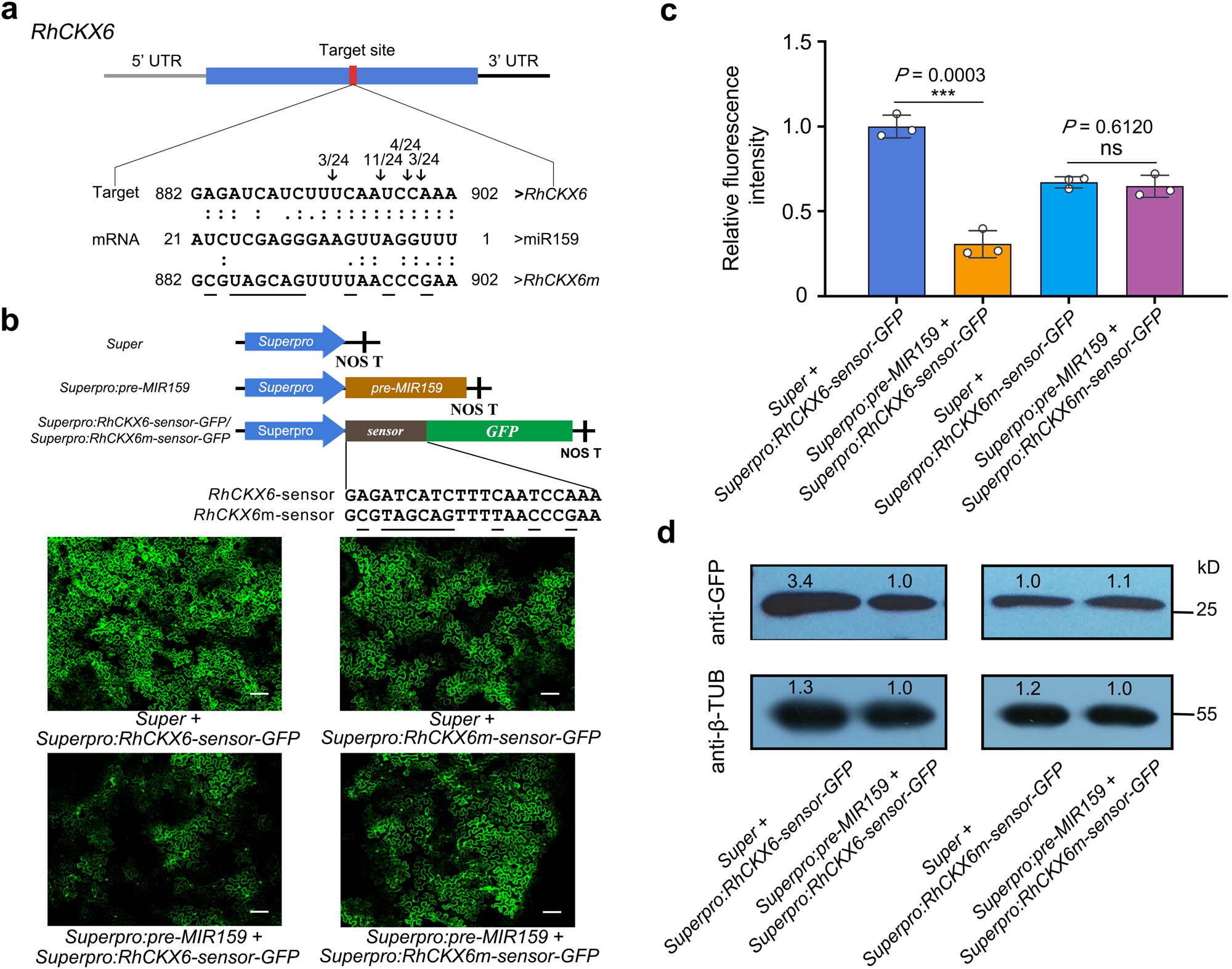
Fig. 3: miR159 targets RhCKX6 in planta.

a Validation of miR159-targeted cleavage of RhCKX6. Upper panel, diagram of RhCKX6 mRNA. Red box, predicted cleavage site. Bottom panel, identification of cleavage sites using a 5′ RNA ligase-mediated rapid amplification of cDNA ends (5′ RLM-RACE) assay in rose petals. The positions of cleavage sites are indicated by arrows with the frequency of clones above. Dots represent Watson-Crick pairing. b, c Confocal imaging analysis (b) and relative fluorescence intensity (c) of N. benthamiana leaves 3 days after co-infiltrating pre-MIR159 with RhCKX6-sensor-GFP or RhCKX6m-sensor-GFP. Upper panel, diagrams of the constructs overexpressing pre-MIR159, RhCKX6-sensor-GFP, and RhCKX6m-sensor-GFP. Bottom panel, GFP fluorescence in N. benthamiana leaves 3 days after co-infiltrating the indicated constructs. Scale bars, 5 mm. The data in (c) are shown as means ± SD (n = 3). Asterisks indicate statistically significant differences (two-sided Student’s t-test; ***P < 0.001; ns, no significant difference). d Immunoblot analysis of GFP protein levels in N. benthamiana leaves 3 days after co-infiltrating pre-MIR159 with RhCKX6-sensor-GFP or RhCKX6m-sensor-GFP. Total proteins were extracted from leaves 3 days after infiltration and were subjected to immunoblot analysis using an anti-GFP antibody, with β-tubulin as an internal control. The experiments were performed independently three times, and representative results are shown (b–d).