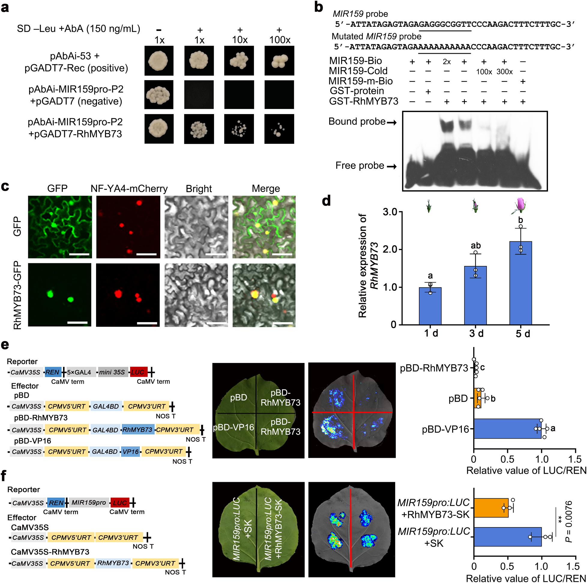
Fig. 7: RhMYB73 represses MIR159 transcription.

a Yeast one-hybrid (Y1H) analysis of RhMYB73 binding to the MIR159 promoter. “+” and “−” indicate synthetic defined (SD) medium lacking Leu with (+) or without (–) 150 ng mL–1 Aureobasidin A (AbA). 1×, 10×, and 100× indicate the dilution factor of the yeast cultures before spotting onto the indicated medium (1, 10, and 100 times). b Electrophoretic mobility shift assay (EMSA) showing that RhMYB73 directly binds to the MIR159 promoter. The region from –392 to –432 bp of the MIR159 promoter was used to generate a probe. One microgram of purified recombinant GST-RhMYB73 was incubated with 2 nM biotin-labeled MIR159 promoter probe. As indicated, RhMYB73-dependent mobility shifts were detected and competed by an unlabeled cold probe in a dose-dependent manner. c Subcellular localization of RhMYB73 in N. benthamiana leaves. RhMYB73-GFP was co-infiltrated with NF-YA4-mCherry (nuclear marker) into N. benthamiana leaves. Fluorescence signal was visualized by confocal microscopy 3 days after infiltration. Scale bars, 50 μm. d RT-qPCR analysis of RhMYB73 transcript levels in rose petals 1, 3, and 5 days after stage 0. RhUBI2 was used as an internal control. Data are shown as means ± SD (n = 3). e Transcriptional repressor activity of RhMYB73 in N. benthamiana leaves. Left, diagrams of reporter and effector constructs. Middle images, brightfield and LUC activity. Right, quantitative analysis. Data are shown as means ± SD (n = 5). f Repression of transactivation of the MIR159 promoter by RhMYB73. Left, diagrams of reporter and effector constructs. Middle images, brightfield and LUC activity. Right, quantitative analysis. Data are shown as means ± SD (n = 3). The experiments were performed independently twice with similar results, and one representative result is shown. Different lowercase letters (in (d) and (e)) indicate significant differences according to one-way ANOVA with Tukey’s multiple comparisons test (P < 0.05). Asterisks (in (f)) indicate statistically significant differences (two-sided Student’s t-test; **P < 0.01).