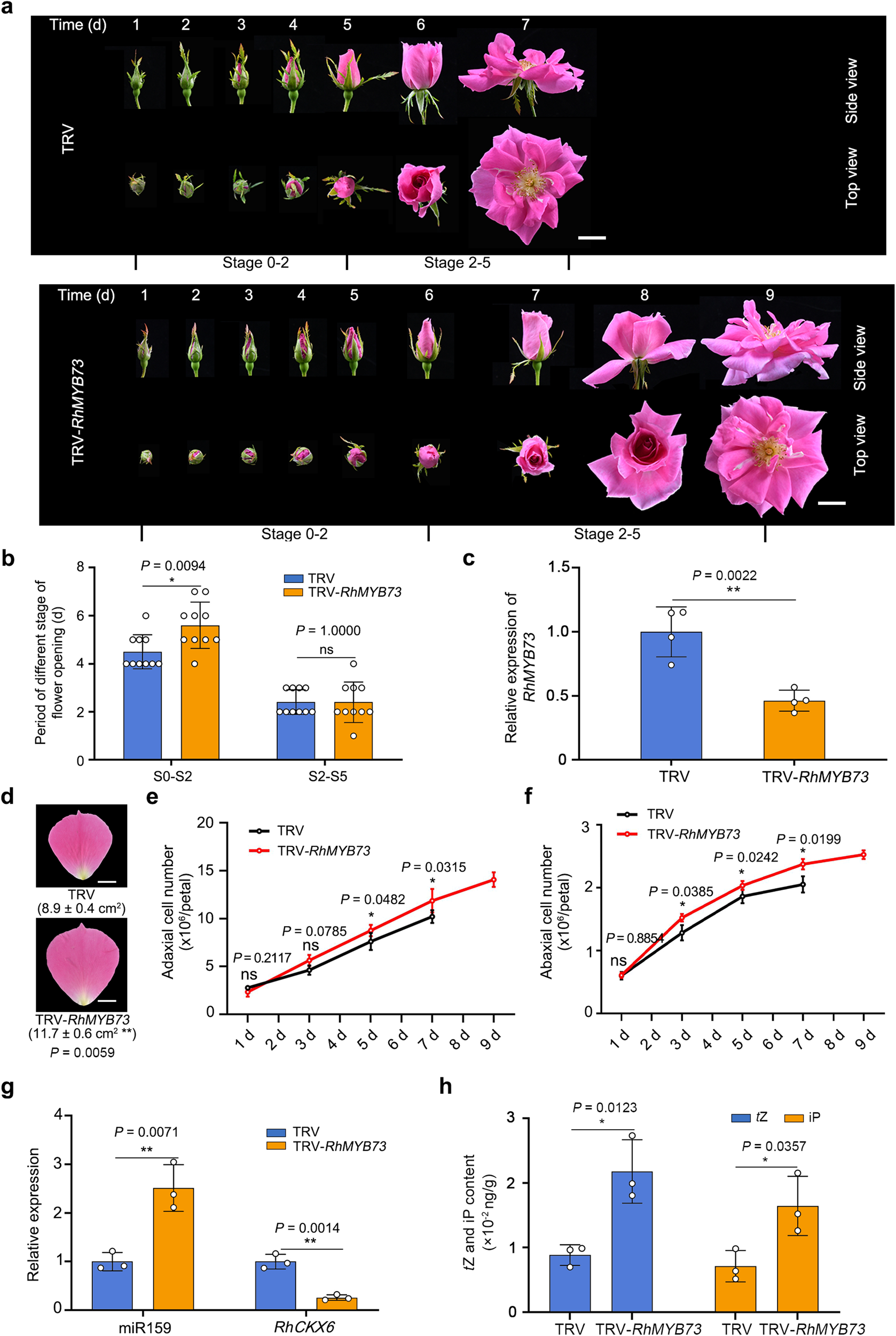
Fig. 8: Silencing RhMYB73 prolongs the duration of the cell division phase in rose petals.

a, b Flower opening progression for TRV and TRV-RhMYB73 plants. Data are shown as means ± SD (n = 10). Scale bars, 2 cm. c RT-qPCR analysis of RhMYB73 transcript levels in sepals 5 days after stage 0. RhUBI2 was used as an internal control. Data are shown as means ± SD from four biological replicates (n = 4). d Size of petals in TRV and TRV-RhMYB73 plants at the fully opened stage. The outermost layer of fully expanded petals was measured. Data are shown as means ± SD (n = 3). Scale bars, 1 cm. e, f Number of adaxial epidermal (e) and abaxial epidermal (f) cells in TRV and TRV-RhMYB73 petals from 1 day after floral stage 0 to the fully opened stage. Data are shown as means ± SD from three biological replicates (n = 3). g RT-qPCR analysis of miR159 abundance and RhCKX6 transcript levels in petals of TRV and TRV-RhMYB73 plants. RhUBI2 was used as an internal control. Data are shown as means ± SD (n = 3). h Contents of tZ (left) and iP (right) in TRV and TRV-RhMYB73 petals 5 days after stage 0. Data are shown as means ± SD (n = 3). The experiments were performed independently twice with similar results, and one representative result is shown. Asterisks indicate statistically significant differences (two-sided Student’s t-test; *P < 0.05; **P < 0.01; ns no significant difference).