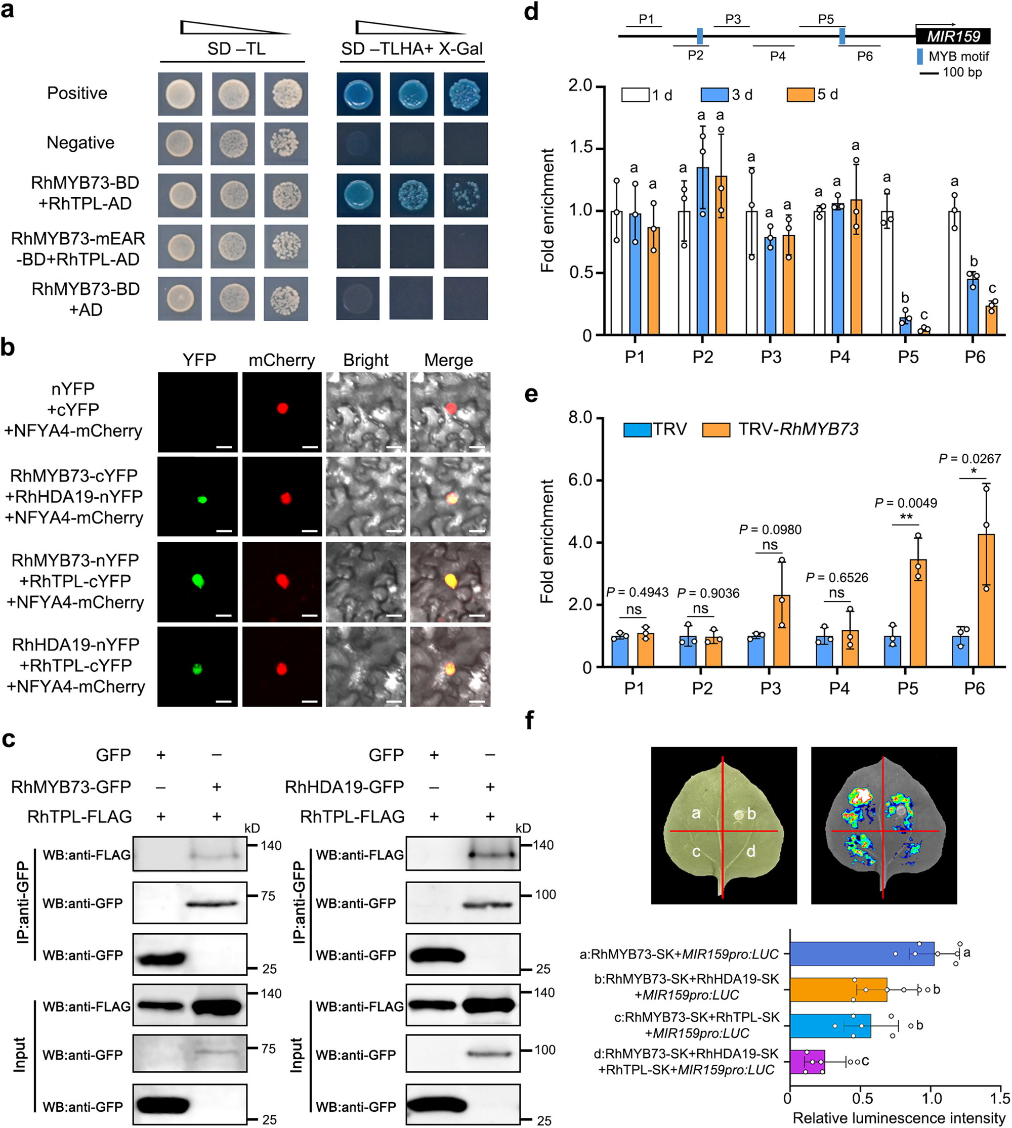
Fig. 9: RhMYB73 interacts with RhTPL and RhHDA19 to form a complex to repress MIR159 transcription by modulating H3K9ac levels at the MIR159 promoter.

a Yeast two-hybrid assay of the interaction between RhMYB73 and RhTPL. Synthetic defined (SD) medium –TL, SD –Trp –Leu; SD –TLHA + X-gal, SD –Trp –Leu –His –Ade + X-gal. Positive control, pGBKT7-53 + pGADT7-T; negative control, pGBKT7-lam + pGADT7-T. b Bimolecular fluorescence complementation assay testing the interaction between RhMYB73, RhHDA19, and RhTPL. N. benthamiana leaves were infiltrated with the construct combinations RhMYB73-cYFP + RhHDA19-nYFP, RhMYB73-nYFP + RhTPL-cYFP, and RhTPL-cYFP + RhHDA19-nYFP. The images were captured by confocal microscopy 3 days after infiltration. Scale bars, 20 μm. c Co-immunoprecipitation assay for the interaction between RhMYB73, RhHDA19, and RhTPL. Left, RhTPL and RhMYB73; right, RhTPL and RhHDA19. RhTPL-FLAG was co-infiltrated with RhMYB73-GFP or RhHDA19-GFP in N. benthamiana leaves. Total proteins were extracted 3 days after infiltration and the supernatant with soluble proteins was incubated with an anti-GFP antibody. The precipitates were analyzed by immunoblotting with anti-FLAG and anti-GFP antibodies. d, e Chromatin immunoprecipitation-quantitative PCR assay of the relative H3K9ac levels at the MIR159 promoter in petals during early petal development (d) and in RhMYB73-silenced plants (e). Upper panel in (d), diagram of the RhMYB73-binding site in the MIR159 promoter. For (d), the petals were sampled 1, 3, and 5 days after stage 0. Data are shown as means ± SD (n = 3). f Co-infiltration of RhHDA19 and/or RhTPL strengthens RhMYB73-mediated transcriptional suppression of MIR159 in N. benthamiana leaves. Brightfield image (upper left), luciferase activity image (upper right), and quantitative analysis (bottom) of the transcriptional inhibition of the MIR159 promoter by infiltration with the effector constructs RhMYB73, RhMYB73 + RhHDA19, RhMYB73 + RhTPL, and RhMYB73 + RhHDA19 + RhTPL. Data are shown as means ± SD (n = 7). The experiment was repeated independently three times, and one representative result is shown. Different lowercase letters (in (d) and (f)) indicate significant differences according to one-way ANOVA with Tukey’s multiple comparisons test (P < 0.05). Asterisks (in (e)) indicate statistically significant differences (two-sided Student’s t-test; *P < 0.05; **P < 0.01; ns no significant difference).