Fig. 2: PENK-A deficiency accelerates kidney regeneration.
From: Proenkephalin-A secreted by renal proximal tubules functions as a brake in kidney regeneration

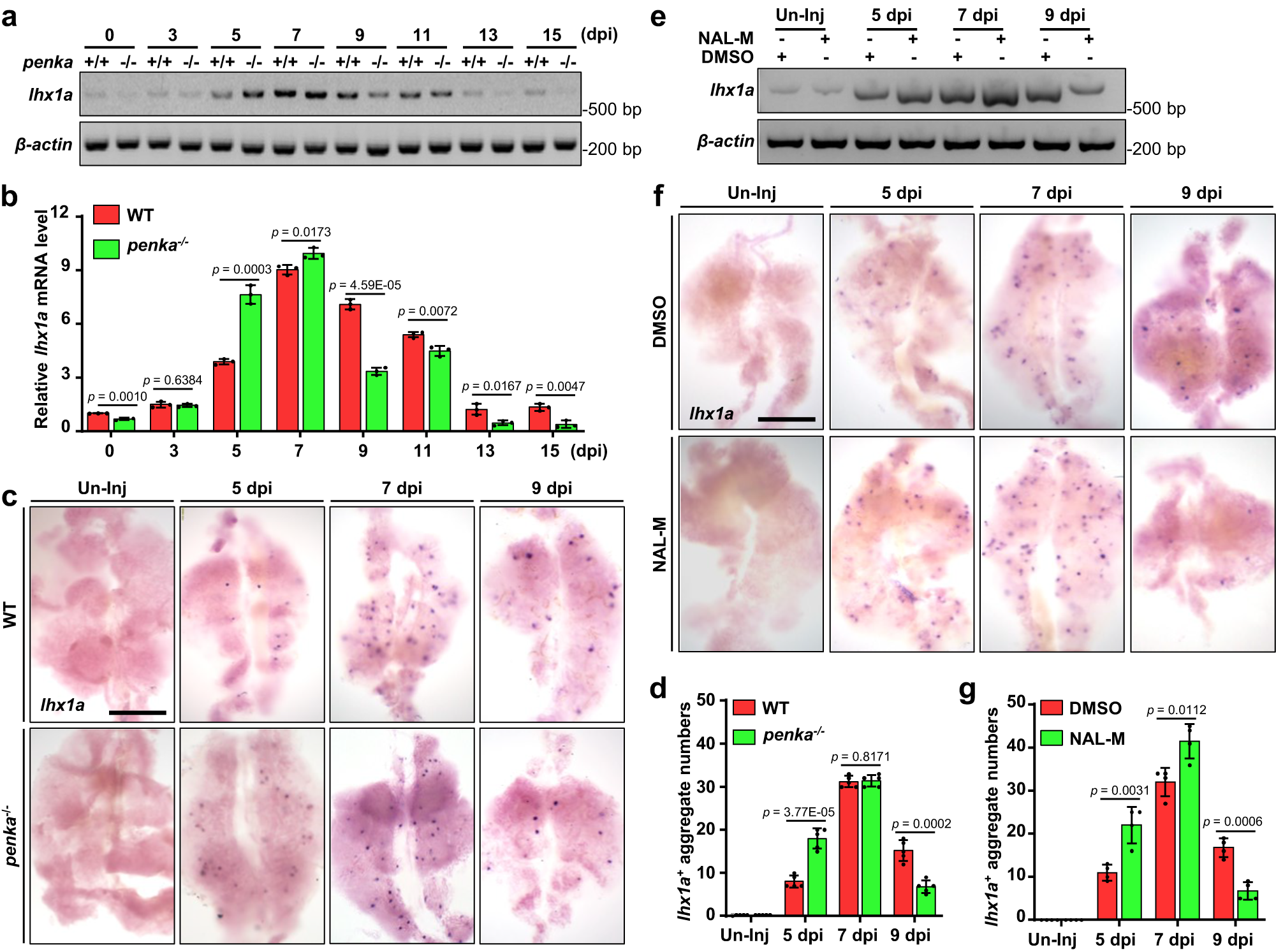
a RT-PCR analysis of lhx1a expression in WT and penka−/− zebrafish kidneys during Gent-induced AKI. b The band intensities in a are normalized to that of the loading control, β-actin, and the relative expression levels of lhx1a were quantified (n  =  3 biological replications per group). The data are presented as the fold change relative to the 0 dpi WT groups. c WISH analysis of lhx1a was performed in WT and penka−/− zebrafish kidneys without injury (Un-Inj) and at 5, 7, and 9 dpi. d Quantitation of lhx1a+ RPCAs (blue points) per kidney (n = 5) for each condition in (c). e, f RT-PCR (e) and WISH (f) analyses of lhx1a in Un-Inj, 5, 7, and 9 dpi kidneys after administration of NAL-M or DMSO (n = 3 in e, n = 4 in f). g The lhx1a+ RPCAs per kidney (n = 4) were quantified for each condition in (f). The data in (b), (d), and (g) were analyzed by two-sided t-test and are presented as mean values  ±  SD. Scale bars in (c) and (f), 600 μm. Source data are provided as a Source data file.