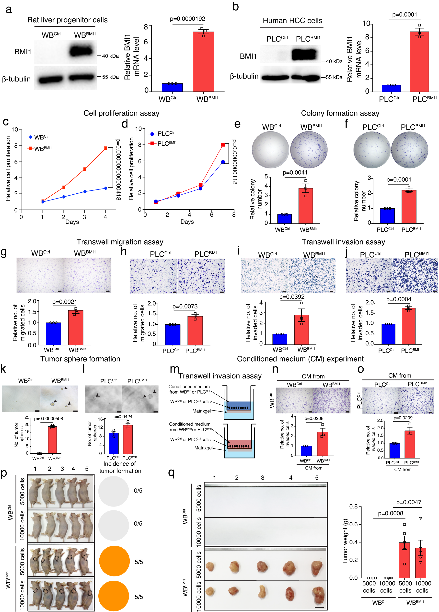
Fig. 2: Overexpression of BMI1 spontaneously transforms liver progenitor cells into tumor initiating cells.

a, b Western blot and RT-PCR analysis of BMI1 expression in WBF344/PLC cells stably transfected with either empty vector (WBCtrl/PLCCtrl) or BMI1 overexpression plasmid (WBBMI1/PLCBMI1). Molecular weight markers of the ladders used (in kDa) are given on the right-hand side. Bar chart shows the relative expression of BMI1 in WBBMI1 cells after normalization to WBCtrl cells (n = 3 independent experiments). c, d CCK8 proliferation assay of either WBCtrl/WBBMI1 cells or PLC Ctrl/PLCBMI1 cells (n = 4 independent experiments). e, f Colony formation assay of either WBCtrl/WBBMI1 cells or PLC Ctrl/PLCBMI1 cells (n = 3 independent experiments). g, h Transwell migration assays of either WBCtrl/WBBMI1 cells or PLC Ctrl/PLCBMI1 cells (n = 3 independent experiments). i, j Bar charts show the relative number of invaded cells in each group (n = 3 independent experiments). k, l Bar charts show the number of tumor spheres in each group (n = 3 independent experiments). m Schematic diagram of conditioned medium experiment in conjunction with transwell invasion assays. n, o Bar charts show the relative number of invaded cells in each group (n = 3 independent experiments). p Nude mice were subcutaneously injected with either 5000/10,000 WBCtrl or WBBMI1 cells. Pie charts show the probability of tumor formation in each group. Representative gross mouse image from each group is given. Dot lines indicate the positions of subcutaneous tumors (n = 5 mice per group). q Bar charts represent the mean of tumor weight in each group (n = 5 mice per group). Means ± S.E.M. a, b, e–o Unpaired two-tailed t test. q One-way ANOVA. c, d Two-way ANOVA. Scale bars in (g–o) represent 100 μm, (q) 1 cm. Source data are provided in a Source data file.