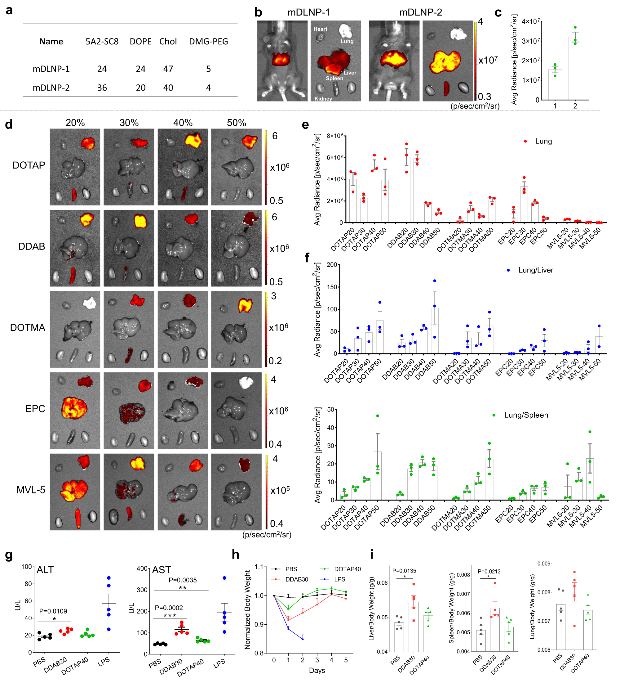
Fig. 2: Optimized DOTAP LNP formulation achieved enhanced mRNA delivery in mouse lungs with low toxicity.

a mDLNP-2 was optimized by adjusting the internal molar ratio among 5A2-SC8/DOPE/Chol/PEG-DMG to 36/20/40/4. b Higher luciferase expression in mouse liver was observed using mDLNP-2 compared to mDLNP-1, measured using IVIS (0.1 mg kg−1 Luc mRNA, i.v., 6 h). c Quantification data further confirmed enhanced mRNA delivery efficiency in mouse liver using mDLNP-2. Data are shown as mean ± s.e.m. (n = 3 biologically independent animals). d Permanently cationic lipid structures were screened for lung-targeting LNPs using IVIS. A series of 5A2-SC8 LNPs with 20% to 50% different permanently cationic lipids (fraction of total lipids) were prepared and administered into mice for testing (0.1 mg kg−1 Luc mRNA, i.v., 6 h). e Quantification data suggested that DOTAP LNPs and DDAB LNPs showed higher luciferase expression in mouse lungs. f The lung-targeting specificity was evaluated by calculating the relative luciferase expression of the Lung/Liver and Lung/Spleen. DOTAP40 and DDAB30 LNPs were selected by comparing lung delivery efficacy and specificity. Data are shown as mean ± s.e.m. (n = 3 biologically independent animals). g In vivo toxicity assessments revealed that DOTAP40 LNPs are less toxic compared to DDAB30 LNPs (1.5 mg kg−1 mCherry mRNA, i.v., 40/1(total lipid/total RNA)), as indicated by liver function (ALT and AST) after 24 h of treatment (g), body weight changes after the treatment (h) and organ-to-body weight ratio (i). PBS treatment (i.v.) was used as a negative control, and lipopolysaccharide (LPS, i.p., 5 mg kg−1) treatment was used as a positive control. LPS group mice were sacrificed at day 2, other groups were sacrificed at day 5. Data of g, h, i are shown as mean ± s.e.m. (n = 5 biologically independent animals). Source data are provided as a Source Data file. A two-tailed unpaired t-test was used to determine the significance of the comparisons of data (*P <  0.05; **P <  0.01; ***P <  0.001).