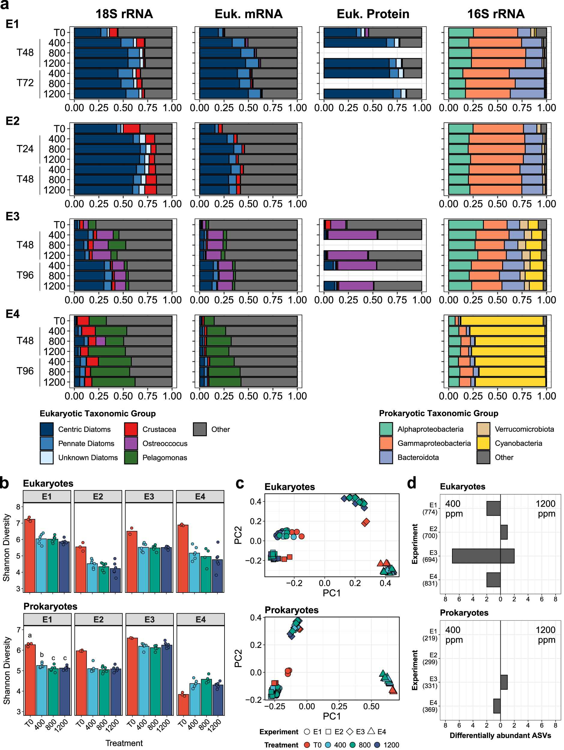
Fig. 3: Microbial community composition and diversity for each experiment (E1-4) from both 18S and 16S rRNA amplicons.

a The average relative abundances of major taxonomic groups from 18S rRNA, poly(A)-selected mRNA (metatranscriptome), proteins (metaproteome), and 16S rRNA within each time point and treatment. The average abundances from the metatranscriptomes were derived from the relative abundances of eukaryotic-assigned transcripts per million normalized reads (TPM). The average abundances from the metaproteomes were derived from the average relative abundances of total sum ion intensities for all eukaryotic peptides identified. b Alpha diversity expressed as the Shannon Index within each sample for eukaryotic rRNA (top) and prokaryotic rRNA (bottom). Bars indicate the average Shannon Index. For prokaryotic ASVs at Experiment 1, the initial conditions (T0) are significantly different than all other treatments (Kruskal-Wallis test, Benjamini & Hochberg adjusted P = 0.037). The 400 ppm treatment is also significantly different from both the 800 ppm (Benjamini & Hochberg adjusted P = 0.037) and 1200 ppm (Benjamini & Hochberg adjusted P = 0.045) treatments. n = 3 biologically independent samples or field replicate samples for T0 except the Experiment 3 T0 and Experiment 4 800 ppm samples where n = 2. c PCoA plots of Bray-Curtis dissimilarity for eukaryotic rRNA (top) and prokaryotic rRNA (bottom). Experiments and treatments are denoted by color and shape respectively as described in the legend. d The number of significantly differentially abundant amplicon sequence variants (ASVs) at each experiment determined by DESeq2 (Wald test) between the 400 ppm (left) and 1200 ppm (right) treatments at the final time point for each experiment (Benjamini & Hochberg adjusted P < 0.05). Eukaryotic ASVs are shown on top and prokaryotic ASVs are shown on the bottom plot. The total number of ASVs for each experiment is shown in parentheses next to the experiment number of the y-axis.