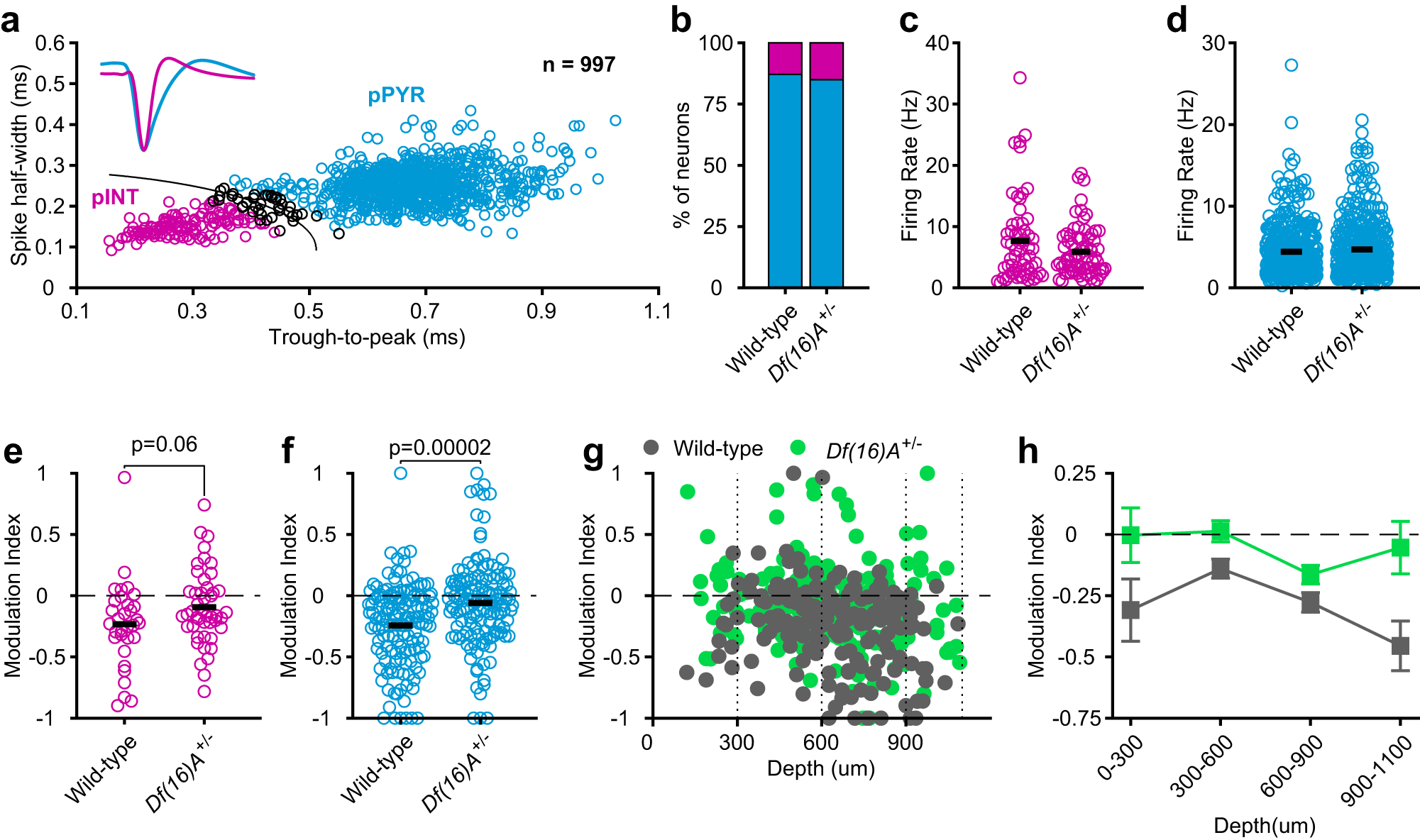
Fig. 2: Attenuation of self-generated sounds in Df(16)A+/− mice across cell types and cortical layers.

a Trough-to-peak time and spike-half-width of all recorded neurons (combined from both genotypes). A 2-dimensional Gaussian mixture model was used to classify neurons as putative pyramidal (pPYR) and interneurons (pINT). Black line indicates classification boundary; black points indicate neurons with low classification confidence. Inset, mean ± s.e.m. waveforms of pPYRs and pINTs, normalized to the waveform trough. b ratios of pPYRs and pINTs in the two genotypes. c, d Average firing rates of pINTs (c; Df(16)A+/−: n = 74, wild-type: n = 60) and pPYRs (d; Df(16)A+/−: n = 417, wild-type: n = 406) in the two genotypes. e, f Modulation index of pINTs (e; Df(16)A+/− n = 46, wild-type n = 32) and pPYRs (f; Df(16)A+/−: n = 140, wild-type: n = 142). Horizontal black lines indicate the mean of each group. g modulation index of each neuron as a function of its depth from the cortical surface (Df(16)A+/−: n = 197, wild-type: n = 187). h, Mean ± s.e.m. MI values of neurons in different depth bins (dotted lines in g). P values shown were calculated using a two-sided Wilcoxon rank-sum test. Data shown are from nine Df(16)A+/− and nine wild-type mice, except in (e) from nine Df(16)A+/− and eight wild-type mice. Source data are provided as a Source Data file.