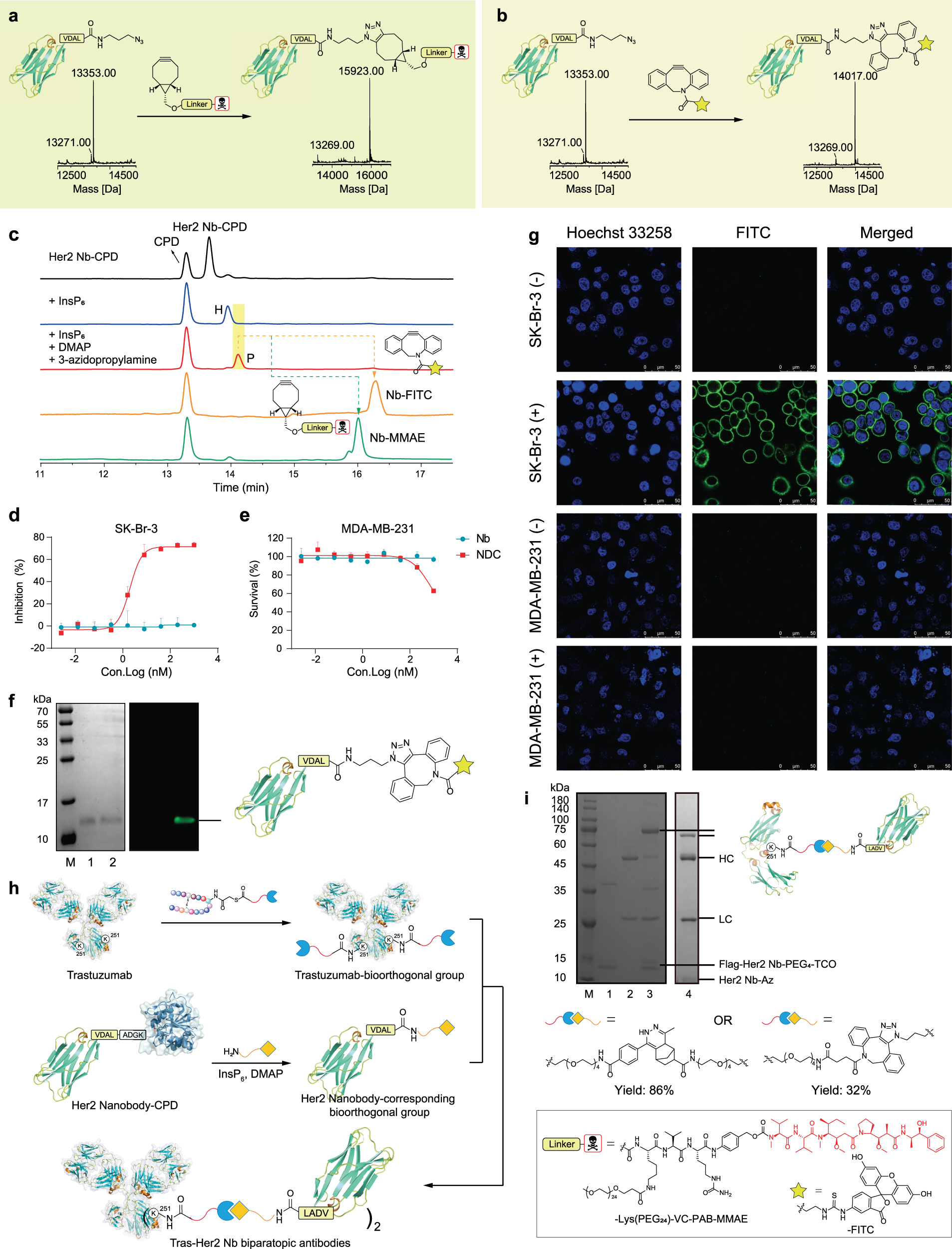
Fig. 7: Preparation and characterization of the C-terminal conjugates via Her2 Nb-Az.

a Synthesis of site-specific nanobody drug conjugates with BCN-Lys(PEG24)-VC-PAB-MMAE. b. Synthesis of nanobody fluorescent conjugates with DBCO-FITC. c. RP-HPLC monitoring of the ligation reaction between Her2 Nb-CPD and 3-azidopropylamine. The ligation reaction was performed at 37 °C for 5 h using 100 μM of Her2 Nanobody-CPD, 5 μM of InsP6, in the absence or presence of 5 mM of DMAP and 5 mM of 3-azidopropylamie. The reaction mixture was purified by centrifugal filtration and then DBCO-FITC or BCN-Lys(PEG24)-VC-PAB-MMAE (5 eq) was added to afford Nb-FITC or Nb-MMAE. P: product; H: hydrolyzed. d, e Inhibition of Her2 Nb and Her2 NDC against cell lines SK-Br-3 (d, n = 6000 cells examined over 3 independent experiments. Data are presented as mean values +/- SEM) and MDA-Mb-231 (e, n = 6000 cells examined over 3 independent experiments. Data are presented as mean values +/- SEM). f Coomassie-stained gel and fluorescence image to show successful conjugation of Nb-FITC. Lane M, molecular weight marker; lane 1, Her2 Nb; lane 2, Her2 Nb-FITC. These experiments are repeated twice independently with similar results. g Cell imaging of Her2-positive cancer cell SK-BR-3 and Her2-negative cancer cell MDA-MB-231 stained with Her2 Nb-FITC (nuclei were stained with Hoechst, scale bar 50 μm). These experiments are repeated twice independently with similar results. h The scheme of preparation of biparatopic antibodies. i. SDS-PAGE analysis of the assembly of Tras-Her2-Nb biparatopic antibodies. Lane M, molecular weight marker; Lane 1, Tras-PEG4-MTz; Lane 2, Her2 Nb-PEG4-TCO, Lane 3, incubation of Tras-MTz and Her2-Nb-TCO; Lane 4, incubation of Tras-DBCO and Her2-Nb-Az. These experiments are repeated twice independently with similar results.