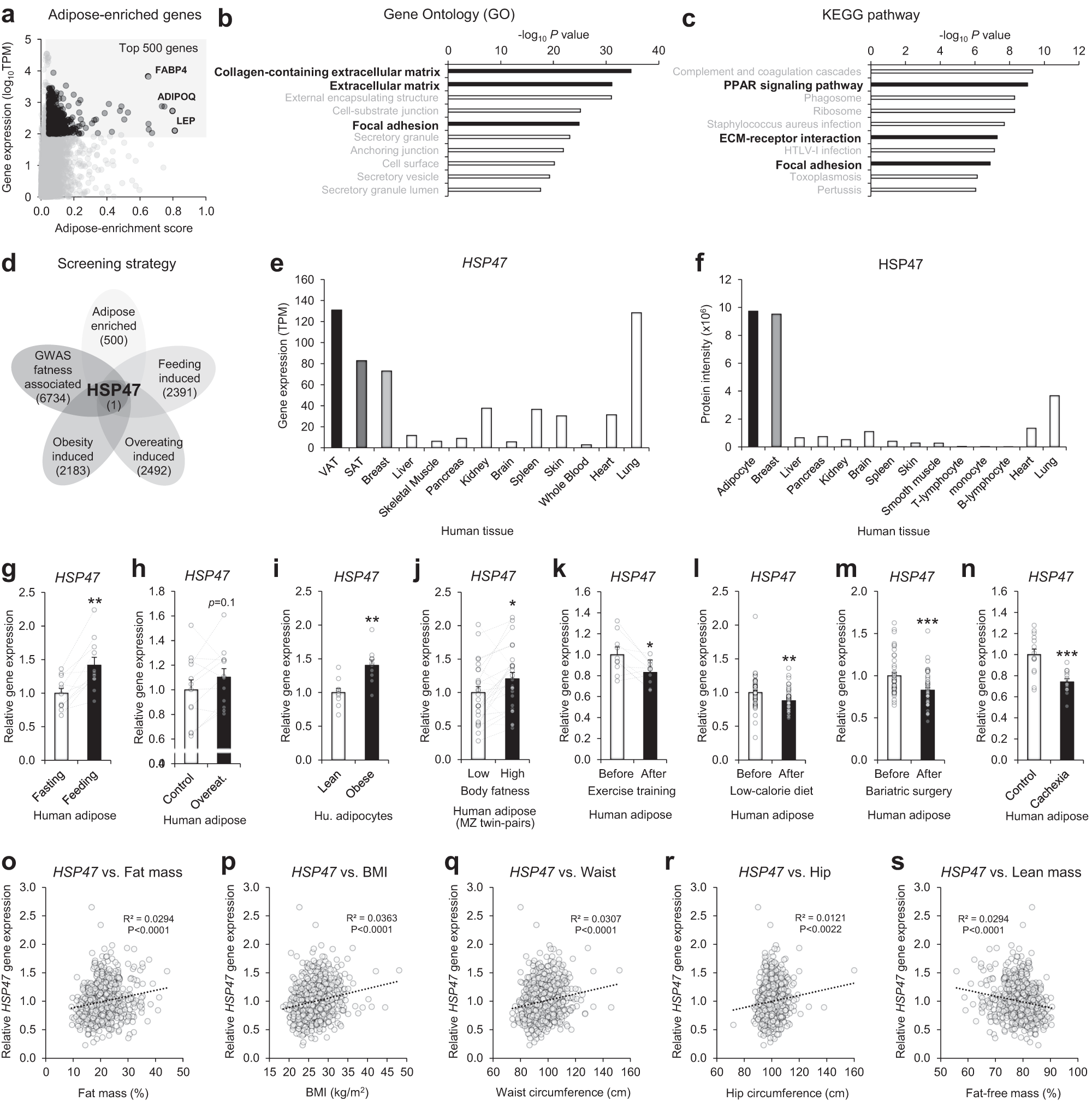
Fig. 1: The association of HSP47 expression with human body adiposity.

a Transcript enrichment analysis of human adipose tissue compared with other various tissues and cells (GTEx). Gene ontology (b) and KEGG pathway (c) analyses of adipose-enriched genes. d Schematic diagram of determinant screening for body adiposity (Human adipose tissue-enriched genes GTEx: Adipose-enrichment top-ranked 500 genes from TPM > 100 in human adipose tissue; Feeding induced genes in human subcutaneous adipose tissue (GSE154612: fold change > 1.1, p value < 0.05); Overeating-induced genes in human adipose tissue (GSE28005: fold change > 1.1, p value < 0.15); Obesity-induced gene in human subcutaneous adipocytes (GSE80654: fold change > 1.1, p value < 0.15);Body adiposity-associated genes in GWAS. e HSP47 gene expressions in human tissues (GTEx). f HSP47 protein intensity extracted from Proteomics DB. g Human subcutaneous adipose tissue from healthy subjects under fasting and feeding conditions (GSE154612, n = 11, 2 h or 24 h after standard meal; p = 0.0013). h Human subcutaneous adipose tissue before and after over-eating (GSE28005, n = 12, high-fat diet for 56 days). i Human subcutaneous adipocytes from non-diabetic lean subjects and subjects with obesity (lean, n = 10; obese, n = 10; p = 0.0071; GDS3602). j Human subcutaneous adipose tissue from monozygotic twin-pairs discordant for body adiposity (GSE92405, n = 25, intrapair difference in BMI > 3 kg/m2; p = 0.024). k Human subcutaneous adipose tissue from healthy young male subjects before and after 12 weeks of exercise training (GSE116801, n = 10, 60–80 min cycling/day, 5 days/week; p = 0.0114). l Human subcutaneous adipose tissue from overweight and obese before and after low-calorie diet interventions (GSE77962; before, n = 51; after, n = 51; 1250 kcal/d diet for 12 weeks or 500 kcal/d diet for 5 weeks; p = 0.0039). m Human subcutaneous adipose tissue from obese female subjects before and 1 year after bariatric surgery (GSE72158, n = 42 each, Roux-en-Y gastric bypass [RYGB]; p = 0.000521). n Human subcutaneous adipose tissue from gastrointestinal cancer patients with (n = 13) or without (n = 14) cachexia (GSE20571; p = 0.000276). Correlation analyses between HSP47 gene expression in human subcutaneous adipose tissue and body adiposity traits, including fat mass (o), BMI (p), waist circumference (q), hip circumference (r), lean mass (s; fat-free mass) in a cohort METSIM study (GSE70353). Data represent the mean ± SEM. *p < 0.05, **p < 0.01, and ***p < 0.001; n refers to sample size. Statistical significance was determined by Two-tailed paired (g, h, j, k, m), unpaired (i, l, n) t-test, and pearson correlation test (o–s). Source data are provided as a Source Data file.