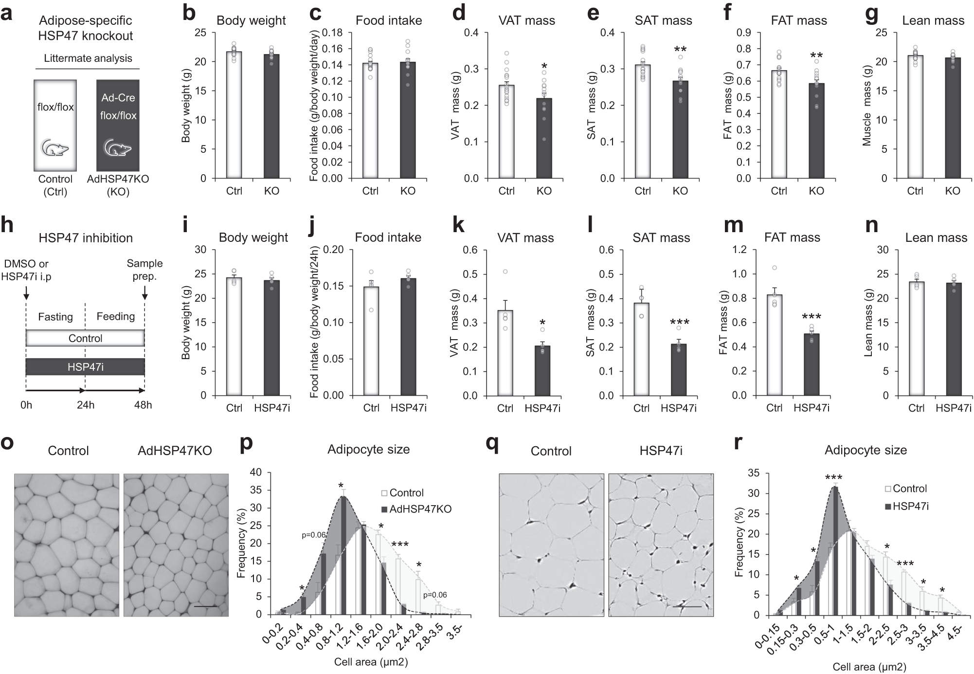
Fig. 4: HSP47 ablations reduce the level of body adiposity and adipocyte size.

a Schematic summary of adipose-specific Hsp47 knockout (AdHSP47KO: KO) mouse model. Body weight (b), food intake (c), visceral adipose tissue (VAT; epididymal fat) mass (d; p = 0.0396), subcutaneous adipose tissue (SAT; inguinal fat) mass (e; p = 0.0015), fat (total of VAT, SAT, and BAT) mass (f; p = 0.004) and lean mass (g) of littermate control and AdHSP47KO mice under normal diet (Control n = 17; AdHSP47KO n = 12). h Schematic summary of HSP47 inhibition (HSP47i) mouse model under fasting and refeeding condition. Body weight (i), food intake (j), VAT mass (k; p = 0.0109), SAT mass (l; p = 0.00039), FAT mass (m; p = 0.000842), and lean mass (n) of control and HSP47i mice (n = 5 each). o Representative whole-mount confocal microscopy image (scale bar indicates 50 µm) of lipid staining in control and AdHSP47KO adipose tissue (epididymal fat). p Quantification of adipocyte size in the adipose tissue (epididymal fat) of control and AdHSP47KO mice (n = 3 each; 0.2–0.4, p = 0.027; 0.8–1.2, p = 0.0102; 1.6–2.0; p = 0.0184; 2.0–2.4, p = 0.00053; 2.4–2.8, p = 0.017). q Representative hematoxylin and eosin (H&E) staining image (scale bar 50 µm; grayscale) of control and HSP47i adipose tissue (epididymal fat). r Quantification of adipocyte size in the adipose tissue (epididymal fat) of control and HSP47i mice (n = 3 each; 0.15–0.3, p = 0.037; 0.3–0.5, p = 0.0168; 0.5–1, p = 0.00052; 2–2.5, p = 0.01557; 2.5–3, p = 0.00012; 3–3.5, p = 0.013; 3.5–4.5, p = 0.010). Data represent the mean ± SEM. *p < 0.05, **p < 0.01, and ***p < 0.001; n refers to sample size. Statistical significance was determined by two-tailed unpaired t-test. Source data are provided as a Source Data file.