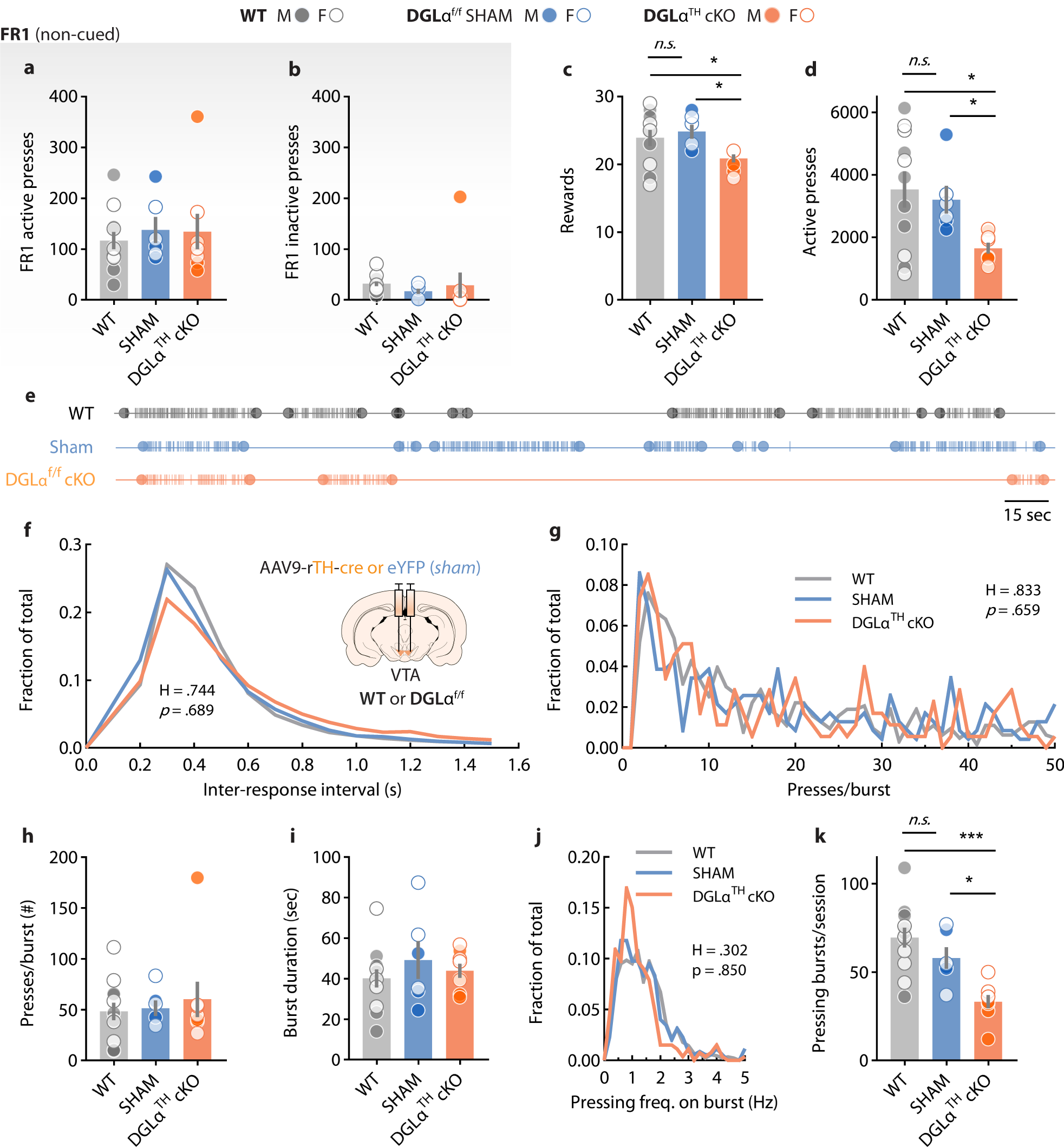
Fig. 2: DGLα deletion from VTA dopamine neurons blunts spontaneous task engagement without motor, genotypic or viral confounds.

a, b Unchanged non-cued, active and inactive lever pressing behavior (FR1) after DGLα deletion (one-way ANOVAs; activeF2,22 = 0.22, p = 0.80; inactiveF2,22 = 0.26, p = 0.76) [WT, n = 12 (7 M,5 F); DGLαf/f sham, n = 6 (3 M,3 F); DGLαTH cKO, n = 8 (4 M,4 F)]. c During PR, DGLαTH cKO exhibited fewer rewards earned (Kruskal-Wallis; H3 = 7.18, p = 0.02) (Dunn’s post hoc test; WT vs cKO *p = 0.015, SHAM vs cKO *p = 0.028) [WT, n = 12 (7 M,5 F); DGLαf/f sham, n = 6 (3 M,3 F); DGLαTH cKO, n = 8 (4 M,4 F)] and (d) total active lever presses (Welch’s ANOVA; F2,10.89 = 5.54, p = 0.01) (Dunnett’s post hoc test; WT vs cKO *p = 0.023, SHAM vs cKO *p = 0.039) [WT, n = 11 (6 M, 5 F); DGLαf/f sham, n = 6 (3 M,3 F); DGLαTH cKO, n = 8 (4 M,4 F)]. e Representative lever-pressing timestamps. Lines correspond to individual lever press. Circles indicate the first and last lever press of each ‘burst’. f Frequency distribution of inter-response intervals during PR testing (Kruskal-Wallis; H = 0.74, p = 0.68). g Number of lever presses per burst distributed equally among groups (Kruskal–Wallis; H = 0.83, p = 0.65). h Lever presses on each responding burst did not vary across groups (one-way ANOVA; F2,22 = 0.27, p = 0.76) [WT, n = 12 (7 M, 5 F); DGLαf/f sham, n = 6 (3 M,3 F); DGLαTH cKO, n = 8 (4 M,4 F)]. i Average duration of lever pressing burst was not affected (one-way ANOVA; F2,22 = 0.65, p = 0.52) [WT, n = 12 (7 M,5 F); DGLαf/f sham, n = 6 (3 M,3 F); DGLαTH cKO, n = 8 (4 M,4 F)]. j All three groups displayed similar distributions of high- and low-frequency lever pressing bursts during PR (Kruskal–Wallis; H = 0.30, p = 0.85). k DGLαTH cKO exhibited a reduced number of lever pressing bursts (one-way ANOVA; F2,23 = 12.20, p = 0.002) (Holm-Šídák; WT vs cKO **p = 1.6·10−4, SHAM vs cKO *p = 0.018) [WT, n = 11 (6 M,5 F); DGLαf/f sham, n = 6 (3 M,3 F); DGLαTH cKO, n = 8 (4 M,4 F)]. Data are presented as mean ± SEM.