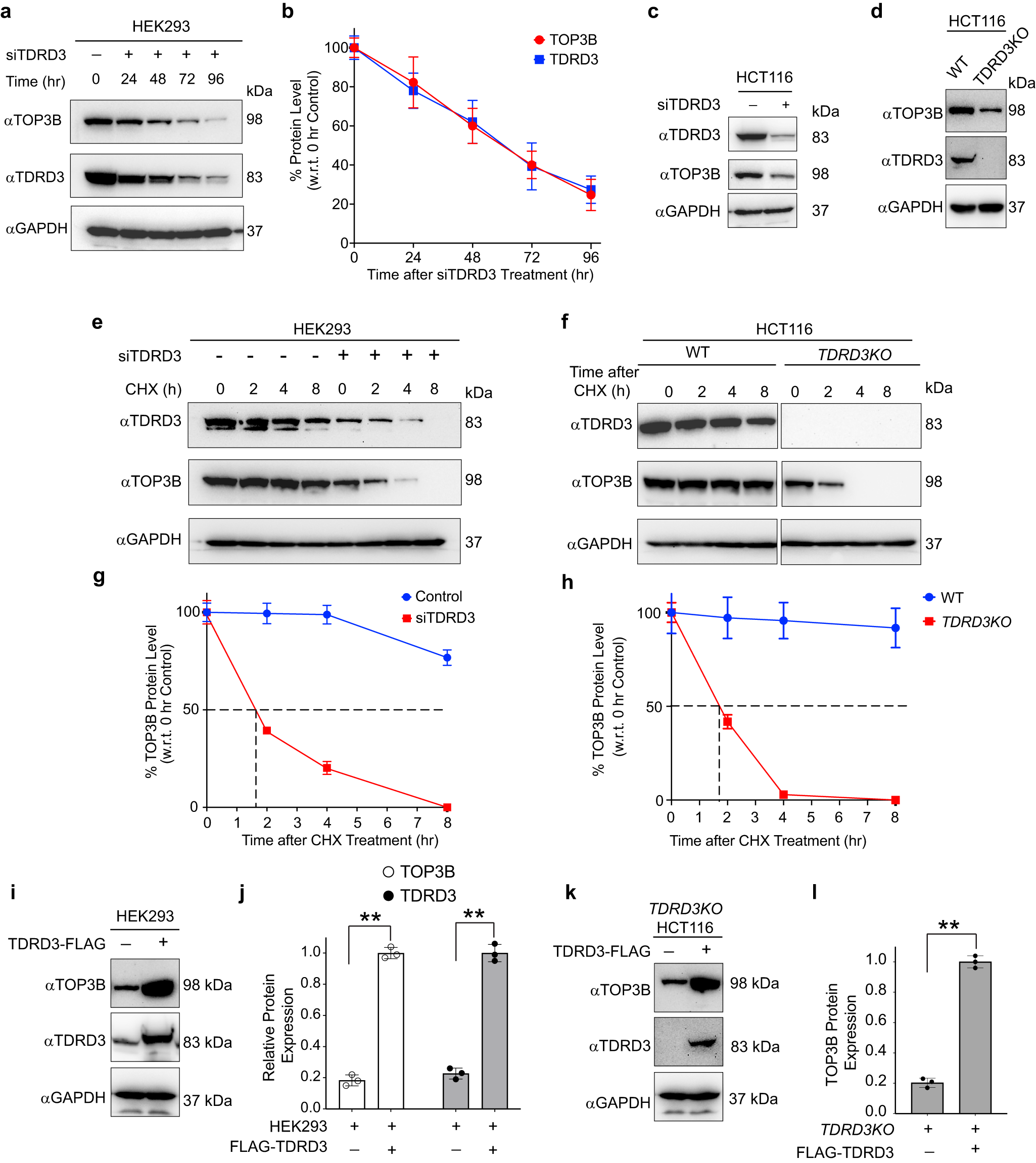
Fig. 1: TDRD3 maintains TOP3B protein levels in HEK293 and HCT116 cells.

a, b TDRD3 stabilizes cellular TOP3B protein in HEK293 cells. Cell lysates from TDRD3 siRNA transfected cells were immunoblotted with TOP3B and TDRD3 antibodies (GAPDH as loading control). Panel a is a representative blot and panel b the quantitation of TOP3B and TDRD3 protein levels from three independent experiments. Data are plotted as means ± standard deviations (SD). c TDRD3 depletion by siRNA destabilizes TOP3B protein in HCT116 cells. d TOP3B expression levels in HCT116 wild-type and TDRD3KO cells. e, f Depletion of TDRD3 decreases the half-life of TOP3B. HEK293 cells were transfected with TDRD3 siRNA and treated with CHX (10 μg/mL) for the indicated time. Panel e is a representative western blot and panel f the quantitation of three independent experiments. Data are plotted as means ± standard deviations (SD). g, h TDRD3 increases half-life of TOP3B protein in HCT116 cells. HCT116 wild-type and TDRD3KO cells were treated with CHX (10 μg/mL) for the indicated time. Panel g is a representative western blot and panel h displays quantitation of TOP3B protein levels from three independent experiments. Data are plotted as means ± standard deviations (SD). i, j Ectopic expression of TDRD3 stabilizes TOP3B in HEK293 cells. Cells were transfected with TDRD3-FLAG constructs. Panel i is a representative western blot and panel j the quantitation of three independent experiments. Data are plotted as means ± standard deviations (SD). Two-tailed paired t-test. **P value = 0.0003 (TOP3B in no transfected vs TDRD3 transfected), **P value = 0.0002 (TDRD3 in no transfected vs TDRD3 transfected). k, l Similar experiment in TDRD3 knockout HCT116 cells. Ectopic expression of TDRD3 stabilizes TOP3B in TDRD3KO HCT116 cells. TDRD3KO HCT116 cells were transfected with TDRD3-FLAG constructs. Panel k is a representative western blot and panel l displays quantitation of TOP3B protein level from three independent experiments. Data are plotted as means ± standard deviations (SD). Two tailed unpaired t-test. **P value = <0.0001. Source data are provided as a Source Data file.