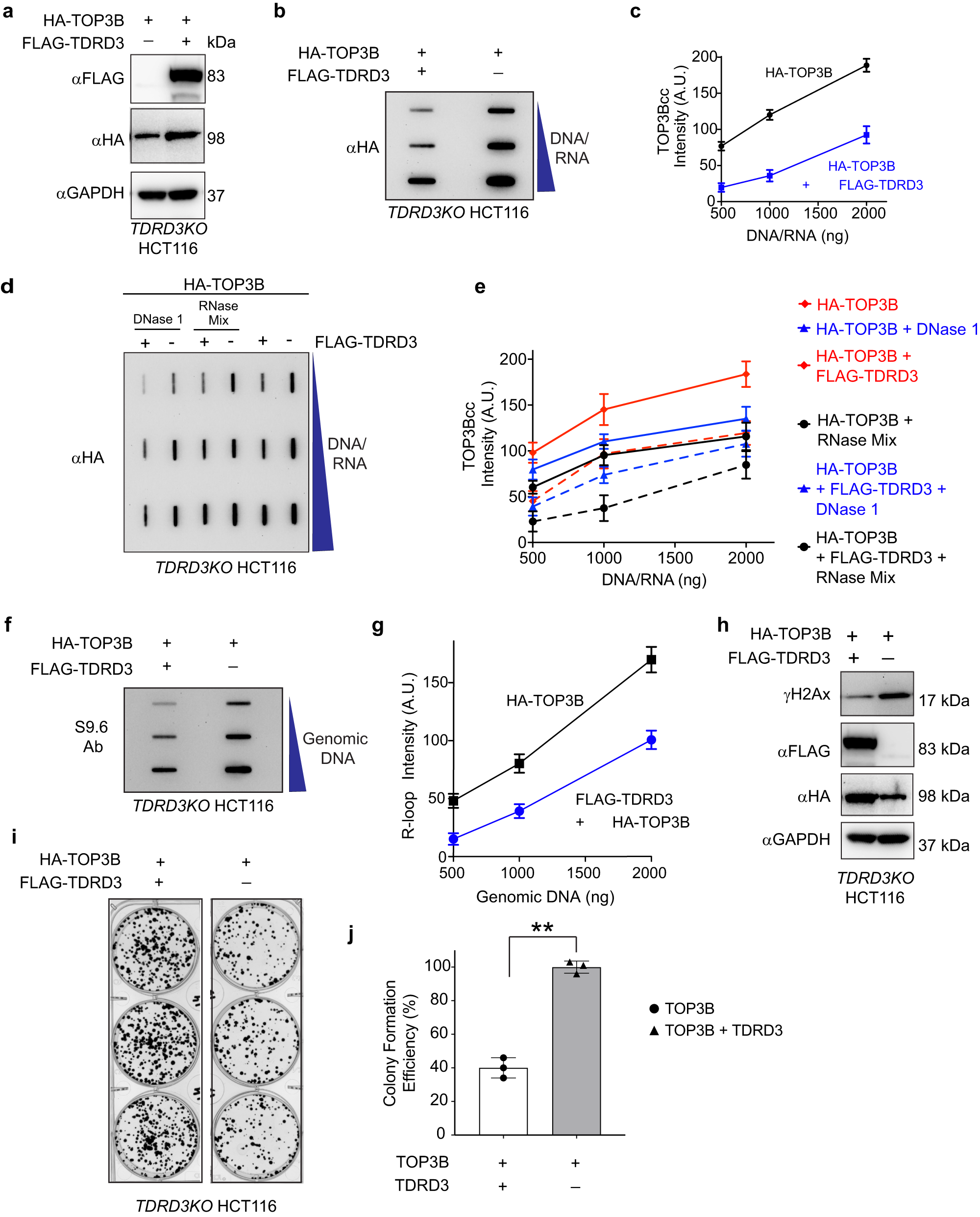
Fig. 5: Cellular depletion of TDRD3 causes accumulation of aberrant TOP3Bccs and genomic instability.

a Representative immunoblots showing expression of HA-TOP3B and FLAG-TDRD3 in TDRD3KO HCT116 cells transfected for 48 h. b, c Increased TOP3Bccs in the absence of TDRD3. RADAR assay samples were prepared from TDRD3KO HCT116 cells transfected with HA-TOP3B alone or together with TDRD3-FLAG constructs (as indicated). Samples were immunoprecipitated with anti-HA antibody, eluted from the beads, ethanol precipitated and resuspended. Samples were slot blotted and TOP3Bccs were detected with anti-HA antibody. Panel b displays a representative slot blot. Panel c is the quantitation of TOP3Bcc formation from three independent experiments. Data are means ± SD. A.U. is arbitrary units. d, e TDRD3 depletion enhances both DNA and RNA TOP3Bccs. Protein-nucleic acid adducts were isolated by RADAR assay from TDRD3KO HCT116 cells transfected with HA-TOP3B alone or together with TDRD3-FLAG constructs (as indicated). TOP3Bccs were enriched by IP using HA antibody. Samples were digested either with excess RNase A (200 μg/mL) and RNase T1 (200 units/ml) mix, or with DNase 1 (10 units), ethanol-precipitated, resuspended and slot-blotted. TOP3Bccs were detected with anti-HA antibody. Representative slot blot of DNA and RNA TOP3Bccs is displayed in panel d. Panel e is the quantitation of TOP3Bccs from independent experiments. Data are means ± standard deviations (SD; n = 3). A.U. is arbitrary units. f, g R-loop accumulation in TDRD3-depleted cells. transfected with TOP3B Genomic DNA isolated from TDRD3KO HCT116 cells transfected as indicated was slot blotted and probed with S9.6 antibody. Panel G is the quantitation from three independent experiments. Data are means ± SD. A.U. is arbitrary units. h γH2AX induction in TDRD3-depleted cells transfected with TOP3B. Immunoblots showing γH2AX levels in TDRD3KO HCT116 cells transfected with HA-TOP3B alone or together with TDRD3-FLAG constructs (as indicated). i, j Representative images of colony formation assay of TDRD3KO HCT116 cells transfected with HA-TOP3B alone or together with TDRD3-FLAG constructs (panel i). Quantitative representation of colony formation assays as shown in left panel (panel j). Data are provided as means ± SD (n = 3). Two-tailed unpaired t-test with Welch’s correction. **P value = 0.0004. Source data are provided as a Source Data file.