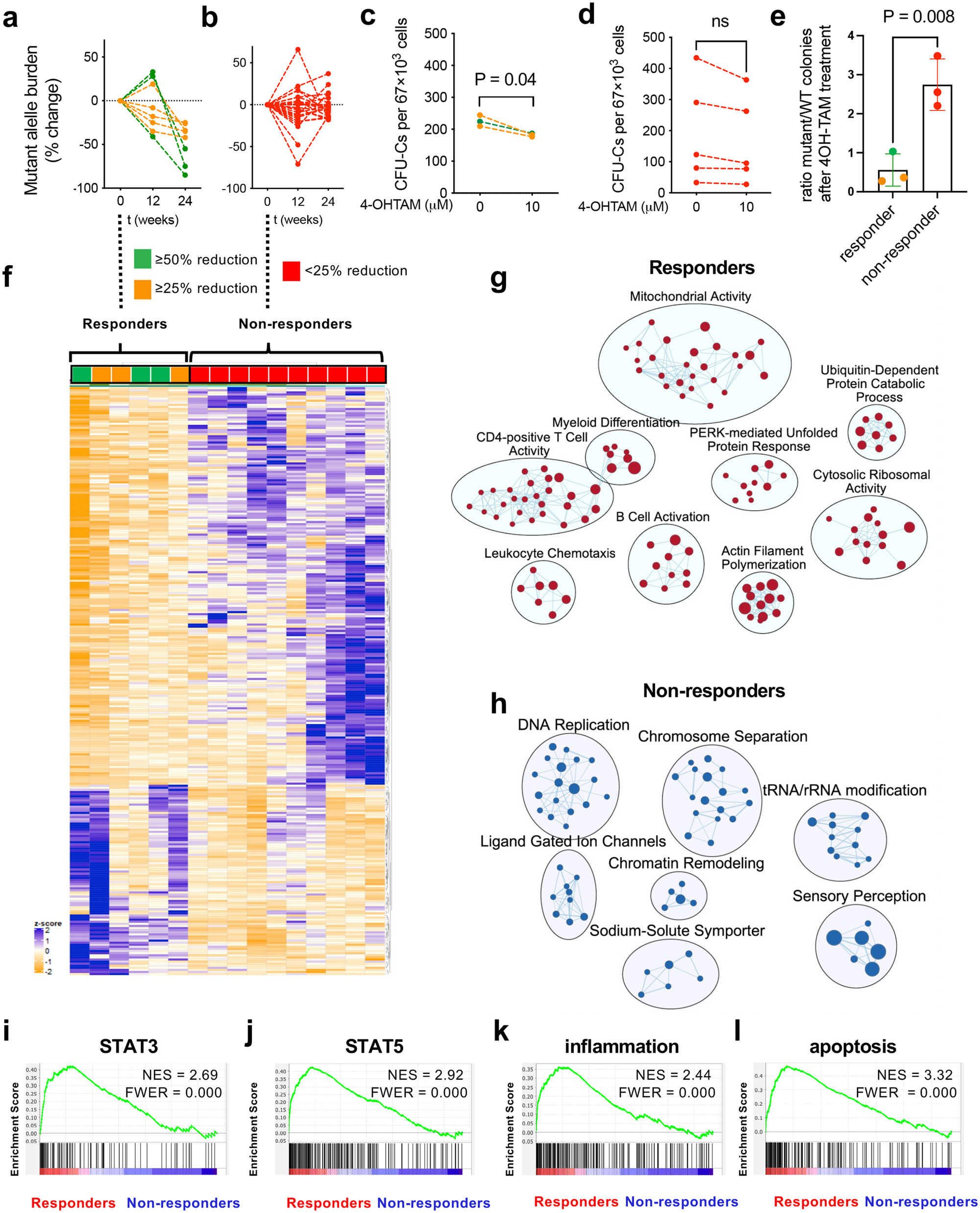
Fig. 2: Distinctive transcriptomic signature of HSPCs from tamoxifen responders at baseline.

a, b Mutant allele burden change (%) in (a) responders achieving after 24w tamoxifen treatment allele burden reductions of ≥50% (n = 3, green) or ≥25%, <50% (n = 5, orange), and (b) in non-responders (n = 28, red) before treatment, and 12w or 24w after tamoxifen administration. c-d HSPCs measured as colony-forming units in culture (CFU-Cs) from study patients’ peripheral blood mononuclear cells treated with 4OH-TAM (10 mM) or vehicle for 24 h. Reduced (c) or unchanged (d) HSPC numbers upon ex vivo 4OH-TAM treatment of baseline samples are consistent with the allele burden reductions observed in the same patients after 24w tamoxifen treatment (c, green ≥ 50%, n = 2; orange≥25%, n = 1; d, red < 25%, n = 5). *p < 0.05, two-tailed unpaired t test. e CFU-C genotyping shows a reduced balance of JAK2V617F+ colonies, compared with WT colonies, by 4OH-TAM treatment in responders’, but not in non-responders’ samples (allele burden reductions after 24w are marked with green ≥ 50%, n = 1; orange ≥ 25%, n = 2; red < 25%, n = 3). **p < 0.01, two-tailed paired t test. Data are mean ± SEM. f Heatmap reveals the disparity of gene expression between responders and non-responders at baseline. g, h Integrated pathway enrichment map using gene-sets enriched in responders (g) and non-responders (h). i, l Gene set enrichment analysis (GSEA) shows a higher activation of HSPCs in responders, with increased expression of (i) STAT3-, (j) STAT5-, (k) inflammation- and (l) apoptosis-related genes. NES, normalized enrichment score. FWER, family-wise error rate.