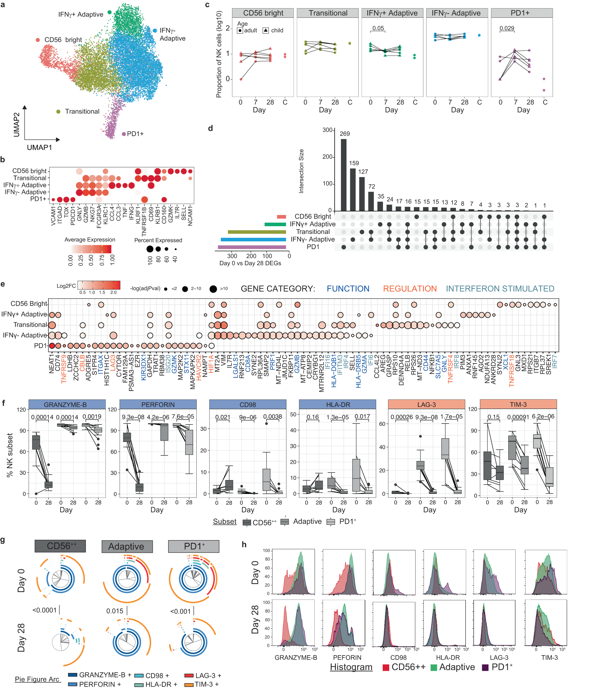
Fig. 3: Subset specific activation and regulation of NK cells in malaria.

a/b Five subsets of NK cells were identified based on unsupervised clustering and marker expression as CD56bright, Transitional, IFNγ+ Adaptive, IFNγ- Adaptive and PD1+ subsets. c Relative proportion of identified subsets during malaria infection (day 0, n = 5), 7- (n = 6) and 28-days (n = 6) post treatment, and in healthy uninfected individuals (n = 2). P-value (two-sided) indicated is calculated by Mann-Whitney U test between day 0 and indicated subsequent time points. d Upset plot of DEGs in NK cell subsets at day 0 compared to day 28. The number of shared and subset specific DEGs indicated. e Top 20 DEGs of in each NK subsets, and additional genes of interest with p ≤ 0.05. Genes with known roles in regulation and/or function are indicated. Log transformed p values (Wilcox test, two-sided, Bonferroni correction). f PBMCs from individuals with P. falciparum malaria (Day 0, n = 11), and convalescent malaria patients 28-days post-infection (Day 28, n = 17) were analysed ex vivo to detect NK cell protein expression of identified genes by flow cytometry. Expression of proteins related to function and regulation of NK cells, shown as positive frequencies of NK cell subsets CD56bright (CD56++), Adaptive and PD1+. Box plots show the median and IQR of volunteers, lines represent paired observations, group comparisons performed by Mann-Whitney U test (two-sided). g Co-expression of proteins related to function and regulation of NK cells analysed by SPICE. Pie graphs comparisons performed by Permutation test. h Concatenated histograms normalised to mode show expression of gene-related proteins within NK cell subsets. See also Supplementary Fig. 6-10, Supplementary Table 3, Supplementary Data 3-4. Source data are provided as a Source Data file.