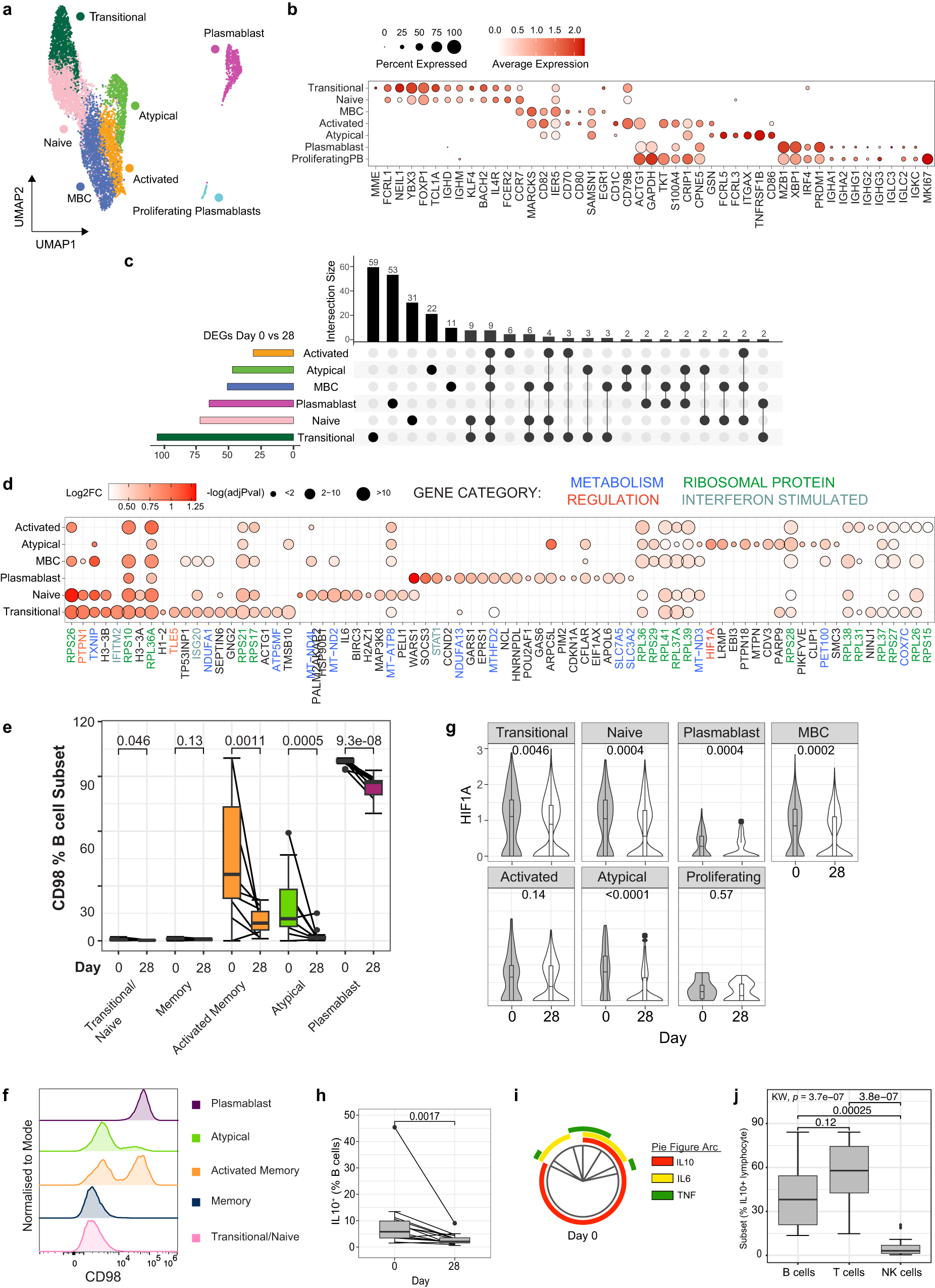
Fig. 6: B cell activation and induction of IL-10+ Bregs during infection.

a/b Subsets of B cells were identified based on unsupervised clustering and categorised based on marker expression. c DEGs in B cell subsets day 0 (n = 5) compared to day 28 (n = 6) were identified. The number of shared and subset specific DEGs indicated in Upset plot. d Top upregulated 20 DEGs in B cell subsets. Genes with known roles in regulation and/or function are indicated, Log transformed p values, (Wilcox test, two-sided, Bonferroni correction). e CD98 protein expression was quantified on plasmablasts, transitional, atypical, memory and activated memory B cell subsets at day 0 (n = 11) and day 28 (n = 17). Box plots show the median and IQR of volunteers, lines represent paired observations, group comparisons performed by Mann-Whitney U test (two-sided). f CD98 MFI of concatenated samples at day 0 (n = 5). g HIF1A mRNA expression in each B cell subset at day 0 and 28. P-value calculated by Mann-Whitney U test P (two-sided) is indicated (unadjusted), data from scRNAseq analysis of day 0 n = 5 and day 28 n = 6 individuals. h IL-10 protein expression on B cells during malaria (day 0, n = 15) and day 28 post treatment (n = 14), Wilcoxon rank sum test (two-sided) is indicated. i Co-expression of B cell IL-10 production with IL6 and TNF during malaria (n = 15) analysed in SPICE. j The proportion of each lymphocyte subset contributing to IL-10 lymphocyte production during malaria (n = 15 individuals, at day 0). P-value (two-sided) calculated using Kruskal wallis and post-Dunn test (FDR adjusted for multiple comparisons) indicated. Box and whisker plots indicate first and third quartiles for the hinges, median line, and lowest and highest values no further that 1.5 interquartile range from the hinges for whisker lines. See also Supplementary Fig. 21-22, Supplementary Table 7 and Supplementary Data 11-12. Source data are provided as a Source Data file.