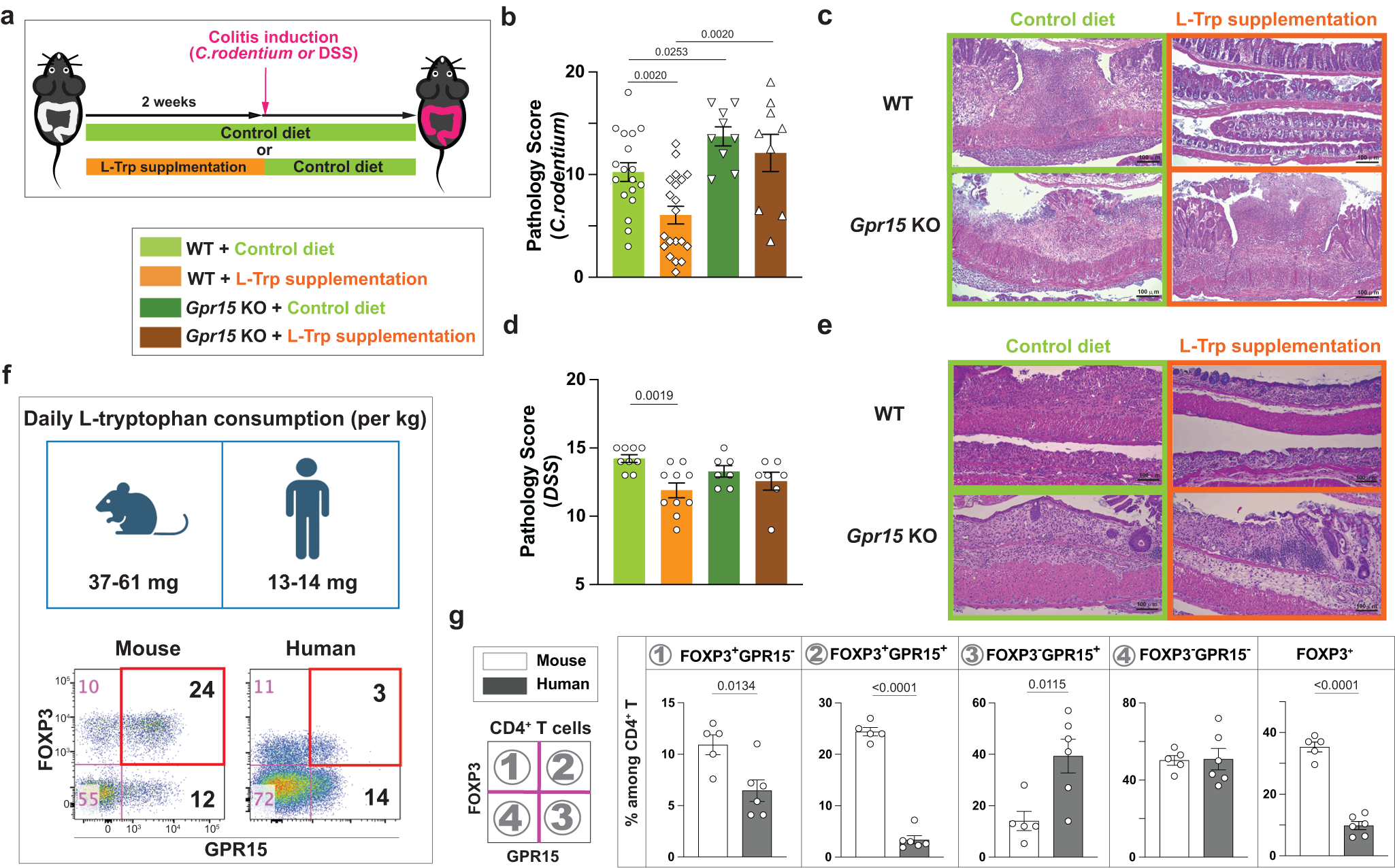
Fig. 6: L-Trp supplementation reduces the future risk of developing colitis through GPR15.

a–e Wild-type (WT) mice or Gpr15(gfp/gfp) (Gpr15 KO) mice with JAX microbiota were fed with control diet or L-Trp supplemented diet for two weeks. Both mice were switched to control diet and gavaged with C. rodentium or treated with DSS. Mice were analyzed at day 10 (for C. rodentium) or day 7 after colitis induction (for DSS). b Pathology score of the large intestine with C. rodentium-induced colitis. Number of mice used: 18 for WT with Control diet, 20 for WT with L-Trp supplementation, 9 for Gpr15 KO with Control diet, and 9 for Gpr15 KO with L-Trp supplementation. Combined results of four independent experiments. c Representative images of large-intestine tissues (C. rodentium-induced colitis), stained with Hematoxylin and Eosin (H/E). The bars represent 100 μm. d Pathology score of the large intestine with DSS-induced colitis. Number of mice used: 9 for WT with Control diet, 10 for WT with L-Trp supplementation, 7 for Gpr15 KO with Control diet, and 7 for Gpr15 KO with L-Trp supplementation. Combined results of two independent experiments. e Representative images of large-intestine tissues (DSS-induced colitis). The bars represent 100 μm. f, g Estimated daily L-Tryptophan consumption between mice and humans after normalization and the expression of GPR15 and FOXP3 among CD4+ T cells in the large intestine are shown (n = 5 for mice, n = 6 for humans). 8–14-week-old mice were used (b–g). Data are presented as mean values±SEM (b, d, g). Each data point represents the result from one mouse or one human, and p values were calculated by two-sided student’s t-test (b, d, g). Source data are provided as a Source Data file (b, d, f, g).