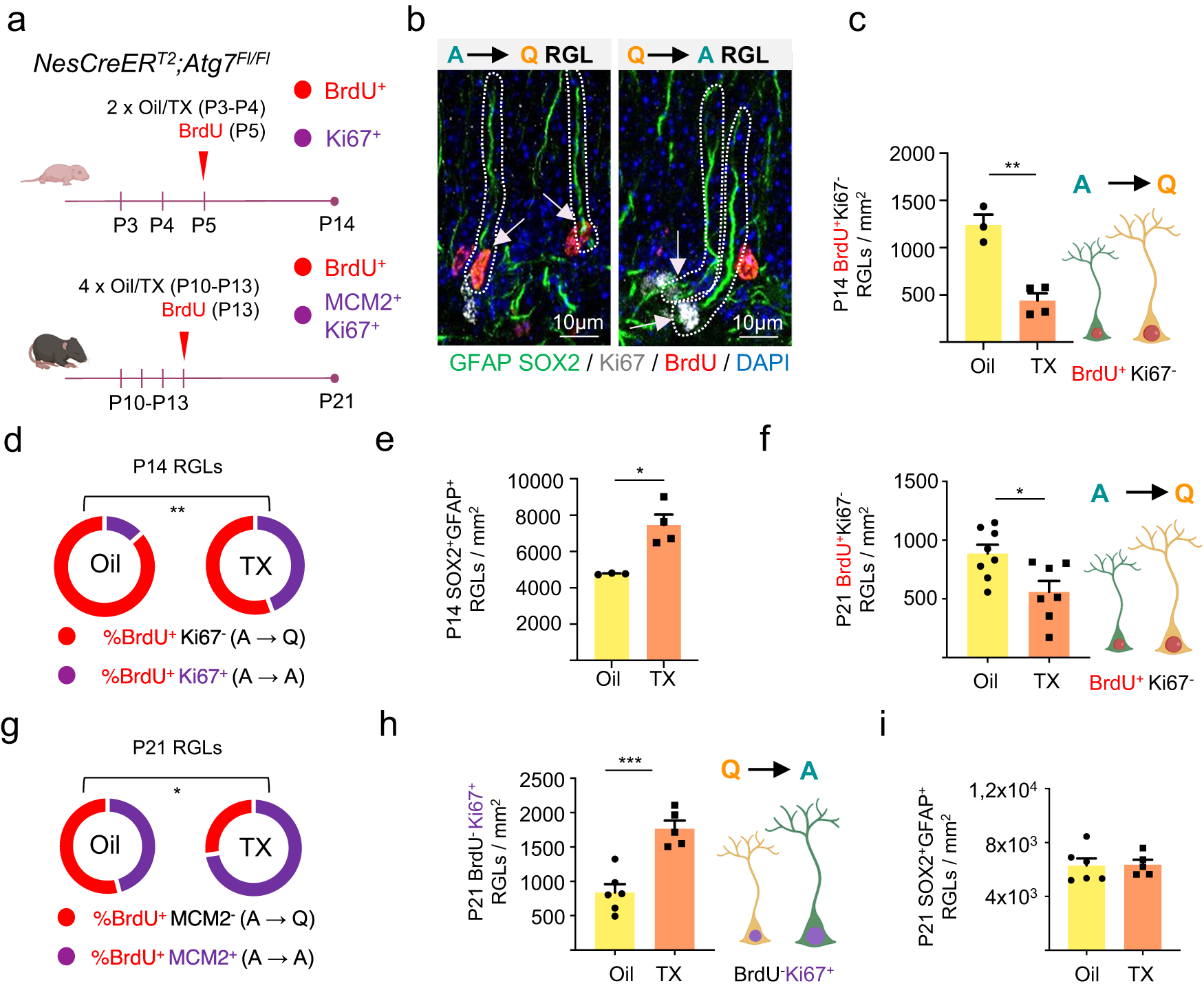
Fig. 5: The autophagy gene Atg7 is cell-autonomously required for the establishment of hippocampal radial glia-like (RGL) neural stem cell quiescence during postnatal development.
From: Autophagy drives the conversion of developmental neural stem cells to the adult quiescent state

a Schematic diagram of the experimental design. (Upper panel) NesCreERT2;Atg7Fl/Fl mice were injected with tamoxifen (TX) at P3–P4 to induce Agt7 deletion in NSCs. Oil was used as control. Mice also received BrdU (Bromodeoxyuridine) injection to mark dividing cells at P5. Animals were sacrificed at P14 and proliferating cells were identified by Ki-67 staining. (Lower panel) NesCreERT2;Atg7Fl/Fl mice were injected with TX at P10–P13 to induce Agt7 deletion in NSCs. Oil was used as control. The mice also received BrdU injection to mark dividing cells at P13. Animals were sacrificed at P21 and proliferating cells were identified by Ki-67 or MCM2 staining. b Double-labeling at the time of sacrifice enables the identification of active (A) RGLs (Radial Glia-Like Cells) that have entered quiescence (Q) (BrdU+Ki-67− A→Q RGLs, arrowheads in right panel) and quiescent RGLs that have entered the cell cycle (BrdU−Ki-67+ Q→A RGLs, arrowheads in left panel). RGLs were identified as SOX2+ cells with their soma in the SGZ and a radial GFAP+ process crossing the granule cell layer. Representative confocal images of RGLs labeled for GFAP (green), SOX2 (green), Ki-67 (white) and BrdU (red) at P21 are shown. Scale bar: 10 μm. c Quantification of active RGLs entering quiescence (BrdU+Ki-67− RGLs/mm2) in the SGZ of Atg7 conditional knockout (cKO; TX) and control (Oil) P14 mice (n = 3 and 4 mice, Oil and TX, respectively). d Percentage of P5 active RGLs (BrdU+) entering quiescence (BrdU+Ki-67−, red) or remaining active (BrdU+Ki-67+, purple) in the SGZ of Atg7 cKO (TX) and control (Oil) P14 mice (n = 3 and 4 mice, Oil and TX, respectively). e Quantification of total RGLs (SOX2+GFAP+ RGLs/mm2) at P14 (n = 3 and 4 mice, Oil and TX, respectively). f Quantification of active RGLs entering quiescence (BrdU+Ki-67− RGLs/mm2) in the SGZ of Atg7 conditional knockout (cKO; TX) and control (Oil) P21 mice (n = 8 and 7 mice, Oil and TX, respectively). g Percentage of P13 active RGLs (BrdU+) entering quiescence (BrdU+MCM2−, red) or remaining active (BrdU+MCM2+, purple) in the SGZ of Atg7 cKO (TX) and control (Oil) P21 mice (n = 5 and 5 mice, Oil and TX, respectively). h Quantification of quiescent RGLs that become active (BrdU−Ki-67+ RGLs/mm2) in the SGZ of Atg7 cKO (TX) and control (Oil) P21 mice (n = 6 and 5 mice, Oil and TX, respectively). i Quantification of total RGLs (SOX2+GFAP+ RGLs/mm2) at P21 (n = 6 and 5 mice, Oil and TX, respectively). Data in panels (c–i) are presented as mean ± SEM. Statistics: unpaired t-test, two-tailed. *p < 0.05; **p < 0.01; ***p < 0.001. Representations shown in a. c. f. and h. were created with BioRender.com. Source data are provided as a Source Data file. TX, Tamoxifen. P3, Postnatal day 3. P4, Postnatal day 4. P5, Postnatal day 5. P14, Postnatal day 14. P10, Postnatal day 10. P13, Postnatal day 13. P21, Postnatal day 21. A, Active. Q, Quiescent. RGL, Radial Glia-Like Cell. BrdU, Bromodeoxyuridine. TX, tamoxifen.