Fig. 2: Learning-induced changes in VGLUT1+ mossy fiber terminals and gephyrin+ inhibitory terminals.
From: Synaptic mechanisms for associative learning in the cerebellar nuclei

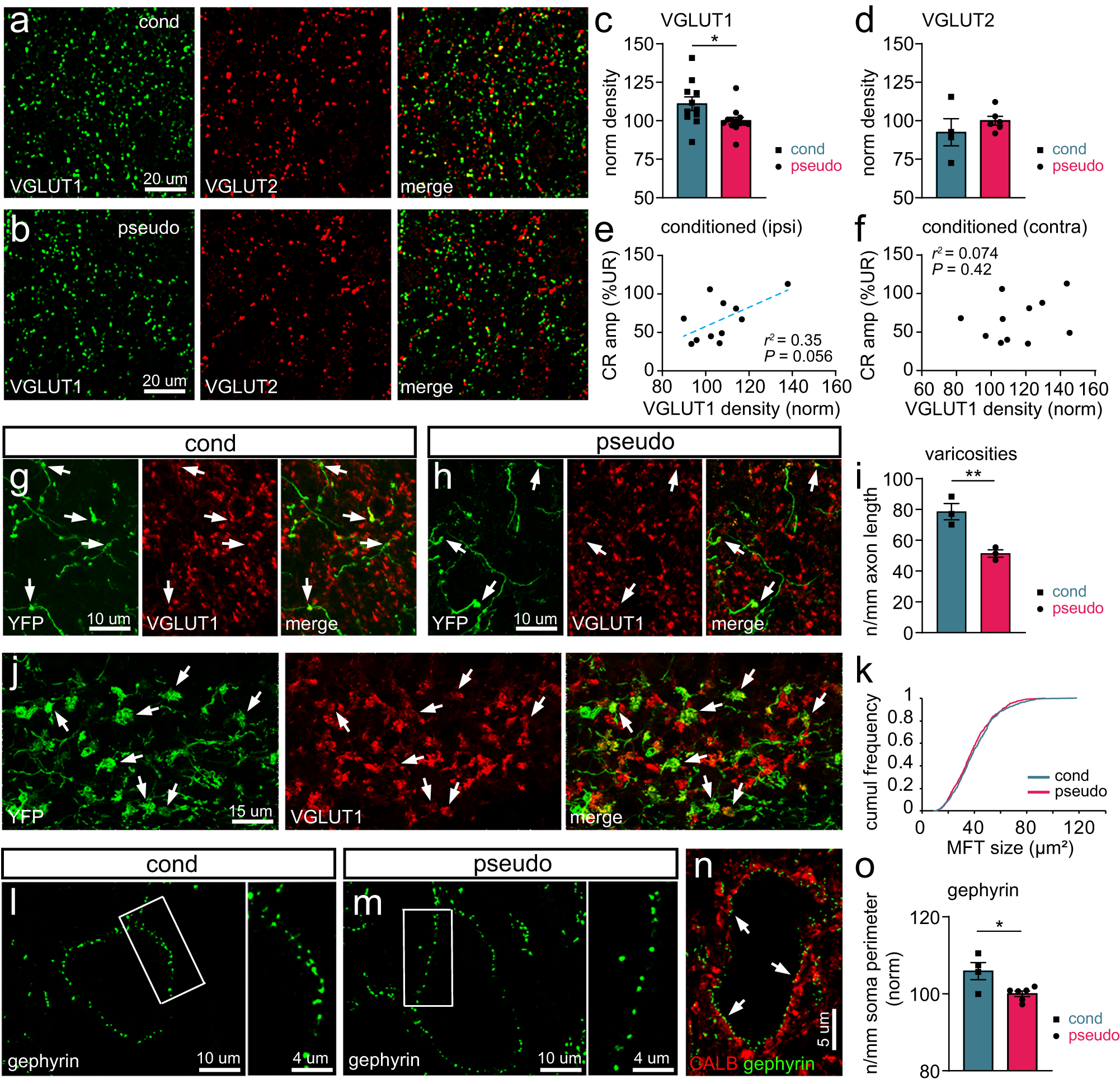
Expression of VGLUT1 and VGLUT2 in the AIP of a representative conditioned (cond; a) and pseudo-conditioned (pseudo; b) mouse. c The density of VGLUT1+ puncta in the AIP is higher in conditioned mice compared to pseudo mice (t(22) = 2.352, * P = 0.028, unpaired t test, two-tailed, cond: N = 11, pseudo: N = 13 mice). d The density of VGLUT2+ puncta in the AIP is unchanged after conditioning (t(8) = 0.9532, P = 0.37, cond: N = 4, pseudo: N = 6 mice). Density of VGLUT1+ puncta in the ipsilateral (e) or contralateral (f) AIP plotted against the CR amplitude (%UR) at the last training session for conditioned animals. VGLUT1 density correlates positively with the CR amplitude in the ipsilateral (e) but not in the contralateral (f) side. Representative pictures of YFP+ mossy fibers and varicosities, which mostly contain VGLUT1 (arrows), in conditioned (g) and pseudo (h) mice. i The number of varicosities/mm axon length is increased in conditioned mice when compared to pseudo mice (bilateral AIP in pseudo vs. conditioned mice: t(4) = 4.689, ** P = 0.0094, unpaired t test, two-tailed, cond: N = 3, pseudo: N = 3). j Representative pictures of mossy fiber terminals (MFT; or rosettes), labeled by YFP and for the vast majority containing VGLUT1 (arrows), in the EBC area of the cerebellar cortex. k The size of YFP + /VGLUT1+ MFTs in conditioned mice (N = 5, n = 613) is not different from that of pseudo mice (N = 4, n = 761). Expression of gephyrin in the AIP of conditioned (l) and pseudo (m) mice. n The vast majority of gephyrin+ clusters in a putative glutamatergic AIP neuron are apposed to CALB+ terminals (arrows). o Conditioned mice show a significantly higher density of gephyrin+ clusters when compared to pseudo mice (t(8) = 3.042, * P = 0.016, unpaired t test, two-tailed, cond: N = 4, pseudo: N = 6). Data is shown as mean ± SEM. Source data are provided as a Source Data file.