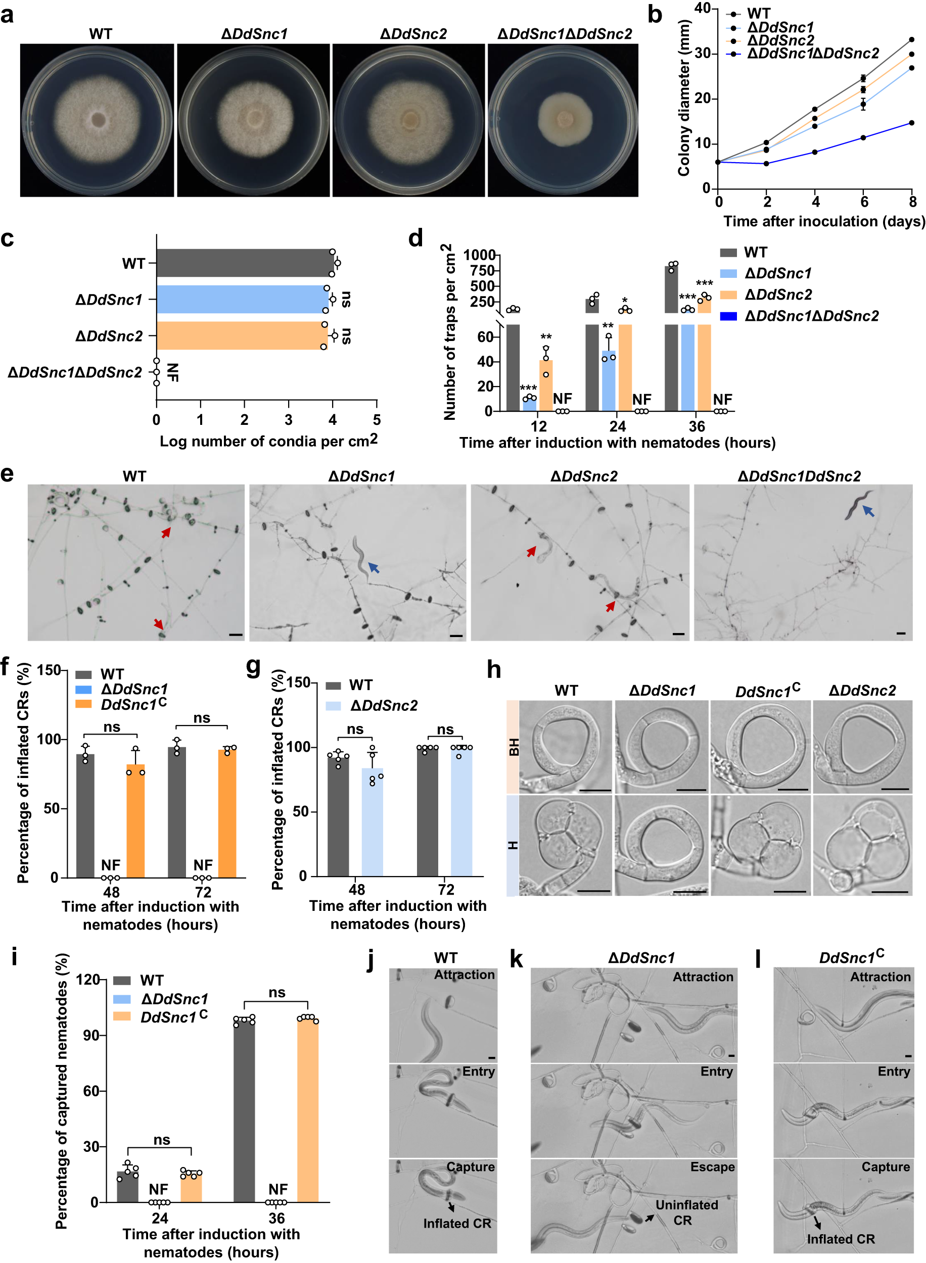
Fig. 4: Phenotypes caused by the loss of DdSnc1, DdSnc2, or both.

a–c Colony morphology of the WT and three mutant strains after culturing eight days on PDA (a) and their growth rate (b) and conidiation (c). Two-tailed t-test. The means ± SD of three biological replicates are shown. ns, not significant (In (c) P = 0.14, 0.19 for ΔDdSnc1, ΔDdSnc2, respectively); NF not found. d Bar chart showing the numbers of CRs formed per cm2 at 12, 24, and 36 h after introducing nematodes. Two-tailed t-test. The data shown are the means ± SD of three biological replicates. For ΔDdSnc1, P = 0.0004 (12 h), 0.005 (24 h), 0.00006 (36 h). For ΔDdSnc2, P = 0.0024 (12 h), 0.02 (24 h), 0.0004 (36 h). NF, not found. e Light micrographs showing CR formation and inflation 36 h after introducing nematodes. Red and blue arrows denote captured and free nematodes, respectively. Scale bars = 50 µm. f, g Bar chart showing the percentages of inflated CRs after applying 55 °C water 48 and 72 h after introducing nematodes (In (f) n = 3 biological replicates; in (g) n = 5 biological replicates). Two-tailed t-test, mean ± SD. ns not significant (In (f) P = 0.32, 0.59 for 48 h, 72 h, respectively; in (g) P = 0.20, 0.73 for 48 h, 72 h, respectively). NF not found. h CR morphologies before (BH) and after (H) heat stimulation. Scale bars = 10 µm. i Bar chart showing the percentages of captured nematodes 24 and 36 h after its introduction (n = 5 biological replicates). Two-tailed t-test, mean ± SD. ns not significant (P = 0.50, 0.20 for 24 h, 36 h, respectively); NF not found. Source data are provided as a Source Data file. j A nematode trapped by a CR of WT (see Supplementary Movie 5). k A nematode entering and escaping a CR of ΔDdSnc1 (see Supplementary Movie 6). l A nematode trapped by a CR of DdSnc1C (see Supplementary Movie 7). The scale bars for (j–l) are 10 µm. Data shown are representatives from duplicated experiments.