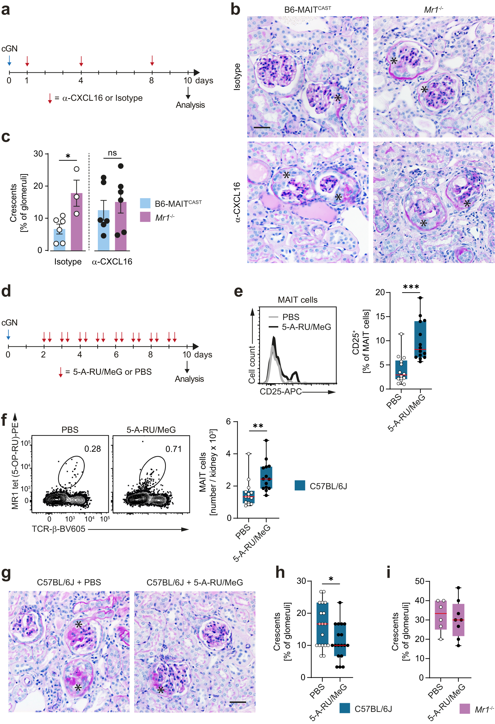
Fig. 6: CXCL16 blockade abrogates protective effect of mucosal-associated invariant T (MAIT) cells and pharmacological MAIT cell activation ameliorates experimental crescentic glomerulonephritis (cGN).

a Schematic representation of experimental setup for α-CXCL16 treatment in cGN. b Representative photomicrographs of periodic acid-Schiff-stained kidney sections from isotype- and α-CXCL16-treated B6-MAITCAST and Mr1−/− mice on day 10 of cGN. c Quantification of crescent formation in the respective groups of mice (B6-MAITCAST + Isotype n = 6, Mr1−/− + Isotype n = 3, B6-MAITCAST + α-CXCL16 n = 6, Mr1−/− + α-CXCL16 n = 6, n represents biologically independent animals for each group). Data are pooled from two independent experiments. d Schematic representation of experimental setup for 5-A-RU/MeG treatment in cGN. e Representative histogram and quantification of CD25 expression in PBS- and 5-A-RU/MeG-treated C57BL/6J wild type mice with cGN. (day 10, PBS n = 14, 5-A-RU/MeG n = 14, n represents biologically independent animals for each group). f Representative flow cytometry plots and quantification of MAIT cells in kidneys of PBS- and 5-A-RU/MeG-treated C57BL/6J wild type mice with cGN (day 10, PBS n = 14, 5-A-RU/MeG n = 14, n represents biologically independent animals for each group). Data in (e and f) are pooled from three independent experiments with similar results. g Representative photomicrographs of periodic acid-Schiff-stained kidney sections from PBS- and 5-A-RU/MeG -treated C57BL/6J wild type on day 10 of cGN. Quantification of crescent formation in PBS- and 5-A-RU/MeG-treated C57BL/6J wild type mice (h) and Mr1−/− mice (i) with cGN (wild type day 10, PBS n = 18, 5-A-RU/MeG n = 18, Mr1−/− day 10, PBS n = 6, 5-A-RU/MeG n = 8; n represents biologically independent animals for each group). Data in (f) are pooled from four independent experiments and data in (i) are pooled from two independent experiments. Asterisks mark glomerular crescents. Scale bar represents 20 µm. Circles represent individual animals and bars represent mean ± SEM (*p < 0.05, **p < 0.01, ***p < 0.001 in two-sided Student’s t test). Source data are provided as a Source Data file.