Fig. 2: PMO effectively counteract ferroptosis.
From: Targeting ferroptosis by poly(acrylic) acid coated Mn3O4 nanoparticles alleviates acute liver injury

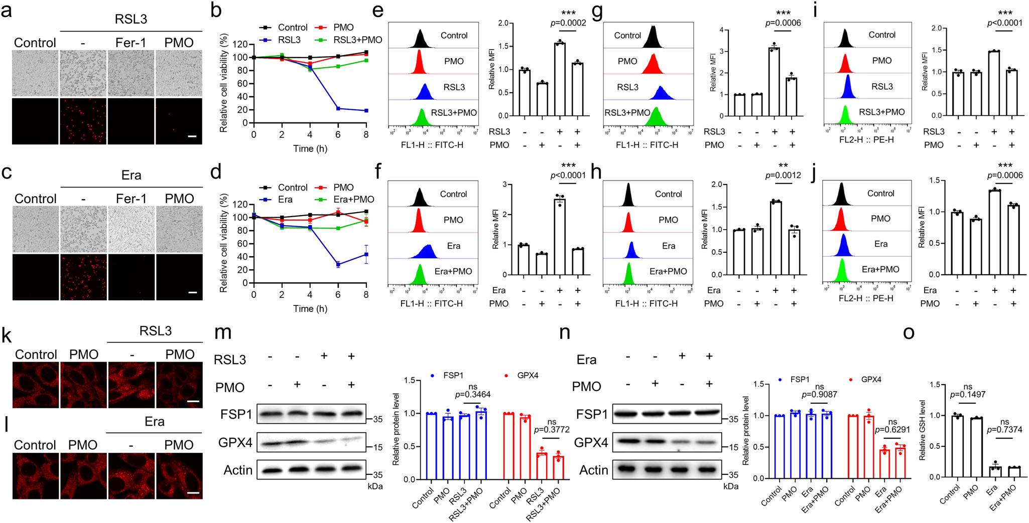
MEFs were treated with 1 μM RSL3, with or without 10 μM Fer-1 or 50 μg/mL PMO for the indicated time. Cell death was visualized by PI staining (a). Scale bar = 100 μm. The relative cell viability was analyzed by CCK-8 assay (b). MEFs were treated with 10 μM Era (Erastin), with or without 10 μM Fer-1 or 50 μg/mL PMO for the indicated time. Cell death was visualized by PI staining (c). Scale bar = 100 μm. The relative cell viability was analyzed by CCK-8 assay (d). e, f MEFs were treated as in (b) and (d). Lipid peroxidation was measured by BODIPY 581/591-C11 staining followed by flow cytometry analysis. g, h MEFs were treated as in (b) and (d). Total intracellular ROS was measured by DCFH-DA staining followed by flow cytometry analysis. i–l MEFs were treated as in (b) and (d). Intracellular bioactive iron was measured by FerroOrange staining followed by flow cytometry analysis (i, j) and confocal microscopy imaging (k, l). The staining was repeated three times independently with similar results. Scale bar = 10 μm. m, n MEFs were treated as in (b) and (d). The expressions of FSP1 and GPX4 were analyzed by Western blot. The relative protein levels were quantified. o MEFs were treated with 10 μM Era, with or without 50 μg/mL PMO for 4 h. GSH level was quantified. For statistical analysis, data represent mean ± SEM. n  =  4 samples in b, d; n  =  3 samples in e–j, m–o. ** P  <  0.01, *** P  <  0.001, ns P  >  0.05, was determined by two-tailed unpaired Student’s t test. Source data are provided as a Source Data file.