Fig. 8: PMO alleviate liver ischemia/reperfusion injury.
From: Targeting ferroptosis by poly(acrylic) acid coated Mn3O4 nanoparticles alleviates acute liver injury

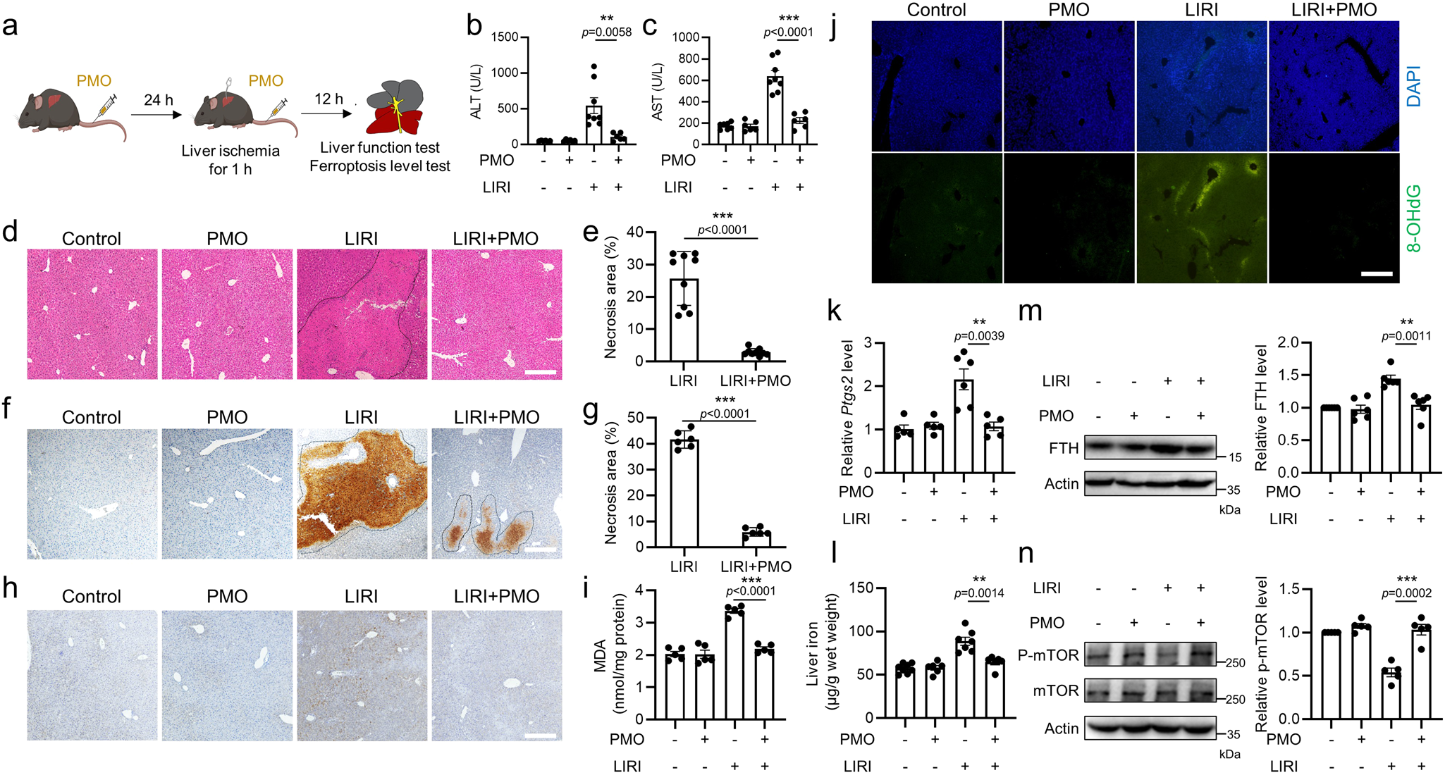
a Treatment schedule of hepatic ischemia/reperfusion-induced liver injury and PMO intervention in mice. b, c Serum ALT (b) and serum AST (c) in the mice. d H&E staining of the liver tissues. Scale bar = 100 μm. Black dashed lines indicate the necrotic areas. e The percentages of necrotic areas in (d) were quantified. f TUNEL staining of the liver tissues. Scale bar = 100 μm. Black dashed lines indicate the TUNEL-positive areas. g The percentages of TUNEL-positive areas in (f) were quantified. h Immunohistochemical staining of 4-HNE in the liver tissues. Scale bar = 100 μm. i MDA concentrations in the liver tissues. j Immunofluorescence staining of 8-OHdG in the liver tissues. Scale bar = 100 μm. k mRNA level of Ptgs2 in the liver tissues. l Liver iron in the mice. m, n FTH, as well as the total and phosphorylated mTOR were analyzed by Western blot. The relative protein levels were quantified. For statistical analysis, data represent mean ± SEM. In b, n = 6 mice in control group, PMO group and LIRI + PMO group, n = 8 mice in LIRI group. In c, n = 7 mice in control group, n = 6 mice in PMO group and LIRI + PMO group, n = 8 mice in LIRI group. In e, n = 9 mice in each group. In g, n = 6 mice in each group. In i, n = 5 mice in each group. In k, n = 5 mice in control group, PMO group and LIRI + PMO group, n = 6 mice in LIRI group. In l, n = 8 mice in control group, n = 6 mice in PMO group and LIRI + PMO group, n = 7 mice in LIRI group. In m, n = 6 mice in each group. In n, n = 5 mice in each group. ** P  <  0.01, *** P  <  0.001, was determined by two-tailed unpaired Student’s t test. Source data are provided as a Source Data file.