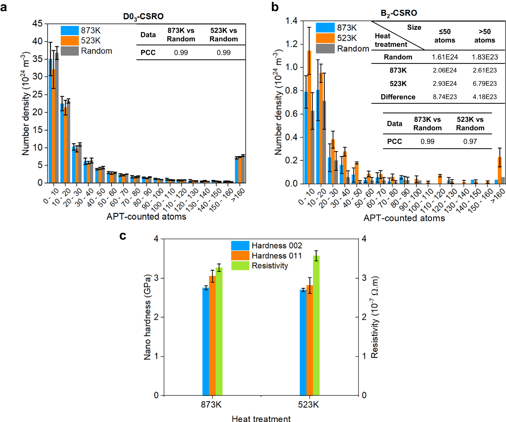
Fig. 4: Quantitative CSRO evolutions and property changes of Fe-18Al alloys with different heat treatments.

a, b Number density distributions of different sizes of D03-CSRO and B2-CSRO, respectively, for two annealing temperatures for 14 days. The results from the chemically-randomized dataset are compared with the PCC values. The detailed changes in number densities of smaller and larger B2-CSRO are listed in the inserted table. The value of 50, ideally corresponding to 1-nm3 cube, is set as the dividing point. c Changes of nano-hardness and electrical resistivity at different annealing temperatures for 14 days. The values of nano-hardness at the {002} and {011} grains are given. All error bars (standard deviations) were obtained by at least three measurements.