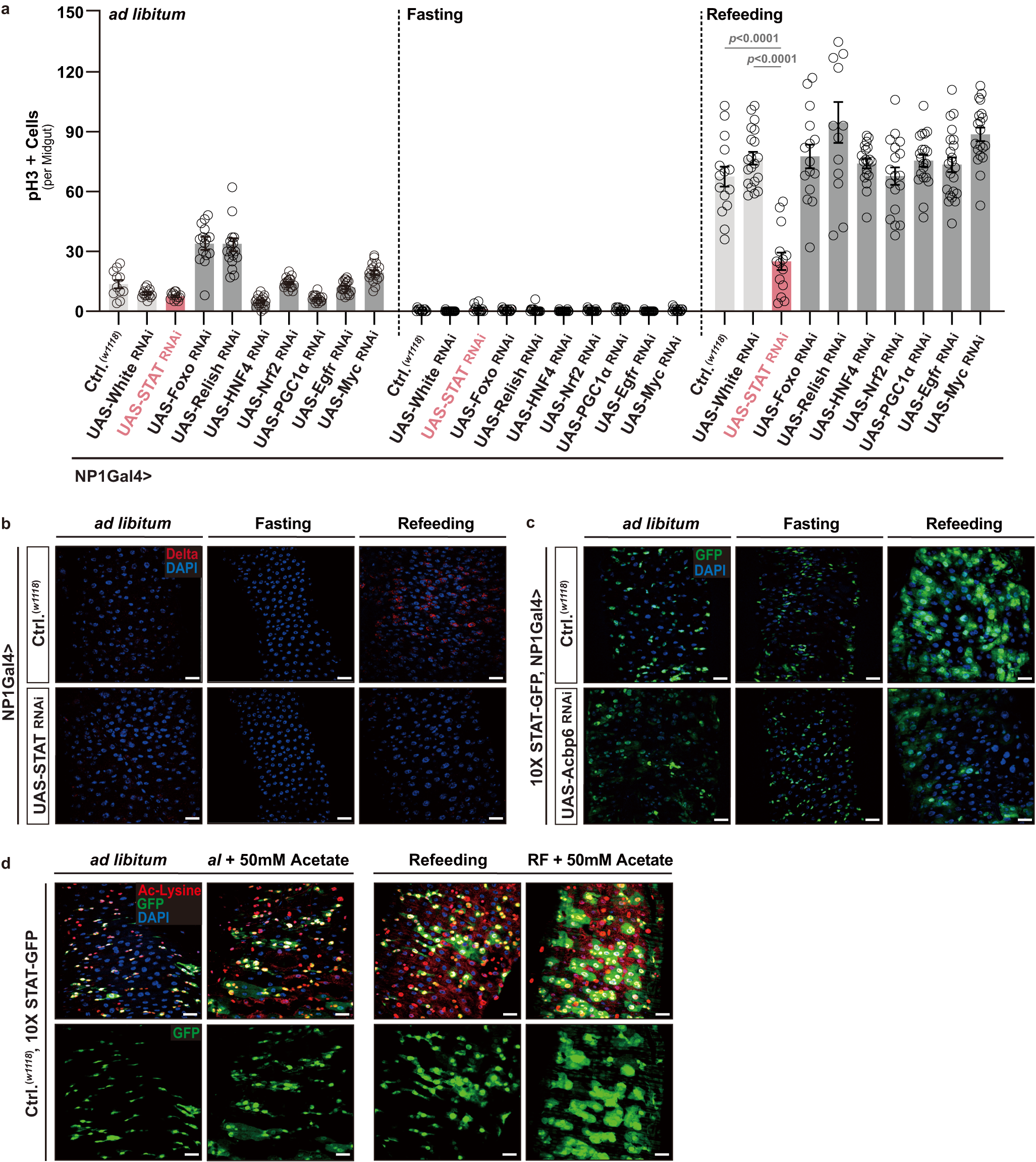
Fig. 5: Acbp6-mediated acetyl-CoA metabolism dictates STAT92e function to regulate midgut proliferative homeostasis during nutrient adaptation.

a Biased functional genetic screening to identify key regulators of Acbp6-dependent changes in proliferative homeostasis during nutrient adaptation. Quantification of phospho-Histone (H3) positive cells (per whole dissected midgut) upon enterocyte-specific depletion of various transcription factors or receptors during nutrient adaptation (utilizing RNAi, from left to right, bars represent n = 11, 13, 13, 15, 18, 18, 17, 15, 19, 18, 13, 18, 13, 16, 15, 18, 18, 15, 15, 15, 15, 20, 14, 15, 13, 19, 18, 20, 22 and 20 independent samples). Genotypes; w1118; NP1Gal4/+ (controls, Ctrl.) and w1118; NP1Gal4/UAS-GeneX RNAi. White RNAi was used as an additional control (w1118; NP1Gal4/UAS-White RNAi). b Immunostaining to detect Delta positive cells in dissected posterior midguts upon enterocyte-specific depletion of STAT (STAT92e) during nutrient adaptation; anti-Delta (red) and DAPI (nuclei; blue) (n = 3 independent experiments). Genotypes; w1118; NP1Gal4/+ (controls, Ctrl.) and w1118; NP1Gal4/UAS-STAT RNAi. c STAT92e activity (using 10X STAT-GFP transgenic reporter flies) in dissected posterior midguts during nutrient adaptation; stained with DAPI (nuclei, blue); GFP (green) (n = 3 independent experiments). Genotypes; w1118; 10X STAT-GFP, NP1Gal4/+ (controls, Ctrl.) and w1118; 10X STAT-GFP, NP1Gal4/UAS-Acbp6 RNAi. d Acetylated (Ac)-lysine immunostaining, and monitoring STAT92e activity, of dissected posterior midguts during nutrient adaptation and with dietary acetate supplementation (50 mM) during ad libitum and refeeding conditions, stained with anti-Ac-Lysine (green) and DAPI (nuclei, blue); GFP (green); w1118; 10X STAT-GFP/+ (controls, Ctrl.) flies (n = 3 independent experiments). Bars represent mean ± SEM (unpaired 2-tailed Student’s t-test). The exact p values are provided in figure. Source data are provided as a Source Data file. Fasting represents 2 days of nutrient deprivation, and Refeeding represents 2 days of refeeding. Scale bars, 10 μm.