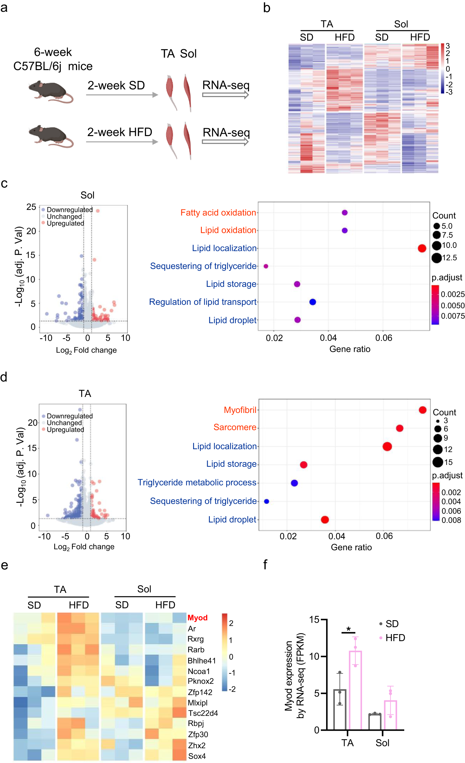
Fig. 1: Myod is upregulated in TA muscle, but not in Sol muscle, in response to HFD feeding.
From: Skeletal muscle-secreted DLPC orchestrates systemic energy homeostasis by enhancing adipose browning

a Experimental scheme for RNA-seq analysis of tibialis anterior (TA) and soleus (Sol) muscles from 8-week-old C57BL/6j male mice that had been fed with high-fat diet (HFD) or standard diet (SD) for 2 weeks, n = 3 mice. Graphs in (a) is generated by BioRender (https://www.biorender.com). b Heatmap showing the differentially expressed genes (DEGs) between the HFD and SD control mice described in (a), as determined by RNA-seq, n = 3 mice. c Volcano plot (left) showing DEGs in Sol muscle and bubble plot (right) showing gene ontology (GO) terms enriched among the upregulated (red) and downregulated (blue) genes. d Volcano plot (left) showing DEGs in TA muscle and bubble plot (right) showing GO terms enriched among the upregulated (red) and downregulated (blue) genes. e Heatmap showing the transcription factors (TFs) upregulated in TA and Sol muscles from HFD-fed mice compared to SD controls. f Myod mRNA levels in TA and Sol muscles from the HFD-fed mice and SD controls described in (A), determined by RNA-seq, n = 3 mice. p = 0.0116 (SD-TA vs. HFD-TA). Data are presented as mean ± SD. Significance was assessed by two-way ANOVA (f). *p < 0.05 compared to SD control group. Differential genes represented in the volcano plot (c, d) were identified with a false discovery rate (FDR) < 0.05 (p-values adjusted using the Benjamini-Hochberg method) and a fold change >1.2, employing DESeq2. The enrichment analysis of Gene Ontology (GO) terms among the differentially expressed genes was performed using ClusterProfiler. A significance cutoff of p.adjust < 0.05 and q value < 0.05 was applied as the criteria for determining enriched terms (c, d). Source data are provided as a Source Data file.