Fig. 5: DLPC prevents HFD-induced obesity.
From: Skeletal muscle-secreted DLPC orchestrates systemic energy homeostasis by enhancing adipose browning

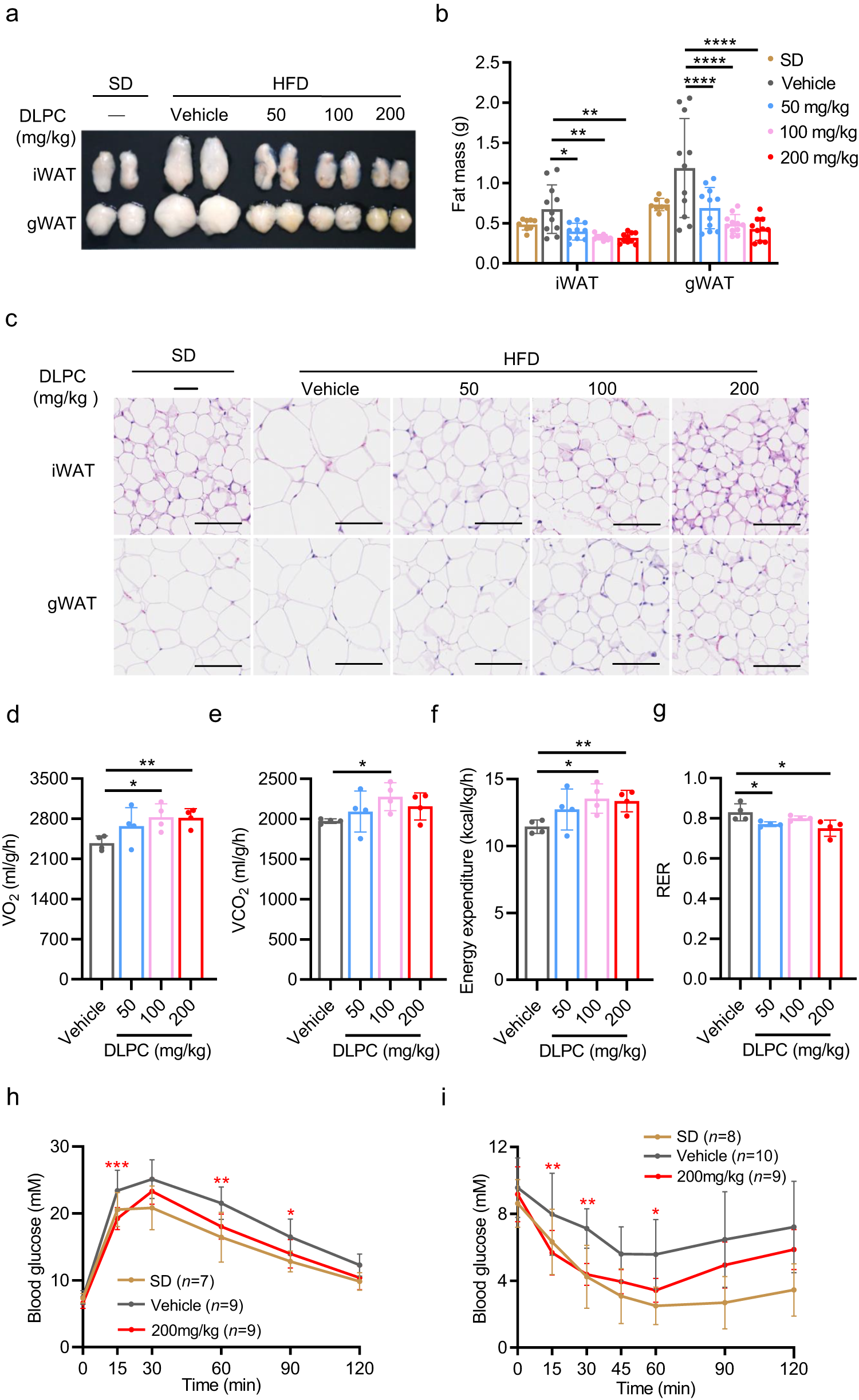
a Fat pads were collected from C57BL/6j mice that were fed with SD or HFD and simultaneously intraperitoneally (i.p.) administered with vehicle or various doses of DLPC (50, 100, 200 mg/kg) daily for 14 weeks. b Masses of iWAT and gWAT from the mice described in (a); For iWAT mass, n = 8 (SD), n = 11 (Vehicle), n = 10 (50 mg/kg), n = 10 (100 mg/kg), n = 10 (200 mg/kg) mice. p = 0.0491 (Vehicle vs. 50 mg/kg), p = 0.0091 (Vehicle vs. 100 mg/kg), p = 0.0069 (Vehicle vs. 200 mg/kg). For gWAT mass, n = 8 (SD), n = 11 (Vehicle), n = 11 (50 mg/kg), n = 11 (100 mg/kg), n = 10 (200 mg/kg) mice. p < 0.0001 (Vehicle vs. 50 mg/kg), p < 0.0001 (Vehicle vs. 100 mg/kg), p < 0.0001 (Vehicle vs. 200 mg/kg). c Representative H&E-stained sections of iWAT and gWAT from the mice described in (a). Scale bar, 100 μm. d–g O2 consumption (d) and CO2 production (e), energy expenditure (f) and respiratory exchange ratio (RER) (g) by the mice described in (a), as measured by metabolic chamber analysis, n = 4 mice. In (d), p = 0.0151 (Vehicle vs. 100 mg/kg), p = 0.0046 (Vehicle vs. 200 mg/kg). In (e), p = 0.0136 (Vehicle vs. 100 mg/kg). In (f), p = 0.0131 (Vehicle vs. 100 mg/kg), p = 0.0065 (Vehicle vs. 200 mg/kg). In (g), p = 0.0364 (Vehicle vs. 50 mg/kg), p = 0.0343 (Vehicle vs. 200 mg/kg). h GTT performance of the mice described in (a), p = 0.0002 (15 min), p = 0.0021 (60 min), p = 0.0310 (90 min). i ITT performance of the mice described in (a), p = 0.0083 (15 min), p = 0.0014 (30 min), p = 0.0140 (60 min). Data are presented as mean ± SD. Significance was assessed by two-way ANOVA (b, h–i) or two tail Student’s t-test (d–g). *p < 0.05, **p < 0.01, ***p < 0.001, ****p < 0.0001 compared to vehicle control group. Source data are provided as a Source Data file.