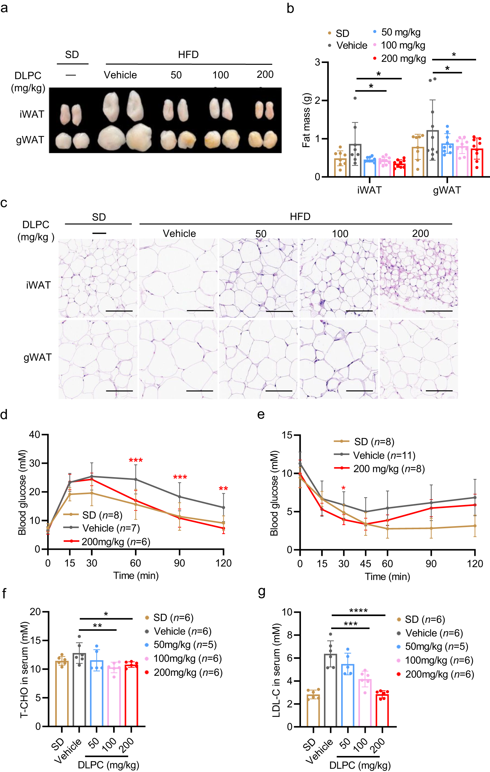
Fig. 6: DLPC treats obesity in DIO mice.
From: Skeletal muscle-secreted DLPC orchestrates systemic energy homeostasis by enhancing adipose browning

a Fat pads from HFD-induced obese (DIO) C57BL/6j mice that were i.p. administered with vehicle or various doses of DLPC (50, 100, 200 mg/kg) daily for 10 weeks n = 12 mice. Mice fed with SD served as controls. b Masses of iWAT and gWAT from the mice described in (a); For iWAT mass, n = 8 (SD), n = 8 (Vehicle), n = 9 (50 mg/kg), n = 10 (100 mg/kg), n = 9 (200 mg/kg-iWAT) mice. p = 0.0444 (Vehicle vs. 100 mg/kg), p = 0.0162 (Vehicle vs. 200 mg/kg). For gWAT mass, n = 8 (SD), n = 10 (Vehicle), n = 9 (50 mg/kg), n = 10 (100 mg/kg), n = 9 (200 mg/kg) mice. p = 0.0383 (Vehicle vs. 100 mg/kg), p = 0.0172 (Vehicle vs. 200 mg/kg). c Representative H&E-stained sections of iWAT and gWAT from the mice described in (a). Scale bar, 100 μm. d GTT performance of the mice described in (a); p = 0.0008 (60 min), p = 0.0008 (90 min), p = 0.0011 (120 min). e ITT performance of the mice described in (a); p = 0.0234 (30 min). f T-CHO in sera from the mice described in (a), p = 0.0079 (Vehicle vs. 100 mg/kg), p = 0.0388 (Vehicle vs. 200 mg/kg). g LDL-C in sera from the mice described in (a), p = 0.0001 (Vehicle vs. 100 mg/kg), p < 0.0001 (Vehicle vs. 200 mg/kg). Data are presented as mean ± SD. Significance was assessed by one-way ANOVA (f, g) or two-way ANOVA (b, d, e). *p < 0.05, **p < 0.01, ***p < 0.001, ****p < 0.0001 compared to vehicle control group. Source data are provided as a Source Data file.