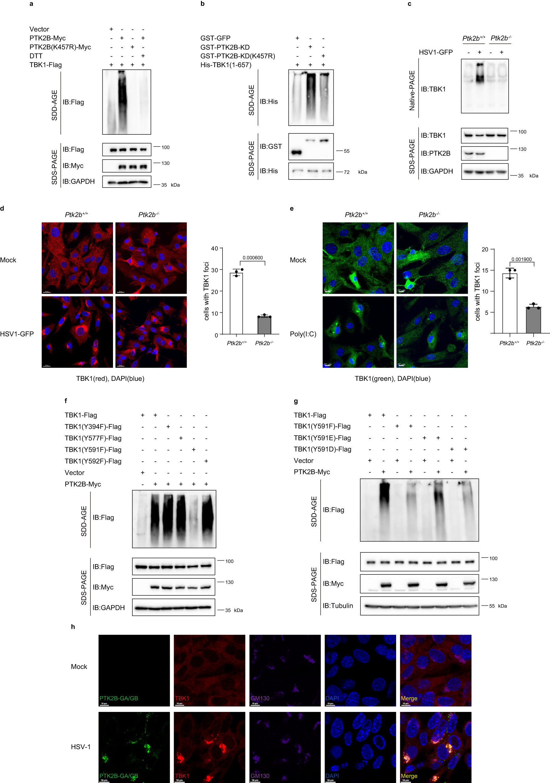
Fig. 5: PTK2B increases TBK1 oligomerization in a kinase-dependent manner.
From: PTK2B promotes TBK1 and STING oligomerization and enhances the STING-TBK1 signaling

a HEK293T cells were co-transfected with the indicated plasmids. Cell lysates were treated with or without 50 mM dithiothreitol (DTT) and then resolved by semi-denaturing detergent agarose gel electrophoresis (SDD-AGE) and sodium dodecyl sulfate-polyacrylamide gel electrophoresis (SDS-PAGE), followed by immunoblotting. b Purified His-TBK1 protein (residues 1–657) was incubated with GST-PTK2B-KD or GST-PTK2B-KD (K457R) or GST-GFP for 30 min, and then resolved by SDD-AGE or SDS-PAGE, followed by immunoblotting. c Ptk2b+/+ and Ptk2b−/− RAW 264.7 cells were mock infected or infected with HSV1-GFP for 6 h. The cell lysates were resolved by Native-PAGE or SDS-PAGE, followed by immunoblotting. d, e Primary Ptk2b+/+ and Ptk2b−/− MEFs were stimulated by HSV1-GFP infection for 6 h (d) or poly(I:C) transfection for 2 h (e), stained with TBK1 antibody and 4′,6-diamidino-2-phenylindole (DAPI), and then imaged by confocal microscopy (left). Scale bars in (d) 20 μm and in (e) 10 μm. The percentage of cells with TBK1 foci was quantified (right, n = 108 cells in (d) and n = 103 cells in (e) for each group). f HEK293T cells were co-transfected with the indicated plasmids. Cell lysates were resolved by SDD-AGE and SDS-PAGE, followed by immunoblotting with the indicated antibodies. g Similar to (f), except that the indicated expression plasmids were transfected. h Immortalized MEFs were co-expressed with PTK2B-GA and PTK2B-GB, followed by stimulation with or without HSV-1 for 6 h. The cells were fixed and stained with DAPI (blue), antibody to TBK1 (red) and GM130 (Golgi marker, purple), then imaged by confocal microscopy. Scale bars, 10 μm. Data shown in (a–c, f–h) are one representative of two independent experiments with similar results. Data shown in (d, e) are from one representative experiment of three independent experiments (mean ± SD), two-tailed Student’s t-test. Source data are provided as a Source Data file.