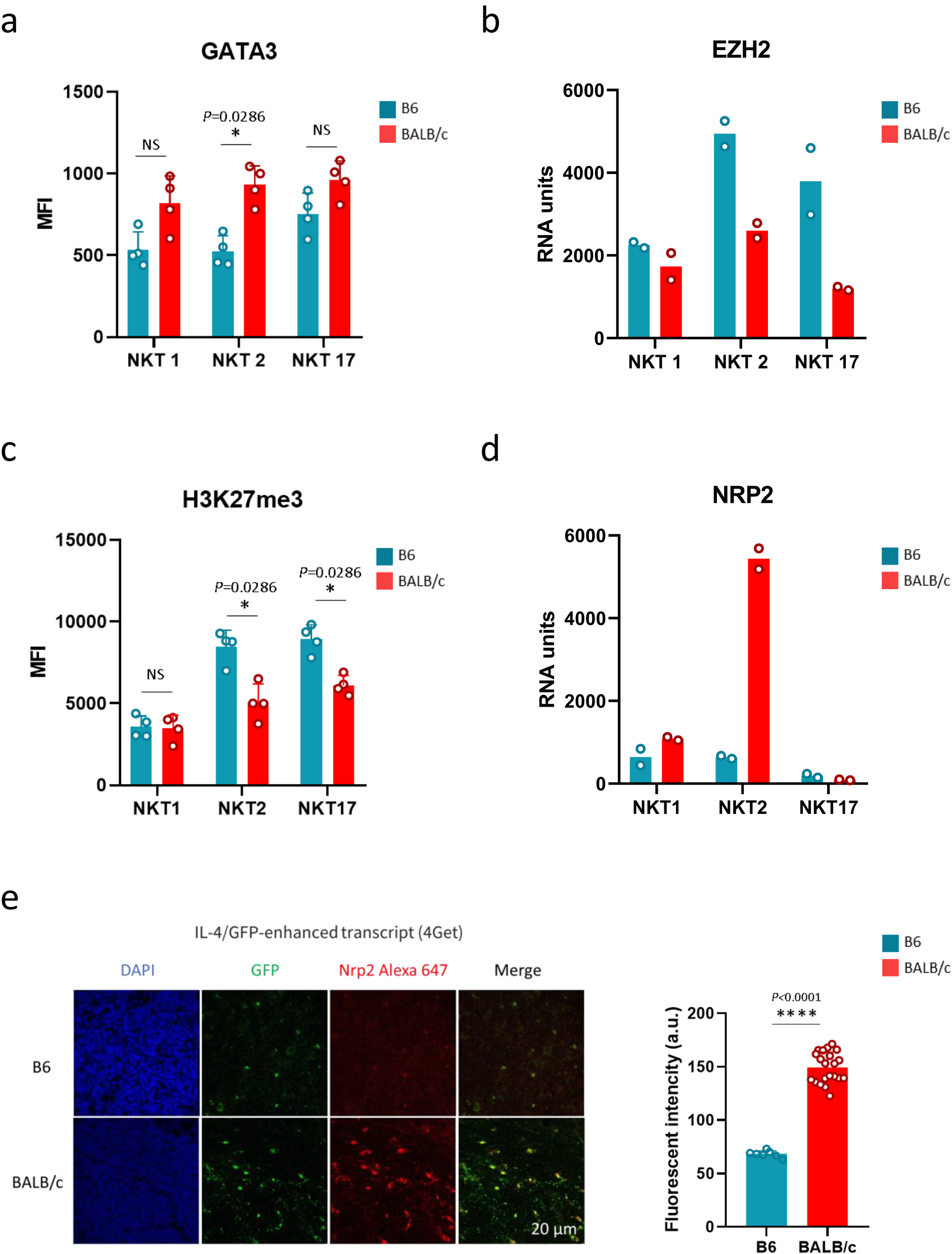
Fig. 6: Differential expression levels of key intrinsic factors involved in NKT cell subset development and/or function in B6 vs BALB/c mice.

a GATA3 expression. Individual/mean + SEM of mean MFI for GATA3 in the indicated NKT cell subsets and mouse strain. b EZH2 mRNA expression profiles in the indicated subsets and mouse strains. Chip-based transcriptome analysis was performed as described in Georgiev et al. (ref. 38). RU (RNA units) represents an arbitrary indicator of expression strength. Data are from two independently-performed transcriptome analyses for each strain: BALB/c and B6 (n = 2). c H3K27me3 expression. Individual/mean + SEM of mean MFI for H3K27me3 in the indicated NKT cell subsets and mouse strains. d NRP2 mRNA expression profiles. Same as in b. Statistics were calculated with the nonparametric Mann-Whitney test, two-sided, *P < 0.05. NS not significant (P > 0.05). e Thymic sections from B6 (top) and BALB/c (bottom) 4get mice, showing detection of NKT2 cells (GFP+), stained with anti-Nrp2 antibody and counterstained with DAPI. Scale bar: 20 µm. The histogram shows the mean fluorescence intensity level for Nrp2 above background. n = 21 and 7 cells for BALB/c and B6 tissues, respectively. Data in a and c are representative of three experiments on 7-8-week-old mice, n = 4 per strain in each experiment. Data in e are representative of two independent experiments. Statistics were calculated with the nonparametric Mann-Whitney test, two-sided, fluorescence intensity (a.u.) B6 vs. BALB/c: ****P < 0.0001. NS not significant (P > 0.05). Source data are provided as a Source Data file.