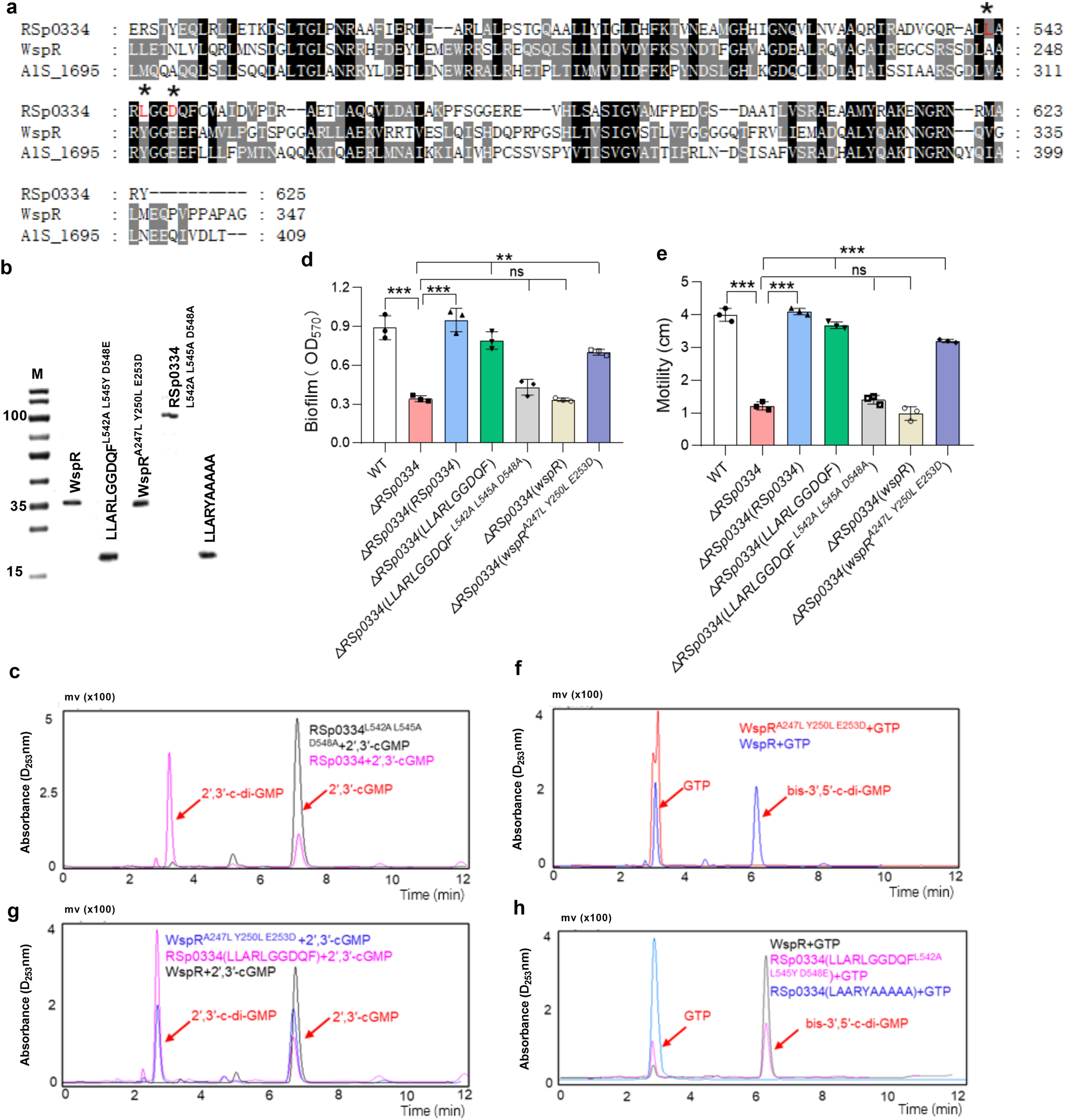
Fig. 2: Sequence analysis of the key enzyme active sites in RSp0334.

a Multiple sequence alignment of the GGDQF domain of RSp0334 in R. solanacearum, GGEEF domains of WspR in P. aeruginosa PAO1 and A1S_1695 in A. baumannii ATCC 17978 was performed with the ClustalW program and colored using GeneDoc 2.7. The key amino acid residues are marked in red and asterisk. b SDS‒PAGE of the purified WspR, LLARLGGDQFL542A L545Y D548E motif of RSp0334, WspRA247L Y250L E253D, RSp0334L542A L545A D548A, RSp0334(LAARYAAAAA). c RSp0334 catalyzes 2′,3′-cGMP to 2′,3′-c-di-GMP, while RSp0334L542A L545A D548A showed no activity on 2′,3′-cGMP (RSp0334 + 2′,3′-cGMP: pink, RSp0334L542A L545A D548A + 2′,3′-cGMP: black). d, e In trans expression of RSp0334, RSp0334(LLARLGGDQF), wspR, wspRA247L Y250L E253D and RSp0334L542A L545A D548A was evaluated for effects on the following virulence-related phenotypes: biofilm formation and motility (n = 3 biological replicates). d ***p = 0.00057, ***p = 0.00034, ***p = 0.00039, nsp = 0.0769, nsp = 0.0621, ****p < 0.0001; e ****p < 0.0001, nsp = 0.1569, nsp = 0.1719. f WspR synthesizes bis-3′,5′-c-di-GMP from GTP, while WspRA247L Y250L E253D did not catalyze the production of bis-3′,5′-c-di-GMP after mixing with GTP (WspR+GTP: blue, WspRA247L Y250L E253D + GTP: red). g WspR did not catalyze the production of 2′,3′-c-di-GMP after mixing with 2′,3′-cGMP, while WspRA247L Y250L E253D catalyzed 2′,3′-cGMP to 2′,3′-c-di-GMP, similar to the LLARLGGDQF motif of RSp0334 (WspRA247L Y250L E253D + 2′,3′-cGMP: blue, RSp0334(LLARLGGDQF) + 2′,3′-cGMP: pink, WspR+2′,3′-cGMP: black). h The mutated LLARLGGDQFL542A L545Y D548E motif of RSp0334 was able to convert GTP to bis-3′,5′-c-di-GMP, similar to WspR, while RSp0334(LAARYAAAAA) showed no activity on GTP (WspR+GTP: black, RSp0334(LLARLGGDQFL542A L545Y D548E + GTP: pink, RSp0334(LAARYAAAAA) + GTP: blue). The retention time of 2′,3′-cGMP, 2′,3′-c-di-GMP, GTP and bis-3′,5′-c-di-GMP is 7 min, 3.5 min, 3.2 min and 6 min, respectively. Data are presented as mean ± SD and are representative of three independent experiments. In b experiment was performed three times and representative images from one experiment are shown. The statistical comparisons were performed using one-way ANOVA. Source data are provided as a Source Data file.