Fig. 6: Cellular uptake of NPs on Caco-2 cells.
From: Nanoparticles exhibiting virus-mimic surface topology for enhanced oral delivery

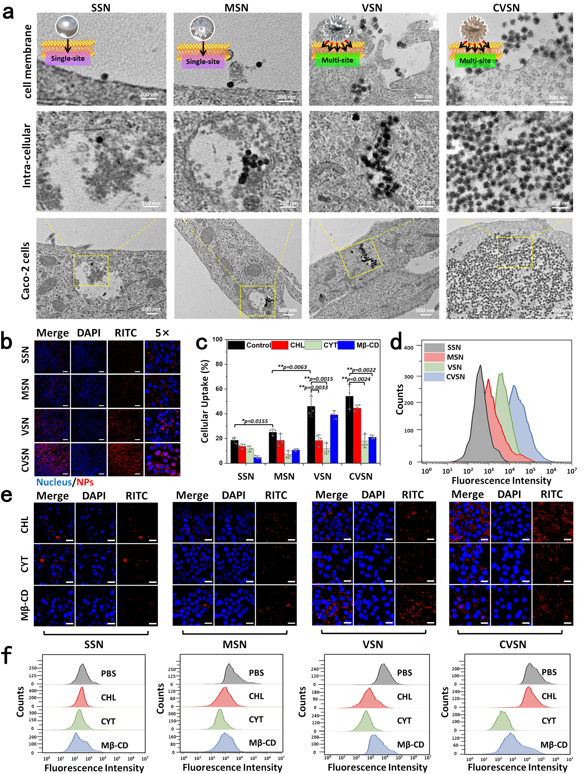
a bio-TEM images of the cellular uptake of NPs on Caco-2 cells. Experiment was repeated three times independently with similar results. b CLSM images of the cellular uptake of RITC labeled NPs on Caco-2 cells; blue: cell nucleus stained with DAPI, red: RITC labeled NPs, scale bar 100 μm. Experiment was repeated three times independently with similar results. c Cellular uptake amount (%) of NPs on Caco-2 cells before and after treatment with specific inhibitors semi-quantitative measured via the CLSM images. Data are presented as the mean ± SD (n = 3 independent experiments). *P < 0.05 and **P < 0.01by two-tailed Student’s t-test. Source data are provided as a Source Data file. d Flow cytometry (FCM) analysis on the cellular internalization of NPs. e CLSM images of the cellular uptake of RITC labeled NPs on Caco-2 cells after pretreatment with specific inhibitors; blue: cell nucleus stained with DAPI, red: RITC labeled NPs, scale bar 20 μm. Experiment was repeated three times independently with similar results. f FCM analysis on the cellular internalization of NPs after pretreatment with specific inhibitors. Experiment was repeated three times independently with similar results.