Fig. 8: Versatility of CVSN as oral Nano-DDS.
From: Nanoparticles exhibiting virus-mimic surface topology for enhanced oral delivery

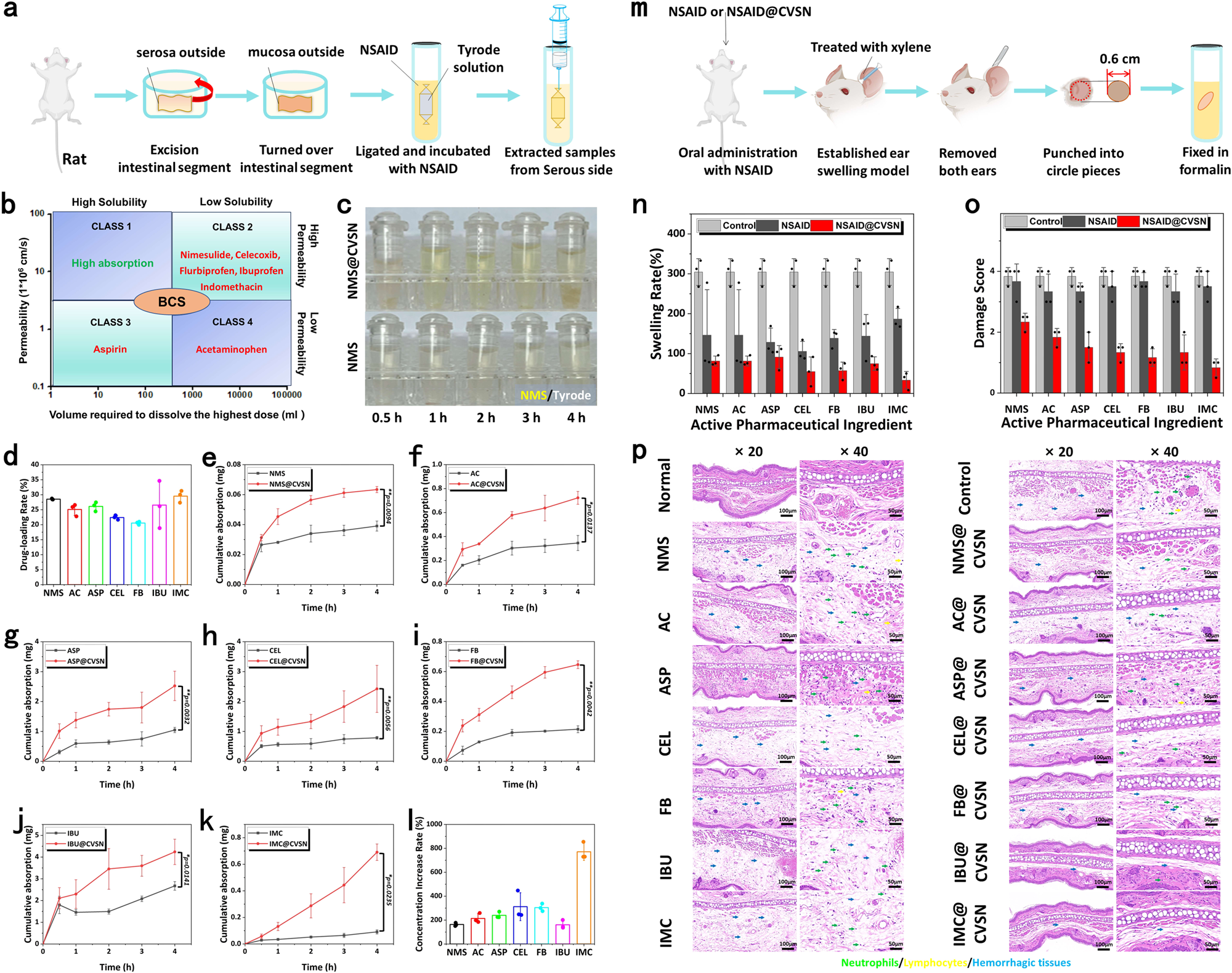
a Treatment protocols on the everted intestinal sacs model. b BCS classification of the NSAIDs. c Images of NMS and NMS@CVSN samples collected from the serosa side of everted intestine sac. Experiment was repeated three times independently with similar results. d NSAIDs loading capacity for CVSN. Data are presented as the mean ± SD (n = 3 independent experiments). Source data are provided as a Source Data file. Transport amount of e NMS, f AC, g ASP, h CEL, i FB, j IBU and k IMC measured by everted intestinal sacs model. Data are presented as the mean ± SD (n = 3 independent experiments). *P < 0.05 and **P < 0.01 by two-tailed Student’s t-test. Source data are provided as a Source Data file. l Increase rate on the cumulative intestinal transport amount of drug after loading into CVSN. Data are presented as the mean ± SD (n = 3 independent experiments). Source data are provided as a Source Data file. m Treatment protocols on the MEST. n The anti-inflammatory effects of NSAIDs loaded NPs on MEST. Data are presented as the mean ± SD (n = 3 independent experiments). Source data are provided as a Source Data file. o Damage score on the histopathological images of MEST. Data are presented as the mean ± SD (n = 3 independent experiments). Source data are provided as a Source Data file. p Histopathological images on the ear of mice, (the green, yellow and blue arrows marked granulocytes, lymphocytes and hemorrhagic tissues, respectively). Experiment was repeated three times independently with similar results.