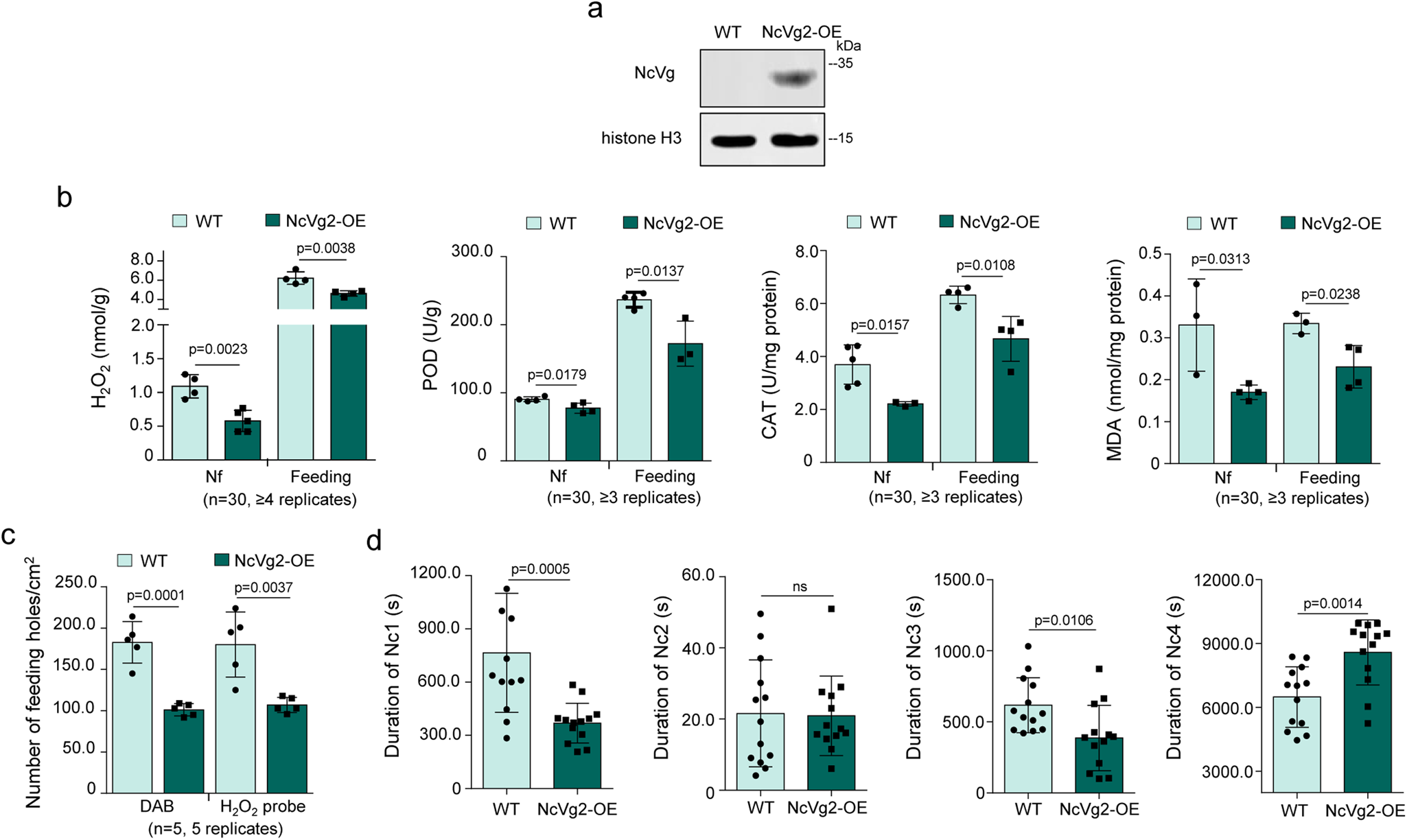
Fig. 3: Overexpression of NcVg2 reducing H2O2 burst and promoting leafhopper feeding.
From: Leafhopper salivary vitellogenin mediates virus transmission to plant phloem

a NcVg2 expression in NcVg2-OE lines, as determined by western blot assays. Proteins from NcVg2-OE lines or WT were detected using NcVg- or histone H3-specific antibody in western blot assays. b Overexpression of NcVg2 reducing H2O2 burst and metabolism in rice plants exposed or not exposed to leafhoppers, as determined by content of H2O2 and MDA, as well as CAT and POD activity. Data are shown from 1 rice seedlings exposed or not exposed to 30 nonviruliferous leafhoppers. c The number of feeding holes per cm² of leaves of WT or NcVg2-OE plants exposed to leafhoppers, as determined by DAB or H2DCFDA staining. One leaf of rice seedling of WT or NcVg2-OE plants exposed to 5 nonviruliferous leafhoppers for 12 h was tested. d Overexpression of NcVg2 promoting plant penetration behaviour of leafhopper, as determined by EPG technique. Each nonviruliferous leafhopper was continuously and electrically recorded during 3-hour feeding periods. Data in a, b and c represent at least 3 biological replicates. Data in d represent 13 valid biological replicates. Means ( ± SD) in b, c and d are analyzed using two-tailed t-test. Ns, not significant.