Fig. 3: The Effect of SAA1 on old-aged tissues.
From: Mid-old cells are a potential target for anti-aging interventions in the elderly

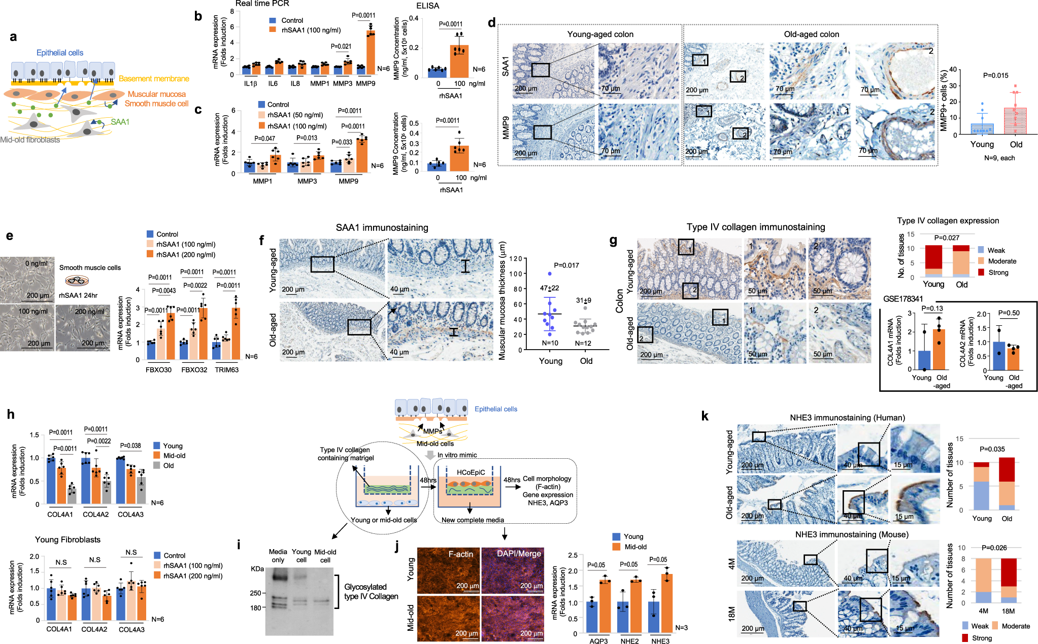
a Schematic drawing of the effect of SAA1 on tissue. b Young fibroblasts or c smooth muscle cells (PASMCs) were treated with rhSAA1 for 24 h and SASP expression was analyzed using real-time PCR (left panel). MMP9 protein expression was analyzed by ELISA (right panel). d Serially dissected human colon tissues were subjected to IHC analysis for SAA1 and MMP9. Corresponding quantification data is shown in the right panel. IHC results were presented as the percentage of positive cells in the stromal region. e PASMCs were treated with rhSAA1 at the indicated concentration for 24 h and real-time PCR was performed using primers for atrophy-related genes. f IHC analysis for SAA1 in colon tissue from young and elderly subjects, and muscular mucosa thickness was measured. g IHC analysis for type IV collagen of colon tissues from young and elderly subjects is shown. “1” and “2” indicate high-magnification views of the original figure (left panel). Each protein expression was presented as weak, moderate, and strong (right upper panel). mRNA expression level of COL4A1 and COL4A2 in fibroblasts/smooth muscle cells was analyzed between young and old subjects in scRNA-seq data set (GSE178341)34 (right lower panel). h COL4A1, COL4A2 and COL4A3 gene-expression were analyzed by real-time PCR in young, mid-old, and old fibroblasts (upper panel). Young fibroblasts were treated rhSAA1 for 24 h, and mRNA expression level of type IV collagen was analyzed (lower panel). i In vitro Matrigel degradation assay results are shown. Matrigel-coated membrane was co-cultured with young or mid-old fibroblasts for 2 days. Degradation of type IV collagen was analyzed using western blotting. Three independent experiments were performed to get similar results. j Cell morphology was analyzed using F-actin staining (left panel) and functional marker expression was measured using real-time PCR analysis (right panel) in HCoEpiC. k NHE3 immunostaining in human (upper panel) and mouse (lower panel) colon tissue. NHE3 was stained in the apical region of the colon epithelium. Each protein expression status indicates weak, moderate, and strong. The p values of figure (b–f), (g) (lower graph), (h), and (j) are obtained from the one-tailed Mann–Whitney U test. The p values of figure (g) (upper graph) and (k) are obtained from Chi-square test. The graph in (b–h), and (j) was represented as mean ± SD.