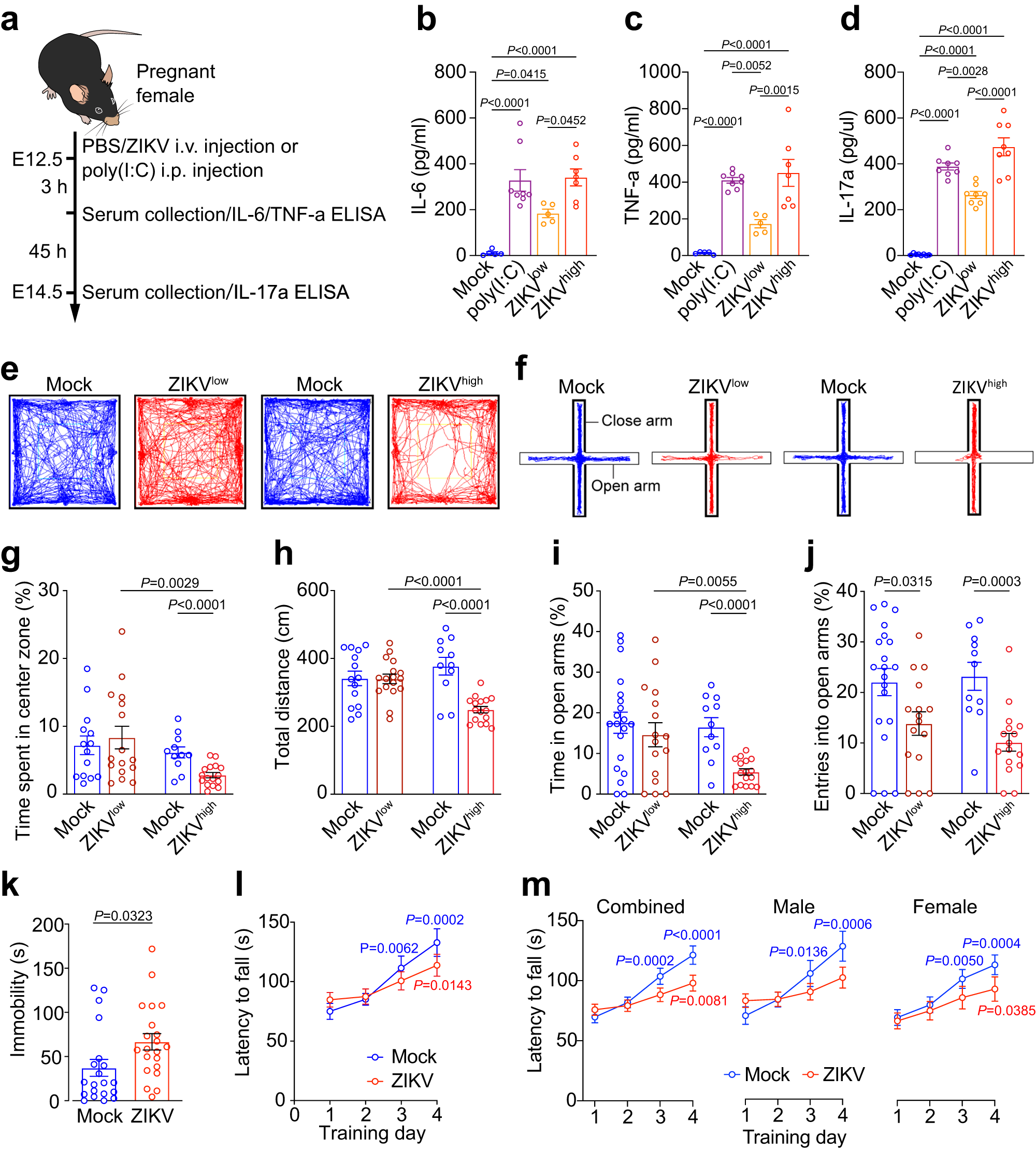
Fig. 1: Anxiety- and depression-like behaviors in offspring mice exposed to ZIKV-induced MIA.

a The schematic showing the experimental procedure for ELISA. b–d ELISA measurement of serum concentrations of maternal IL-6 (b), TNF-a (c) and IL-17a (d). b and c, Mock n = 5; poly(I:C) n = 8; ZIKVlow n = 5; ZIKVhigh n = 7 mice. d, Mock n = 8; poly(I:C) n = 8; ZIKVlow n = 8; ZIKVhigh n = 8 mice. e, f Representative animal tracks in open field (e) and elevated plus maze tests (f). g Percentage of time spent in the center zone during open field test. Mock n = 14, ZIKVlow n = 16; Mock n = 11, ZIKVhigh n = 16 mice. h Total distance traveled in the open field test. Mock n = 14, ZIKVlow n = 17; Mock n = 11, ZIKVhigh n = 16 mice. i Time spent in the open arms in the elevated plus maze. Mock n = 20, ZIKVlow n = 16; Mock n = 11, ZIKVhigh n = 16 mice. j Number of entries into open arms during elevated plus maze test. Mock n = 20, ZIKVlow n = 16; Mock n = 11, ZIKVhigh n = 16 mice. k Immobility time in the forced swimming test. Mock n = 20, ZIKVhigh n = 21 mice. l Rotarod performance scored as time (seconds) on the rotarod. Mock n = 13, ZIKV n = 14 mice. m Rotarod performance scored as time (seconds) on the rotarod. Combined-Mock n = 23; Combined-ZIKV n = 26; Male-Mock n = 12; Male-ZIKV n = 14; Female-Mock n = 11; Female-ZIKV n = 12 mice. Representative results were obtained from at least three independent experiments with similar results. All data are presented as mean values ± SEM. P values were calculated by one-way ANOVA with Tukey post hoc tests (b–d) and two-tailed unpaired t test (g–m). Source data are provided as a Source Data file.