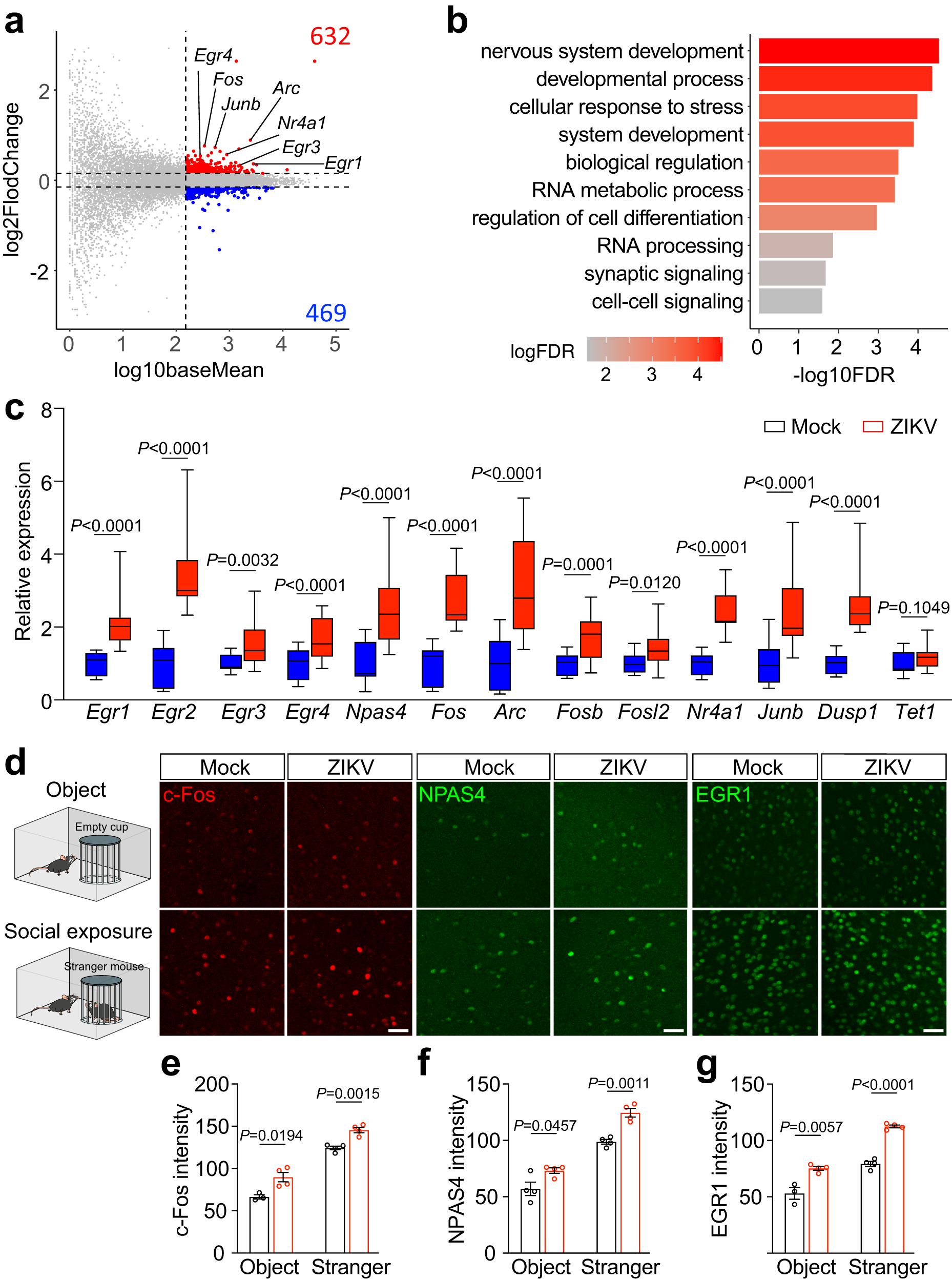
Fig. 2: Immediate-early gene (IEG) upregulation in ZIKV offspring mice.

a Log2-fold change and average expression level of all genes quantified by bulk RNA-seq reads in the PFC of ZIKV offspring mice. b Gene ontology (GO) analysis for significantly upregulated genes in ZIKV-affected offspring mice. c RT-PCR analysis of IEG expression in the PFC tissues of control and ZIKV offspring mice. Box–whisker plot (displaying the Max/Min at the whiskers, the 75/25 percentiles at the boxes, and the median in the center line). n = 18 biological replicates per group. d IHC staining of c-Fos, NPAS4, and EGR1 in PFC tissues of control and ZIKV offspring mice with or without a social exposure to another mouse. Three independent experiments were repeated with similar results. Scale bar, 50 μm. e–g Quantification of the intensity of c-Fos, NPAS4, and EGR1. For e–g, n = 3-4 biological replicates per group and each data point represents one biological replicate. Data are means ± SEM. P values were calculated by two-tailed unpaired t test (c, e–g). Source data are provided as a Source Data file.