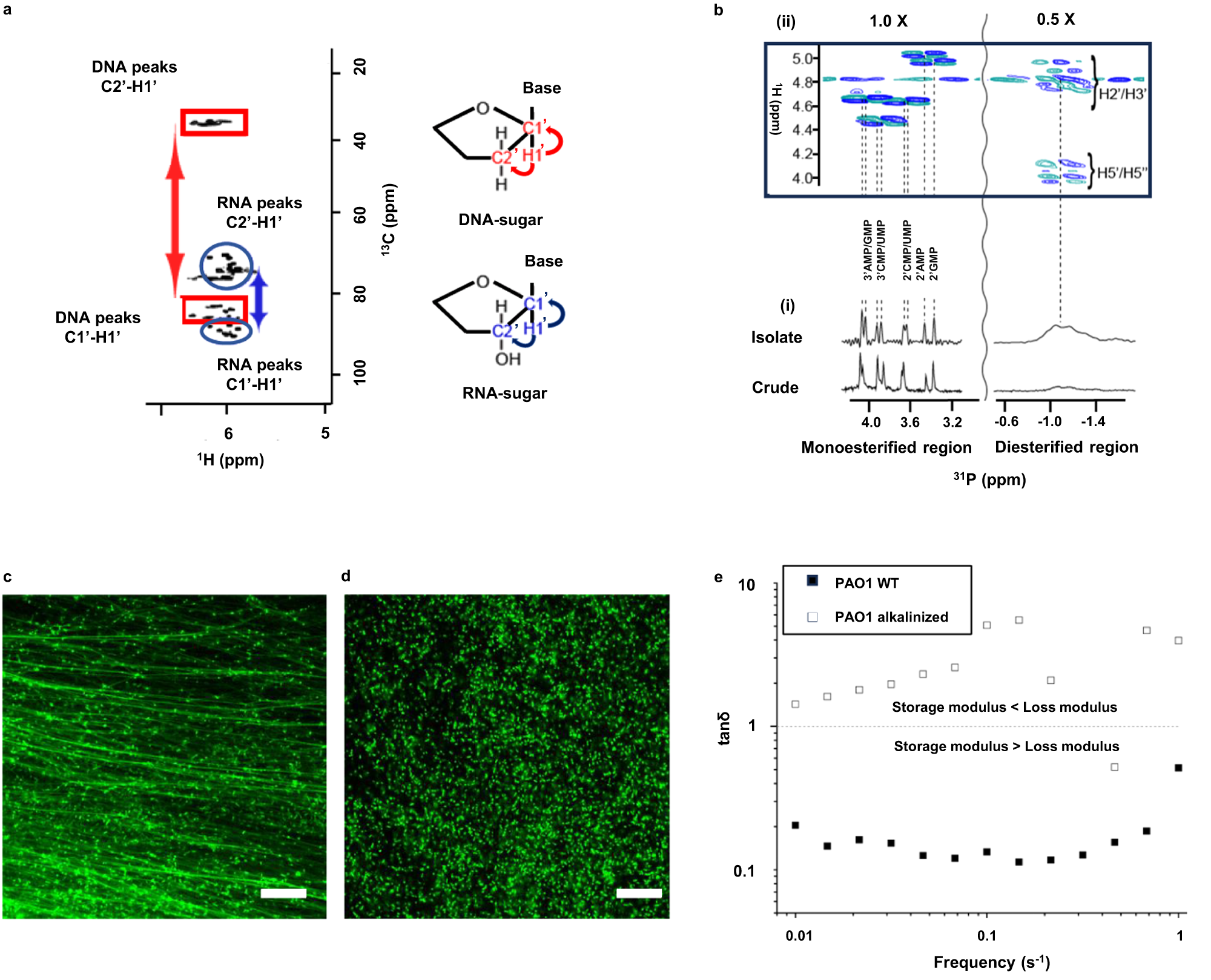
Fig. 1: Hydrolysis of RNA and not DNA results in loss of eDNA fibres and P. aeruginosa biofilm dissolution.
From: RNA is a key component of extracellular DNA networks in Pseudomonas aeruginosa biofilms

Nuclear magnetic resonance (NMR) of extracted nucleic acid (NA) gel isolate and confocal laser scanning microscopy of Pseudomonas aeruginosa biofilms. a NMR 1H-13C heteronuclear single quantum (HSQC)-total correlation spectroscopy (TOCSY) spectrum of extracellular nucleic acid (NA) gel isolate dissolved in 0.1 M NaOD, (10 mg ml−1) at 25 °C showing the C1’-H1’ cross peaks of RNA (blue ovals) and DNA (red rectangles) and their correlations to the neighbouring carbon C2’-H1’. Molecule structures (right) illustrate correlations. b 1-D 31P NMR of NA isolate gel and crude P. aeruginosa biofilm with proton decoupling showing the presence of monoesterified (i.e., monoribonucleotides) and diesterified (i.e., DNA) phosphate peaks (i), and 2-D 1H-31P heteronuclear correlation (HETCOR) spectrum of extracellular NA showing the 31P-1H cross-peaks of monoribonucleotides and DNA (ii). Coupling of monoesterified phosphates to H2’ or H3’ of eight monoesterified monoribonucleotides (from left to right: 3’ AMP/3’ GMP, 3’ CMP/3’ UMP, 2’ CMP/2’ UMP, 2’ AMP, 2’ GMP); and diesterified phosphate to DNA H3’ and H5’/H5” protons, are denoted by the dashed lines. There is a discontinuity (vertical wavy line) in the 31P axis due to the different thresholds required to illustrate the 31P-1H correlations in the monoesterified and diesterified regions. All samples were prepared in 0.1 M NaOD, (10 mg ml−1) at 25 °C. c Confocal micrographs of five-day P. aeruginosa biofilms at pH 7 and d following alkaline transesterification (37 °C for 16 h; n = 3), stained with TOTO-1 showing eDNA fibres (green). Scale bars represent 10 µm. e Rheogram of five-day Pseudomonas aeruginosa PAO1 wildtype biofilm and alkalinised wildtype biofilm (0.3 M KOH at 37oC for 16 h; n = 3) in frequency sweep at 25 °C, 0.026 mm gap, 0.3 amplitude. A tan δ > 1 represents fluid behaviour, while tan δ < 1 indicates gel behaviour. For e, the biological triplicates are averaged for both conditions and plotted against frequency. Relevant source data for Fig. 1e is provided as a source data file.